想要了解企业税收筹划、税收优惠政策、灵活用工、自然人代开等政策,请私信输入您需要的内容,小编会尽快回复您,解答您的疑惑。
作为老板和财务人员,一定不会对“公户”陌生。但近期很多人都发现,新办公户又难了!预约→上门拍照→提供经营地址→审核……
新注册的公司必须要有银行账户么?
答案是肯定的。不开通企业银行账户,后面很多程序都无法正常运行:
1、日常的转账和支取
基本户可以用于日常办理现金转账和支取,企业单位的薪酬、奖金等现金支取,只能经过此账户处理。而一般户和临时户银行账户只能用于转账,不可用于现金支取。
2、税收核定,记账报税
税务局需要连接到基本户,开立第三方征收协议,可以在纳税申报系统中申报税收和扣除。
3、税务报道,人社办理
只有开完对公户后,企业才能进行税务报道、办理社保和公积金,办完这些企业才能开始合法经营。
4、提升客户信任度
银行是具有国家信用背书的企业法人,企业在银行开户时,银行将会对企业进行严格审查,并对企业银行账户资金进行担保。因此,开通了银行账户的企业,更能让客户信任。
公司银行账户的区别
我们经常会看到企业有基本户和一般户,那么有什么区别呢?
其实银行账户分总共为4大类:
1、基本存款账户
也就是企业的基本户,是办理转账结算和现金收付的主办账户,经营活动的日常资金收付以及工资、奖金和现金的支取均可通过该账户办理。
2、一般存款账户
也称为企业一般户,企业的一些结算需要经过一般户,如基本户以外的银行有借款的,或者为了获得基本户以外的银行特殊服务(结算速度快、业务范围广、规避同一家银行的风险等等)。一句话总结一下:基本户可以存、取、转、收;一般户只能存、转、收,不得办理现金提取业务。
3、临时存款账户
如字面意思,有明确的有效期,主要用于企业临时经营活动的结算。
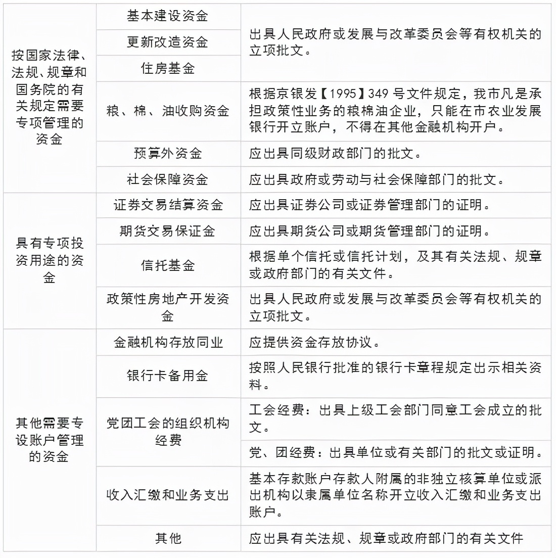
4、专用存款账户
专款专用的存款账户,公司要开设这个账户,需要提供相关部门的批文或证明。

注意事项:
1. 一个企业只能有一个基本户,在开了基本户的基础上才可以开立多个一般户(类似于电话卡的主卡和副卡的关系),开立时需提供相关的依据、文件;通过基本户的每笔核算业务,企业都要详细记录;
2. 以上四类银行账户中,只有一般户不得办理现金提取业务。在实际工作中,如果企业确实急需从一般户支出现金的,可以填开转账支票转到个人户,再通过个人户提取现金。专用存款账户能否支取现金要视情况而定。
新注册公司银行基本户开户流程
现在的新公司开户比原来更加复杂,大致分为三步:
1.先找开户行预约
预约以后银行会安排人员上门拍照;拍照后再带齐资料去银行柜台办理开户。
2.资料审核
银行审核公司所有资料信息,并等待审核结果。
3.领取银行开户许可证
个别银行开户要求开户存入一定量的资金(一般是5K-10K之间)。大约一周左右时间可以取出。
以建行为例,开立基本户的流程如下:

所需资料为:营业执照原件、含股东组成情况及其前面的公司章程、股东材料(个人身份证复印件或单位的营业执照复印件及其法定代表人的身份证复印件)、法人和经办人的身份证原件、公章、财务章、法人章。
注意:当银行审核不通过时,就会退回企业的申请。
一般户:除了需要上述资料外,还需要提供开户许可证,如果开户公司为分支机构,还需要提供总公司的相关资料。
基本户、一般户常见问题
1、基本户和一般户可以在同一家银行开立吗?
答:通常不建议在同一个银行营业点。建议开立前咨询下银行。
2、对公转账是转到基本户还是一般户?
答:建议转到基本户,只有基本户才可以办理现金支取。
3、基本户可以注销么?该怎么做?
答:准备的资料包括公章、法人章、财务章,开户许可证,支票,销户申请书,企业注销通知书,法人授权委托书,法人和受托人的身份证,等等。如果基本户上还有余额,也要转出去,最后等人行审批通过。不同银行办理手续大同小异,建议注销前咨询银行所需的详细资料。
4、可以开办零余额账户吗?
答:不可以。零余额账户是指财政部门为本部门和预算单位在商业银行开设的账户,用于财政直接支付和财政授权支付及清算。企业不可以开办零余额账户,这是属于行政事业单位下的内容。
5、基本户转私户怎么走账?
答:支付给个人的,转账到个人账户的款项应当确认计入应付账款,如果是支付其他代垫费用的应当记入到其他应付款。
6、基本户如果一直没有转账进来,有什么影响吗?
答:无论是基本户还是一般户,都会在税局进行备案,在强大的金税三期系统下,公司账户上的每一笔款项都受到监控。基本户一直没有存钱,没有收入就意味着没有纳税,也没有工资薪金等正常的费用成本支出,自然会引起税局注意,等着被稽查吧。
7、销货开发票,收入进公户,然后提到法人私户,等到需要缴税或是付款的时候法人再转来,基本上公户不留钱,这样有风险吗?
答:当然会有风险了,这是挪用资金,违反了《公司法》的相关规定了。详情请见《公司法》。
原创文章,作者:DEKHJG,如若转载,请注明出处:https://www.beidanyezhu.com/a/10116.html
微信扫一扫