操作说明
登录电子税务局,通过登录后首页“我的待办”下进入申报界面,或点击“我要办税”—“税费申报及缴纳”—“增值税及附加税费申报”—“增值税及附加税费一般纳税人申报”进入申报界面。
报表填写指引
点击“我要办税”—“税费申报及缴纳”,左侧功能菜单—“增值税及附加税费申报”—“增值税及附加税费一般纳税人申报”—“报表填写指引”,查看报表填写顺序及注意事项,如下图所示:

增值税及附加税费申报表(一般纳税人适用)
点击“我要办税”—“税费申报及缴纳”,左侧功能菜单—“增值税及附加税费申报”—“增值税及附加税费一般纳税人申报”—“增值税及附加税费申报表(一般纳税人适用)”,如下图所示:

按钮说明:

:在申报表各数据确认无误后,点击此按钮,数据即被保存,此报表填写完毕。保存成功显示“报表保存成功!”。

:当主表中从金三核心征管系统中提取的数据项发生变化时,可点击此按钮删除已保存的数据,获取最新提取到的数据。

:点击此按钮即打印此报表。

:点击此按钮,此报表将生成EXCEL文件,并可将此文件保存到本地硬盘中。
注意事项:
凡表内项目中有明确计算公式的,系统均自动计算,不可编辑修改。主表与附表一、附表二、附表三间存在表间关系的数据项均设置为从附表中自动获取,不可编辑。
主表与附表间的表间关系说明如下:
(1)《主表》与《附表一》
(2)《主表》与《附表二》
填表说明:
“一般项目”列与“即征即退项目”列填写说明
系统根据纳税人资格判断是否含即征即退类申报数据,主表分以下两种情况:
若企业无即征即退资格,仅开放“一般项目”本月数列允许填报;若企业有即征即退资格,将开放“一般项目”本月数列和“即征即退项目”本月数列允许填写数据。
有即征即退业务的纳税人,主表进项税额栏为放开可填写状态。
增值税及附加税费申报表附列资料(一)
点击我要办税—“税费申报及缴纳”,左侧功能菜单—“增值税及附加税费申报”—“增值税及附加税费一般纳税人申报”—“增值税及附加税费申报表附列资料(一)”,如下图所示:

系统自动带出销项发票数据。
填表说明:
(一)表内关系:
(二)表间关系:
增值税及附加税费申报表附列资料(二)
打开“增值税及附加税费申报表附列资料(二)”填写报表,如下图所示:

(1)如纳税人符合加计抵减政策,尚未填写适用加计抵减政策声明,打开附表二时系统将弹出提醒信息,如下所示:

点击填写声明,进入声明填写页面。
已完成加计抵减政策声明采集,本年度全年有效无需再次填写,可点击“不再提示”,以后申报期将不再弹出此提示框。下一年度一月税款所属期申报时再重新确定是否符合政策,符合政策要求的可进行采集。
(2)旅客运输服务填报
纳税人购进国内旅客运输服务,未取得增值税专用发票的,以增值税电子普通发票注明的税额,或凭注明旅客身份信息的航空、铁路、公路、水路等票据,按政策规定计算的可抵扣进项税额,填写在申报表《附列资料(二)》第8b栏“其他”中申报抵扣。
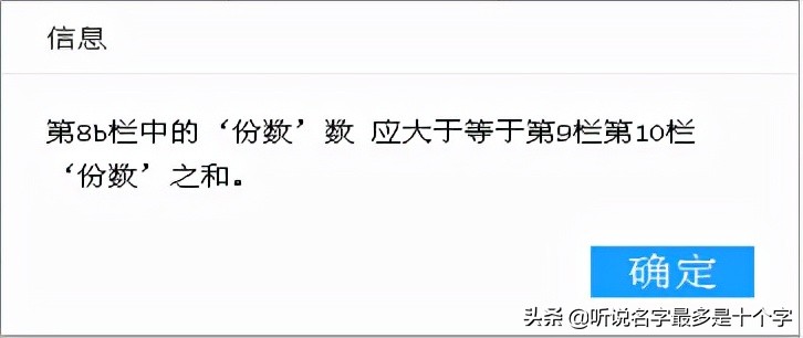
(3)务必准确填报第9栏和第10栏
为做好深化增值税改革相关政策效应的统计分析工作,申报表《附列资料(二)》中第9栏“(三)本期用于购建不动产的扣税凭证”、第10栏“(四)本期用于抵扣的旅客运输服务扣税凭证”,分别专用于不动产一次性抵扣、旅客运输服务两项政策效应的统计分析。
为减少数据录入错误的产生,电子税务局增加了第8b栏次与第9、10栏已填写信息的比对。

增值税及附加税费申报表附列资料(三)
点击“我要办税”—“税费申报及缴纳”,左侧功能菜单—“增值税及附加税费申报”—“增值税及附加税费一般纳税人申报”—“增值税及附加税费申报表附列资料(三)”,如下图所示:

说明:
(1)本表由服务、不动产和无形资产有扣除项目的营业税改征增值税纳税人填写。其他纳税人不填写。本表不允许所有数据项全为0保存。
(2)“税款所属时间”、“纳税人名称”系统自动带出,无需手工填写。
(3)第4 列“服务、不动产和无形资产扣除项目”“本期应扣除金额”:填写服务、不动产和无形资产扣除项目本期应扣除的金额。
本列各行次=第2 列对应各行次+第3 列对应各行次。
(4)第5 列“服务、不动产和无形资产扣除项目”“本期实际扣除金额”:填写服务、不动产和无形资产扣除项目本期实际扣除的金额。
本列各行次≤第4 列对应各行次,且本列各行次≤第1 列对应各行次。
(5)第6 列“服务、不动产和无形资产扣除项目”“期末余额”:填写服务、不动产和无形资产扣除项目本期期末结存的金额。
本列各行次=第4 列对应各行次-第5 列对应各行次。
本表与附列资料(一)存在如下表间关系:
增值税补充申报表
点击我要办税—“税费申报及缴纳”,左侧功能菜单—“增值税及附加税费申报”—“增值税及附加税费一般纳税人申报”—“增值税补充申报表”,如下图所示:

说明:本表由需要补充申报的增值税一般纳税人填写。“本期”列各栏次按照“填报说明”填写。
成品油购销存情况明细表
点击“我要办税”—“税费申报及缴纳”,左侧功能菜单—“增值税及附加税费申报”—“增值税及附加税费一般纳税人申报”—“成品油购销存情况明细表”,如下图所示:

按钮功能说明:

:当用户有多个型号油品时,将光标定位在某一行已经存在的记录上,点击本按钮,可在其后增加记录。

:将光标定位在要删除的行上,点击此按钮即可。
注意:
(1)“油品型号”为下拉列表框,用户直接选择油品型号,不必录入汉字。
(2)合计栏自动计算数据,不可编辑。
增值税及附加税费申报表附列资料(四)
本表适用于增值税一般纳税人填报。
点击“我要办税”—“税费申报及缴纳”,左侧功能菜单—“增值税及附加税费申报”—“增值税及附加税费一般纳税人申报”—“增值税及附加税费申报表附列资料(四)”,如下图所示:

填表说明:
(1)本表第1行由发生增值税税控系统专用设备费用和技术维护费的纳税人填写,反映纳税人增值税税控系统专用设备费用和技术维护费按规定抵减增值税应纳税额的情况。
(2)本表第2行由营业税改征增值税纳税人,服务、不动产和无形资产按规定汇总计算缴纳增值税的总机构填写,反映其分支机构预征缴纳税款抵减总机构应纳增值税税额的情况。
(3)本表第3行由销售建筑服务并按规定预缴增值税的纳税人填写,反映其销售建筑服务预征缴纳税款抵减应纳增值税税额的情况。
(4)本表第4行由销售不动产并按规定预缴增值税的纳税人填写,反映其销售不动产预征缴纳税款抵减应纳增值税税额的情况。
(5)本表第5行由出租不动产并按规定预缴增值税的纳税人填写,反映其出租不动产预征缴纳税款抵减应纳增值税税额的情况。
未发生上述业务的纳税人不填写本表。
(6)纳税人在系统中具有有效期内声明时,可填报《附列资料(四)》“二、加计抵减情况”相关栏次。
(7)《附列资料(四)》第8行“本期发生额”列≤本期申报表《附列资料(二)》第12栏“税额”*10%+《加计抵减台账》上期第6栏“期末可计提额”
增值税及附加税费申报表附列资料(五)
点击“我要办税”—“税费申报及缴纳”,左侧功能菜单—“增值税及附加税费申报”—“增值税及附加税费一般纳税人申报”—“增值税及附加税费申报表附列资料(五)”,如下图所示:

说明:
(1)表中各项填报时,请参考国家税务总局下发的《增值税及附加税费申报表附列资料(五)》(附加税费情况表)填写说明。
(2)第1列“增值税税额”:填写主表增值税本期应补(退)税额,系统可自动获取。
(3)第6列“本期应纳税(费)额”:填写本期按适用的税(费)率(征收率)计算缴纳的应纳税(费)额。计算公式为:
本期应纳税(费)额=(增值税税额+增值税免抵税额-留抵退税本期扣除额)×税(费)率。系统已实现自动计算。
(4)第12列“本期应补(退)税(费)额”:该列次与主表第39至41栏对应相等。计算公式为:该列次与主表第39 至41 栏对应相等。计算公式为:本期应补(退)税(费)额=本期应纳税(费)额-本期减免税(费)额-试点建设培育产教融合型企业本期抵免金额-本期已缴税(费)额。系统已实现自动计算。
(5)公告中“增值税税额栏次”包含“增值税税额”和“增值税限额减免金额”。
增值税减免税申报明细表
点击“我要办税”—“税费申报及缴纳”,左侧功能菜单—“增值税及附加税费申报”—“增值税及附加税费一般纳税人申报”—“增值税减免税申报明细表”,如下图所示:

填报说明:
(一)减税项目
(1)减免税性质代码及名称的填写方法
减免税性质代码及名称为下拉列表,点击此项目名称下面的单元格,即显示出以下代表列表,点击前面的

逐级打开,选择所需减税性质代码及名称。

(2)第1列“期初余额”:填写应纳税额减征项目上期“期末余额”,为对应项目上期应抵减而不足抵减的余额。
(3)第2列“本期发生额”:填写本期发生的按照规定准予抵减增值税应纳税额的金额。
(4)第3列“本期应抵减税额”:填写本期应抵减增值税应纳税额的金额。本列按表中所列公式自动计算。
(5)第4列“本期实际抵减税额”:填写本期实际抵减增值税应纳税额的金额。本列各行≤第3列对应各行。
一般纳税人填写时,第 1行“合计”本列数=主表第23行“一般货物、劳务和应税服务”列“本月数”。
(6)第5列“期末余额”:按表中所列公式自动计算。
(二)免税项目
由本期按照税收法律、法规及国家有关税收规定免征增值税的纳税人填写。
(1)“免税性质代码及名称”:根据国家税务总局最新发布的《减免性质及分类表》所列减免性质代码、项目名称填写。同时有多个免税项目的,应分别填写。
(2)“出口免税”填写纳税人本期按照税法规定出口免征增值税的销售额,但不包括适用免、抵、退税办法出口的销售额。小规模纳税人不填写本栏。
(3)第1列“免征增值税项目销售额”:填写纳税人免税项目的销售额。免税销售额按照有关规定允许从取得的全部价款和价外费用中扣除价款的,应填写扣除之前的销售额。
一般纳税人填写时,本列“合计”等于主表第8行“一般货物、劳务和应税服务”列“本月数”。
(4)第2列“免税销售额扣除项目本期实际扣除金额”:免税销售额按照有关规定允许从取得的全部价款和价外费用中扣除价款的,据实填写扣除金额;无扣除项目的,本列填写“0”。
(5)第3列“扣除后免税销售额”: 按表中所列公式填写。
(6)第4列“免税销售额对应的进项税额”:本期用于增值税免税项目的进项税额。小规模纳税人不填写本列,一般纳税人按下列情况填写:
①纳税人兼营应税和免税项目的,按当期免税销售额对应的进项税额填写;
②纳税人本期销售收入全部为免税项目,且当期取得合法扣税凭证的,按当期取得的合法扣税凭证注明或计算的进项税额填写;
③当期未取得合法扣税凭证的,纳税人可根据实际情况自行计算免税项目对应的进项税额;无法计算的,本栏次填“0”。
(7)第5列“免税额”:一般纳税人和小规模纳税人分别按下列公式计算填写,且本列各行数应大于或等于0。
一般纳税人公式:第5列“免税额”=第3列“扣除后免税销售额”×适用税率(17%—6%)-第4列“免税销售额对应的进项税额”。
本表与主表关系:
表内勾稽关系:
第5列各栏>=0;
第9栏第1列<=第8栏第1列
电信企业分支机构增值税汇总信息传递单
登录国家税务总局山东省电子税务局后,选择“我要办税”—“税费申报及缴纳”,点击左侧功能树“增值税及附加税费申报”—“增值税及附加税费一般纳税人申报”—“电信企业分支机构增值税汇总信息传递单”,如下图所示:

纳税人填写表单完成点击

按钮保存表单,点击

按钮将表单打印为纸质文件,点击

按钮,将表单以Excel形式导出保存至本地电脑。
电信企业总机构使用分支机构传递单情况表
登录国家税务总局山东省电子税务局后,选择“我要办税”—“税费申报及缴纳”,点击左侧功能树“增值税及附加税费申报”—“增值税及附加税费一般纳税人申报”—“电信企业总机构使用分支机构传递单情况表”,如下图所示:

纳税人填写表单完成点击

按钮保存表单,点击

按钮将表单打印为纸质文件,点击

按钮,将表单以Excel形式导出保存至本地电脑。
增值税确认申报
以上报表填写并保存成功后,点击确认申报按钮,系统自动审核数据,通过审核校验的,系统自动将申报数据执行写入金三核心征管系统操作,请注意查询申报状态及税款划转情况。
未通过审核校验的,提示未通过原因,用户根据提示信息调整,然后再次点击确认申报按钮提交申报数据。
用户可在首页申报状态栏查看最终结果。

增值税附加税确认申报后,可查看增值税附加税申报结果:

适用加计抵减政策声明采集、查询功能
功能概述
符合条件的纳税人可以使用该功能,确认适用政策年度及有效期起和有效期止,选择其所属的生活服务业子行业,填写销售额占比、计算期及销售额等数据,提交后形成《适用15%(或10%)加计抵减政策的声明》,声明内容可打印和导出。
操作步骤
(一)适用加计抵减政策声明采集(10%)
登录国家税务总局山东省电子税务局,点击“我要办税”—“综合信息报告”—“资格信息报告”—“适用加计抵减政策声明”,也可在填写《增值税及附加税费申报表附列资料(二)》(本期进项税额明细)时进行采集:

对提供邮政服务、电信服务、现代服务、生活服务(以下称四项服务)取得的销售额占全部销售额的比重超过50%的纳税人,进行采集加计抵减政策声明时,相关项目说明如下:
(1)选择适用政策年度,下拉列表中提供2019、2020、2021三个选项。
选择所属行业,如下图所示:

如未填写行业,系统将弹出提示如下:

(2)有效期起、止由系统根据纳税人相关信息自动生成,说明如下:
①有效期起一般应为2019年4月1日或2020、2021年的1月1日。其中在适用政策年度内新设立的纳税人,有效期起不应早于一般纳税人有效期起。
②有效期止一般应为适用政策年度的12月31日。
③年末新设立纳税人,跨年确认适用加计抵减政策时,适用政策有效期起与一般纳税人有效期起一致,最长不超过14个月。
(3)占比
填写的四项服务销售额>0,且全部销售额>0时,占比=四项服务销售额/全部服务销售额。当占比≤50%时,不允许保存。
点击保存后,系统提示如下:

点击确定后系统自动保存采集信息,提示:

并生成“适用加计抵减政策的声明”,如下:

纳税人可进行签章、确认及打印。
(二)适用15%加计抵减政策的声明
点击“我要办税”—“税费申报及缴纳”—“增值税及附加税费申报”—“增值税及附加税费一般纳税人申报”—“增值税及附加税费申报表附列资料(表二)”会弹出填写声明的提示信息(也可在“我要办税”—“综合信息报告”—“资格信息报告”—“适用加计抵减政策声明”采集),如下图所示:

点击“填写声明”按钮打开填写声明窗口,根据实际情况纳税人可以自主选择填写的声明,如下图所示:

(1)纳税人为一般纳税人时可填写本声明,小规模纳税人不得填写。小规模纳税人点击本模块时,向小规模纳税人提示:“此声明仅限一般纳税人填写!”如下图所示:

(2)2019年10月1日后设立的纳税人,自设立之日起不满足至少3个月的销售额,不允许申请。
(3)适用行业为生活性服务业。如下图所示:

纳税人填写内容符合系统校验,系统生成适用15%加计抵减政策的声明的表单,如下图所示:

提交确认:
纳税人完成相关信息填写后,可以点“提交”,相关信息通过校验后,系统根据已填写的信息生成《适用15%加计抵减政策的声明》。在声明下方有“确认”“返回修改”按键。
当纳税人点击“确认”时,系统提示:“声明内容提交保存后,纳税人将不能修改,您是否确定提交。”如下图所示:

当纳税人点击“返回修改”时,系统返回《适用15%加计抵减政策的声明》页面。如下图所示:

《适用15%加计抵减政策的声明》支持导出和打印。
纳税人《适用15%加计抵减政策的声明》备案完成后在山东省电子税务局“我的信息”—“纳税人信息”—“适用加计抵减政策信息(15%)”下进行查看备案信息,如下图所示:

(三)适用加计抵减政策声明查询
登录国家税务总局山东省电子税务局,点击“我的信息”—“纳税人信息”下增加“适用加计抵减政策信息”,展示纳税人已提交的适用加计抵减政策信息,系统支持导出、打印。

“一表集成”辅助申报
(一)发票汇总统计
本模块可对销项发票、进项发票分别进行汇总统计。
(1)销项发票汇总统计
点击“我要办税”—“税费申报及缴纳”,点击左侧功能树—“增值税及附加税费申报”—“增值税及附加税费一般纳税人申报”—“一表集成”辅助申报—“发票汇总统计”,系统默认在“销项发票信息统计模块”下,如下所示:

提取发票:提取发票数据
保存:对以上汇总统计信息确认无误,可点击保存。
删除:如在汇总后,有发票信息采集变化,可点击“删除”按钮,重新进行统计。
打印:可打印以上统计信息。
导出excel:可将以上统计信息导出为EXCEL格式文件保存。
(2)进项发票汇总统计
点击“我要办税”—“税费申报及缴纳”,点击左侧功能树—“增值税及附加税费申报”—“增值税及附加税费一般纳税人申报”—“一表集成”辅助申报—“发票汇总统计”,点击“进项发票信息统计”,如下所示:

对以上汇总统计信息确认无误,可点击保存。
(3)发票汇总信息填充到“七表合一表”
将销项发票信息统计、进项发票信息统计分别保存后,即可使用下面的“填充到七表合一”按钮,将发票信息填充到“七表合一表”中。
点击“确定”按钮,系统自动将发票信息填充到“七表合一表”中。
注意:在将发票信息填充到“七表合一表”前,需先保存销项发票汇总统计和进项发票汇总统计信息。
(4)发票汇总信息填充到申报表
纳税人也可将发票汇总信息填充到申报表,点击发票汇总统计模块右侧的

按钮,提示如下:

点击“确定”按钮,系统自动将发票信息填充到申报表中。
纳税人打开“增值税及附加税费申报表附列资料(一)”、“增值税及附加税费申报表附列资料(二)”等表查看数据及进一步进行数据补充及确认申报操作。
(二)七表合一填报
点击“我要办税”—“税费申报及缴纳”,点击左侧功能树—“增值税及附加税费申报”—“增值税及附加税费一般纳税人申报”—“一表集成”辅助申报,将已汇总的发票信息填充到附表一、附表二及主表等报表中。
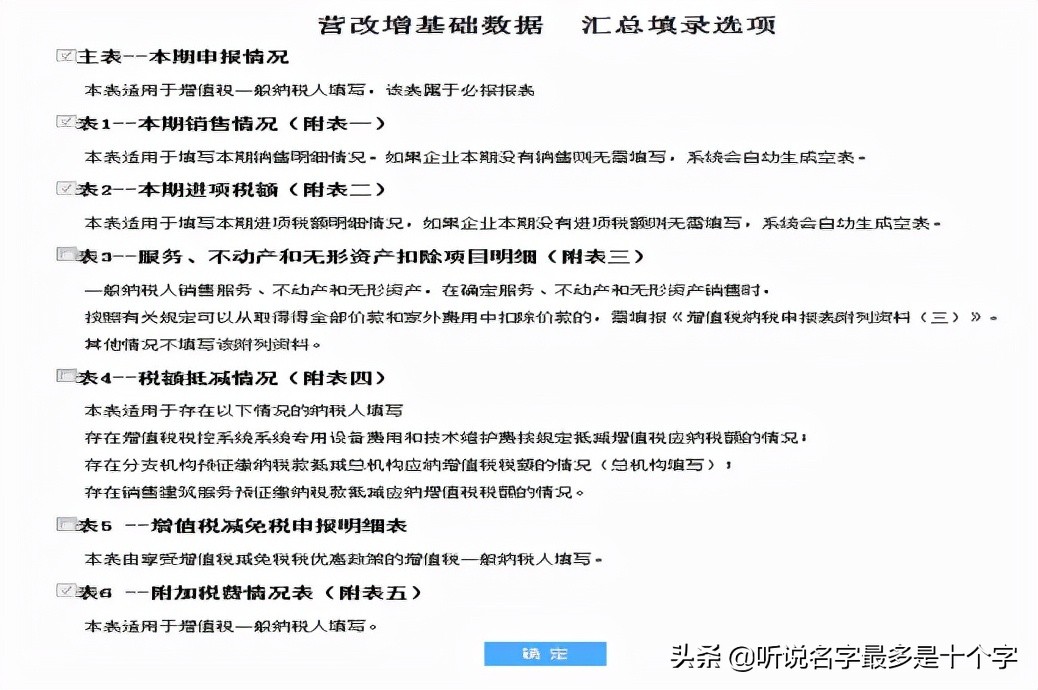
首先进行基础数据、汇总填录选项选择,系统已将必填表设置为默认勾选状态,如下所示:

点击“确定”后进入“增值税一表申报”状态,如下图所示:

增加行:可对增值税减免税申报明细表、营改增税负分析测算明细表增加行次。
删除行:可对增值税减免税申报明细表、营改增税负分析测算明细表多增加的行次进行删除。
保存:保存已填写或修改的信息。
填充到申报表:将发票采集汇总信息填充到所选择的申报表中,如下所示:

点击确定进行数据填充。
(三)报表填充后的操作
通过“一表集成”辅助申报模块将发票信息填充到申报表后,可依次再对各申报表数据进行补充并保存,确认无误后点击“确认申报”提交申报表。确认申报时系统将再次进行表间关系校验。
原创文章,作者:THPEXD,如若转载,请注明出处:https://www.beidanyezhu.com/a/15335.html
微信扫一扫