《京津冀税务行政处罚裁量基准》发布!新办营业执照不办理税务登记的,最高罚款一万元!
三地联合发文税务行政处罚基准公布!

近日,国家税务总局北京市税务局、国家税务总局天津市税务局、国家税务总局河北省税务局联合关于发布了《京津冀税务行政处罚裁量基准》的公告。
公告中提到了有效规范税务行政处罚自由裁量权行使,切实保护税务行政相对人合法权益,并明确了三点:
一、北京市、天津市、河北省各级税务机关在实施税务行政处罚时,适用《裁量基准》。
二、对拟作出的处罚决定与《裁量基准》规定的相应处罚幅度不一致的,应当经过集体审议决定。
三、《裁量基准》所称“以上”“以下”“以内”均含本数,“超过”“不满”均不含本数。
公告自2021年10月1日起施行,具体细节见下方。
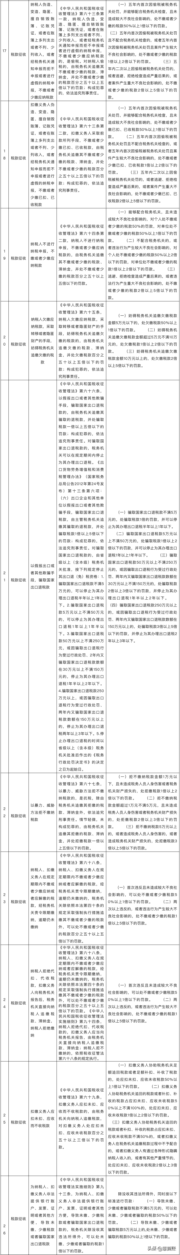
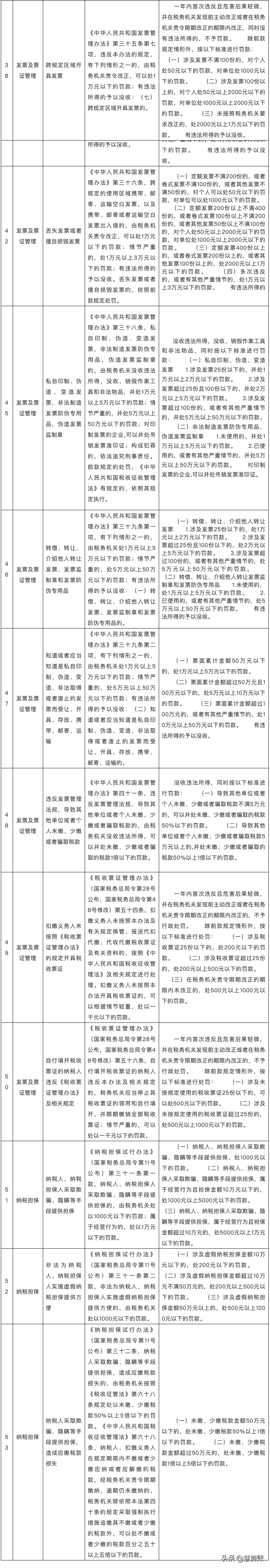
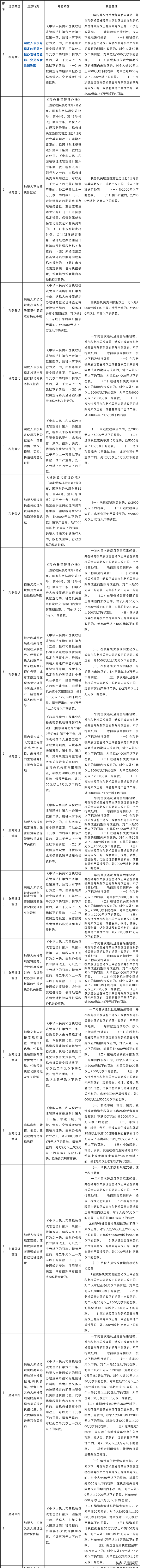
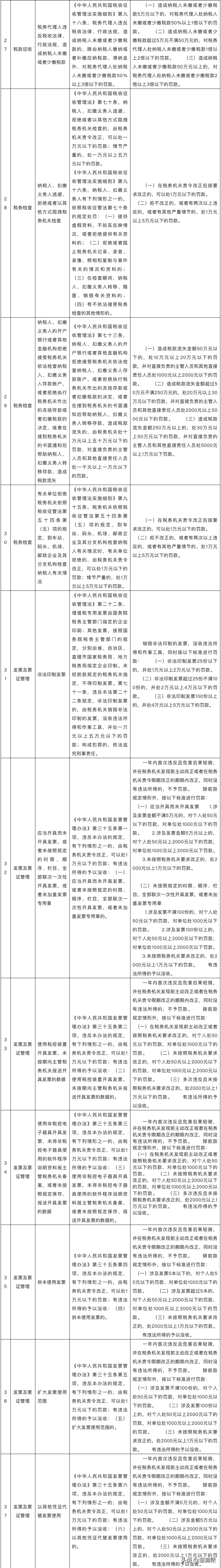
京津冀税务行政处罚裁量基准




处罚裁量基准四大亮点
一、全国规范统一
全国首次实现跨省市区域全面统一税务行政处 罚裁量基准,对京津冀各级税务机关的各项处罚职权在裁量标准上统一采用“一把尺”。
二、科学合理优化
根据个人和单位发生违法行为危害后果不同、经济负担能力不同,区分违法主体进行处罚,同时适度降低纳税人一般违法行为的罚款幅度,使税务行政处罚裁量基准更精确、更合理,有效减轻纳税人经济负担。
三、依法容错纠错
对纳税人符合从轻处罚的情形予以规范,避免裁量畸重、裁量随意,维护纳税人正当权益。
进一步贯彻落实税务总局“首违不罚”事项清单规定,对《裁量基准》中“纳税人未按照规定的期限办理纳税申报”等税务轻微违法行为适用“首违不罚”,在坚持执法刚性的同时又体现出“柔性执法有温度”。
四、坚持执法刚性
继续加强对逃税、抗税、骗税以及虚开发票等严重危害国家利益税务违法行为的处罚打击力度,对屡教不改多次发生严重危害后果、不配合税务检查、社会影响恶劣等违法行为按照裁量基准从严从重处罚,保障广大企业公平竞争,为营造京津冀区域良好税收环境保驾护航。
原创文章,作者:EYRWVH,如若转载,请注明出处:https://www.beidanyezhu.com/a/15434.html
微信扫一扫