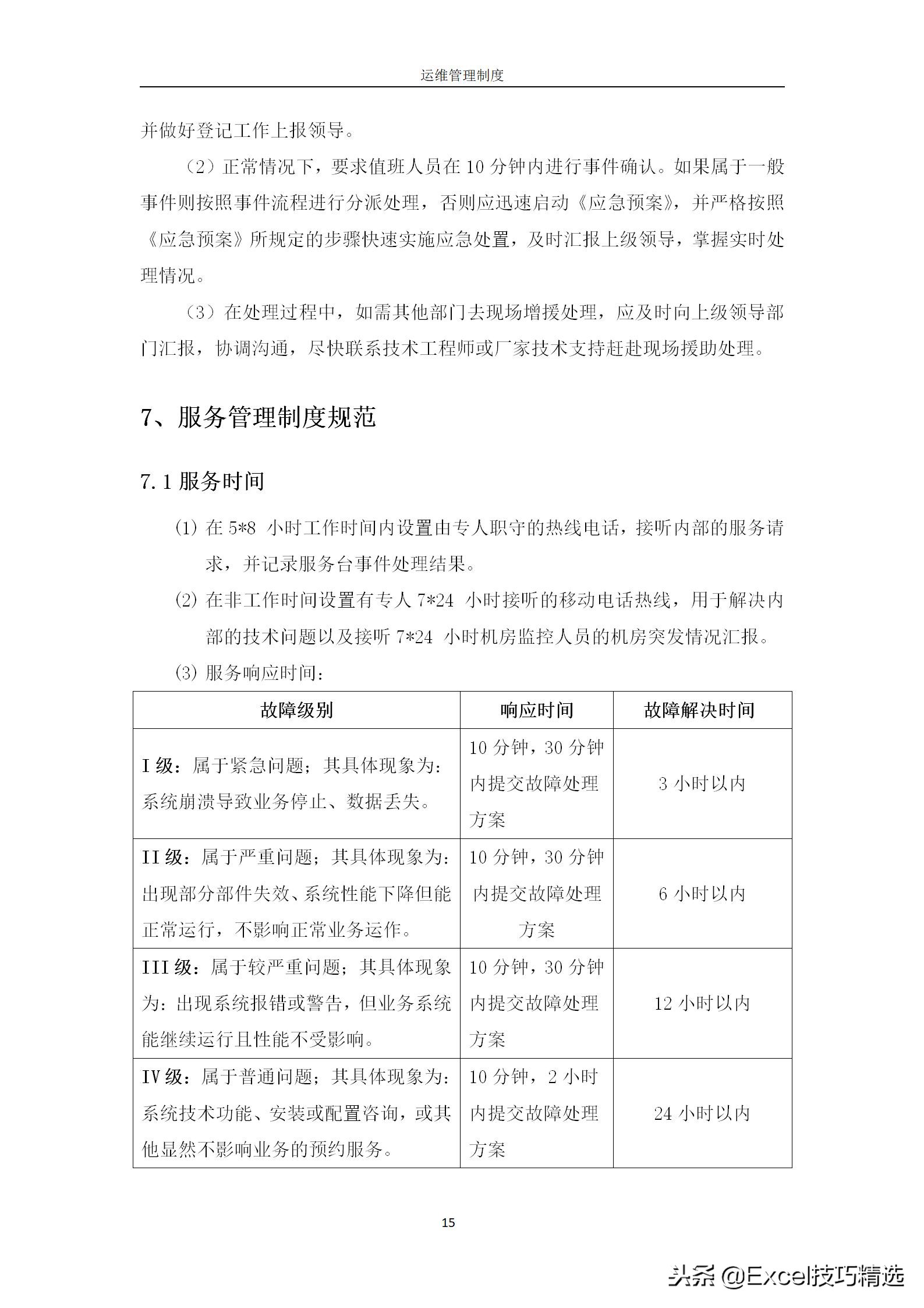
公司信息系统运维管理制度范本(小公司规章制度范本) SYGGVL • 2025-12-08 06:43:15 • 网络知识 18页公司信息系统运维管理制度范本Word版 原创文章,作者:SYGGVL,如若转载,请注明出处:https://www.beidanyezhu.com/a/17366.html 信息系统小公司范本规章制度 赞 (0) SYGGVL 0 0 打赏 微信扫一扫 生成海报 送你一份催款函模板(企业催款函) 上一篇 2024-12-17 尼泊尔(一妻多夫制什么时候执行) 下一篇 2024-12-17 相关推荐 装饰工程公司薪酬体系(装修公司规章制度) 第一章 总则 一、公司组织结构 二、各部门底薪 注:底薪=基本工资+补助(经理级别400元,员工300元)+全勤(100元) 三、绩效管理 1、绩效考核分类:绩效奖金、计件奖金及提… LJYLIR 网络知识 2025-07-16 怎么写建筑合同不吃亏(招标书范本) 怎么写建筑合同不吃亏?100套建筑工程合同范本直接套,省事标准 现在建筑工程行业市场竞争非常激烈,我干工程这几年,可没少见在合同上边吃亏赔钱的人。建筑工程合同上边的细节特别多,稍不… NGDNPF 网络知识 2025-06-18 企业人才管理(公司员工规章制度) 员工晋升管理制度 企业人才管理|员工晋升管理制度(职责分工、晋升通道、相关程序与必备表格) 欢迎来到我们的企业管理系列专栏,本期我们说说“员工晋升管理制度”这个话题。 员工晋升制度… LASOQG 网络知识 2025-06-14 公司规范化经营规章制度必备(企业经营管理制度) 公司总经理工作细则 第一章 总则 第一条 为提高公司管理效率和科学管理水平,根据《公司法》、《上市公司治理准则》等法律法规及公司章程有关规定,制订本细则。 第二条 本细则对公司总经… BIFWHO 网络知识 2025-06-11 没有劳动合同(在职证明范本) 《中华人民共和国劳动法》第七十九条规定,劳动争议发生后,当事人可以向本单位劳动争议调解委员会申请调解;调解不成,当事人一方要求仲裁的,可以向劳动争议仲裁委员会申请仲裁。当事人一方也… MWKNTM 网络知识 2025-06-05 借条官方范本(借条怎么写范本) 大家可以保存一下,留作备用 ① 凭证名称:借条 借条是在借贷关系中债务人向出借人出具的表明债务人有到期“还款(付息)赎条”义务的借款(债权)凭证,反映的是借贷关系,是日常生活中经常… PNPQJR 网络知识 2025-05-29 企业内部管理控制制度(小公司管理制度) 第一篇:内部控制的基础(六章) 第一章 总则 第二章 机构及岗位职责 第三章 内部控制方法 第四章 内部控制基础工作 第五章 授权体系概述 第二篇 供应生产销售内部控制制度(三章)… EMNMZH 网络知识 2025-05-19 企业内部管理控制制度(小公司管理制度) 第一篇:内部控制的基础(六章) 第一章 总则 第二章 机构及岗位职责 第三章 内部控制方法 第四章 内部控制基础工作 第五章 授权体系概述 第二篇 供应生产销售内部控制制度(三章)… LNUCIQ 网络知识 2025-05-19 2019新出炉实习工作证明范文(工作证明范本) 想要了解更多关于最新实习工作证明范文模板的知识,跟着叫个律师APP小编一起看看吧。 实习证明模板1 兹有_________学校_________专业_________同学于____… TBMOTQ 网络知识 2025-05-19 房屋租赁合同范本(深圳房屋租赁合同书) 房屋租赁合同出租方(甲方): 营业执照或身份证号码: 通讯地址: 电 话: 承租方(乙方): 营业执照或身份证号码: 通讯地址: 电 话: 根据《中华人民共和国合同法》《 市经… WWCPTY 网络知识 2025-04-28