本文作者:@律政小可爱
随着市场经济的快速发展,商业汇票因其“不仅具备支付结算功能,同时具备一定的融资、担保等功能”,被越来越广泛地运用到各项商业活动之中。
然而,近年来因部分知名企业商业汇票陆续出现逾期兑付情形,各地法院涌现大量票据纠纷案件。现笔者结合自身的办案经验以及相关法律法规、实务案例,分享“商业汇票到期后被拒绝兑付,应当如何处理?”,文中如有不足,欢迎各位批评指正。
一、厘清几组票据相关概念
为了更好地理解和寻求票据纠纷的解决方案,首先需要厘清票据法项下的几组重要概念:
1、汇票、支票、本票
(1)汇票
A.定义:出票人签发的,委托付款人在见票时或者在指定日期无条件支付确定的金额给收款人或者持票人的票据。
B.分类:①汇票分为银行汇票(即出票人是银行)与商业汇票(即出票人是普通商业主体,一般为大型企业);②电子商业汇票分为电子银行承兑汇票与电子商业承兑汇票。
C.出票时涉及的主体:①出票人,即书写命令的主体;②付款人(或称承兑人),即出钱的主体;③收款人或持票人,即第一手收款人或第一手持票人。
(2)支票
A.定义:出票人签发的,委托办理支票存款业务的银行或者其他金融机构在见票时无条件支付确定的金额给收款人或者持票人的票据。
B.分类:现金支票(只能用于支取现金)、转账支票(只能用于转账)、普通支票(可以用于支取现金,也可以用于转账;在普通支票左上角划两条平行线的,为划线支票,划线支票只能用于转账)。
C.支票涉及的主体:①出票人,即书写命令的主体;②付款人,即银行或其他金融机构;③收款人或持票人,即收款主体。
(3)本票
A.定义:出票人签发的,承诺自己在见票时无条件支付确定的金额给收款人或者持票人的票据。
B.分类:在我国票据法项下,仅指银行本票。
C.本票涉及的主体:①出票人,书写命令的主体,仅指银行;②付款主体,即银行;③收款人或持票人,即收款主体。
(4)三者的区分

2、汇票之转让背书、委托收款背书、质押背书
(1)转让背书:指持票人将汇票权利依法转让给他人的票据行为。
(2)委托收款背书:背书记载“委托收款”字样的,被背书人有权代背书人行使被委托的汇票权利。但是,被背书人不得再以背书转让汇票权利;(即被背书人系背书人的代理人,有权代背书人行使被委托的权利,如付款请求权、追索权,但不能行使转让票据等处分权利)
(3)质押背书:汇票可以设定质押,质押时应当以背书记载“质押”字样。被背书人依法实现其质权时,可以行使汇票权利;(注意:被背书人依法实现质权时,其可以行使付款请求权及追索权,不能行使转让或者贴现等处分权利)
(4)三者的区分

3、汇票之付款请求权与票据追索权
(1)付款请求权:指持票人向汇票的付款人或承兑人请求按照票据上记载的金额支付款项的权利。付款请求权是票据发行所创设的主要债权,是合法持票人享有的第一顺序权利。
(2)票据追索权:指在汇票到期被拒绝付款或汇票到期日前明确不能获得付款时,持票人对其前手主张清偿票据金额、利益以及有关费用的权利。票据追索权一般是在付款请求权不能实现时,持票人才行使的权利,是付款请求权的补充或保障性权利,是合法持票人享有的第二顺序权利。
4、贴现、转贴现、再贴现
(1)贴现:指持票人在票据到期日前,将票据权利背书转让给金融机构,由其扣除一定利息后,将约定金额支付给持票人的票据行为;(持票人→金融机构)
(2)再贴现:指持有票据的金融机构在票据到期日前,将票据权利背书转让给其他金融机构,由其扣除一定利息后,将约定金额支付给持票人的票据行为;(金融机构→其他金融机构)
(3)转贴现:指持有票据的金融机构在票据到期日前,将票据权利背书转让给中国人民银行,由其扣除一定利息后,将约定金额支付给持票人的票据行为;(金融机构→中国人民银行)
(4)特别注意:票据贴现属于国家特许经营业务,合法持票人向不具有法定贴现资质的当事人进行“贴现”的,该行为应当认定无效,贴现款和票据应当相互返还。当事人不能返还票据的,原合法持票人可以拒绝返还贴现款。
二、商业汇票到期后被拒绝兑付,最后持票人该如何维护自身权利?
厘清上述概念后,此处讨论的情形,仅指票据法项下之“商业汇票”到期后被拒绝兑付时,持票人的处置方案,不包含“银行汇票”(付款人为银行,信用评级较高,被拒绝承兑的风险相对较低)、“支票”(出票人签发的支票金额不得超过其付款时在银行处实有的存款金额)、“本票”(付款人为银行,信用评级较高,被拒绝付款的风险相对较低)。
自电子商业汇票系统(简称“ECDS系统”)上线后,因“电子商票”较之“纸质商票”,交易效率较高、票据的管理成本及流转风险较低,故商业活动中使用较多的为“电子商业承兑汇票”,但与此同时也导致票据涉及的主体人数相对较多、链条较长。
本文以下图所述的四方主体,分析最后持票人(即持票人3)应当如何维护自身权利:

1、最后持票人(即持票人3)仅向其直接前手(即持票人2)主张权利
(1)依据与直接前手的票据法律关系,向直接前手主张票据权利
最后持票人通过背书转让的形式取得案涉商业汇票。如最后持票人依据票据关系仅向直接前手主张权利,此时对最后持票人来说,需重点关注以下内容:
①案涉票据记载事项真实、完整,背书连续;
②最后持票人与直接前手之间具备债权债务关系且最后持票人已经履行了约定义务;
③最后持票人系通过合法途径(即并非通过欺诈、偷盗、胁迫等非法手段,非因重大过失取得)取得案涉票据;
④最后持票人在法定期间内提示付款被拒绝;

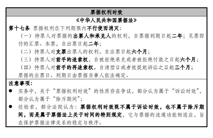
⑤未超过票据权利时效;

上述关注的重点,归纳总结为:最后持票人系案涉票据的合法持票人+其与直接前手之间约定的义务已经履行完毕(在直接前手对基础法律关系提出抗辩时,法院会合并审理票据关系与基础关系)+在法定期间内提示付款被拒付+未怠于行使票据权利。
(2)依据与直接前手的基础法律关系,向直接前手主张债权
《票据法》第十条规定:“票据的签发、取得和转让,应当遵循诚实信用的原则,具有真实的交易关系和债权债务关系。票据的取得,必须给付对价,即应当给付票据双方当事人认可的相对应的代价。”
根据上述规定,最后持票人取得票据必须基于真实的交易关系和债权债务关系(即基础法律关系,如买卖合同关系、租赁合同关系、运输服务关系等)。
此时最后持票人享有两项请求权:第一项是基于基础法律关系产生的债权请求权,即原因债权;第二项是基于票据法律关系产生的票据追索请求权,即票据债权。当两项请求权产生竞合时,多数法院认为持票人有权选择任何一种法律关系作为己方的请求权基础。
如最后持票人选择按照基础法律关系向直接前手主张债权时,此时对最后持票人来说,需重点关注以下两项内容:
①基础法律关系项下,最后持票人是否已经履行了约定义务;
②案涉票据是否已经到期被拒绝兑付或到期日前明确不能获得兑付。
上述关注的重点,归纳总结为:最后持票人已经履行了基础法律关系项下的己方义务+案涉票据无法兑付或未能兑付(即最后持票人未取得票据款项)。
2、向最后持票人之非直接前手(即出票人、持票人1)主张票据权利
对于最后持票人之非直接前手(包含出票人、持票人1),因最后持票人与非直接前手一般未发生基础法律关系,故此时仅可依据票据法律关系向其主张追索权,此时对最后持票人来说,需重点关注以下内容:
(1)主张方式:汇票的出票人、背书人、承兑人和保证人对持票人承担连带责任。持票人可以不按照汇票债务人的先后顺序,对其中任何一人、数人或者全体(包含直接前手)行使追索权;
(2)追索金额:包含被拒绝付款的汇票金额+汇票金额自到期日或者提示付款日起至清偿日止,按照中国人民银行规定的利率计算的利息+取得有关拒绝证明和发出通知书的费用;
(3)最后持票人行使追索权需注意的事项:即前文已述的,最后持票人系案涉票据的合法持票人+在法定期间内提示付款被拒付+未怠于行使票据权利。
3、最后持票人应当选择何种方式维护自身权利
对于最后持票人来说,在选择何种方式(如主张对象的数量、依据的基础法律关系等)维护自身权利时,笔者认为,可以考虑的因素包含:
(1)管辖地的便利性及维权成本(如管辖法院的距离远近、律师费成本等);
(2)前手的偿付能力(如前手是否已经进入破产程序、是否存在大量未决诉讼);
(3)己方的举证难度(如依据票据关系主张权利,除直接前手外,仅需证明合法票据到期被拒绝兑付;但依据基础法律关系,还需证明基础法律关系项下的己方义务已履行);
(4)己方主张金额的范围(如依据票据法律关系,仅可主张票面金额+利息+取得有关拒绝证明和发出通知书的费用;但依据基础法律关系,可以依据基础合同主张合同约定的资金占用损失、违约金、律师费等);
(5)权利主张时效限制(如依据票据法律关系,需在票据权利时效期间内主张权利,且该时间相对较短;如依据基础法律关系,需在诉讼时效期间内主张权利,时间相对较长,一般诉讼时效期间为三年);
(6)债权的优先性(如依据票据法律关系主张权利,该票据权利属于一般债权,无优先性;依据基础法律关系,如主张的款项性质属于建设工程价款,此时该债权就具有一定的优先性)。

4、特殊情形:最后持票人基于民间票据贴现业务取得商业汇票
《全国法院民商事审判工作会议纪要》第101条明确规定,票据贴现属于国家特许经营业务,合法持票人向不具有法定贴现资质的当事人进行“贴现”的,该行为应当认定无效,贴现款和票据应当相互返还。
如果最后持票人基于民间票据贴现业务取得票据,此时其可以起诉直接前手,要求直接前手返还贴现款并返还票据。
另外,如不具有法定贴现资质的当事人以“贴现”为业的,该行为涉嫌犯罪(多为非法经营罪)。司法实践中,对于民间贴现行为是否构成非法经营罪认定不一,考虑因素包含交易金额、获利金额、是否属于非法从事资金支付结算业务行为、是否扰乱金融市场秩序等。
写在最后
实践中,票据纠纷涉及的问题纷繁复杂、个案各具其特殊性,尤其是当票据关系与其他法律关系掺杂在一起时,具体的处置方案需结合案件具体情况,抽丝剥茧、详加分析各种方案的利弊后方能确定。
以上仅为笔者的个人看法,供大家交流参考。文中如有不足之处或大家有任何问题,欢迎与笔者一起讨论交流。

原创文章,作者:CFNCNH,如若转载,请注明出处:https://www.beidanyezhu.com/a/18804.html
微信扫一扫