关注【本头条号】更多关于制度、流程、体系、岗位、模板、方案、工具、案例、故事、图书、文案、报告、技能、职场等内容,弗布克15年积累免费与您分享!
阅读导航→
01 采购合同拟定
02 采购合同评审
03 采购合同签订
04 采购合同执行
05 采购合同变更
06 合同纠纷处理

采购部
一、采购合同拟定
采购合同是采购双方就交易条件、权利义务关系等内容签订的具有法律效力的文件。一份详细、合理的采购合同能够作为双方履行权利和义务的依据,处理争议的凭证。以下是企业在拟定采购合同时,需要确定的工作事项。
1.确定采购合同的内容
企业采购活动因包括设备、零件、原料、软件、服务等不同的采购对象,所以拟定的采购合同,其具体内容也有所不同。在实践中,各类合同的结构大致相同,一般由首部、正文、尾部三部分组成,具体内容如下。

2.拟定采购合同的条款
采购合同的条款应具体明确采购双方的权利、义务。采购合同主要具备以下条款,如下。
品质、规格、数量条款价格条款质量、包装条款结算方式条款交货期限、地点条款标的验收条款违约责任条款合同变更、解除条款

采购部
二、采购合同评审
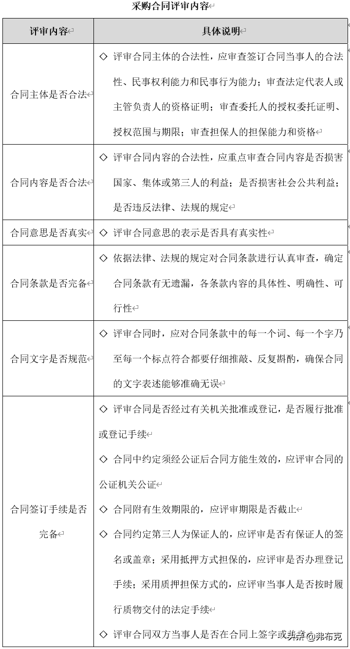
1.确定评审内容
采购双发在签订合同之前,采购部需要对采购合同中的条款进行评审,以保证双方的合法权益。采购合同评审内容如下。

2.评审的注意要点
在评审采购合同时,应注意以下要点,具体内容如图4-26所示。只有当所有要点与合同中的条款相一致时,采购方才可以签字确认。
合同主体:◎ 合同中双方的名称与签章的名称应保持一致
采购物资信息:◎ 要求名称、规格、数量、单价、交货日期及地点,须与请购单及结算单所列的内容一致
质量标准:◎ 标的的质量应与采购方所要求的标准保持一致
付款办法:◎ 要求明确双方约定的付款方式
检验期限:◎ 明确检验期限使交货后采购方及时验收
保证责任:◎ 约定担保供应商履行合同的担保人,负责赔偿因供应商违约造成的损失
解约办法:◎ 约定供应商不能保持进度或不能符合条款规定时的解约办法
三、采购合同签订
经一轮轮的采购谈判后,采购双方将进入合同的签订阶段。采购双方对合同内容经协商并取得一致意见后,双方在合同的指定位置上签字并盖章,采购合同即可生效。
1.签订采购合同的工作程序
签订采购合同的工作程序一般如下。
(1)确定采购目标
采购部确定采购物资的类型,如采购的是材料、项目,还是服务,根据不同的采购目标拟定采购合同的框架。
(2)订约提议
订约提议是指企业向供应商提出订立采购合同的要求或建议。订约提议应提出订立采购合同所需要具备的主要条款和希望对方答复的期限等内容,以便对方考虑是否订立合同。
(3)接受提议
接受提议是指被要约的一方接受合同的主要内容,经过双方签署书面协议,采购合同即可成立。采购部在签订采购合同时,就合同的内容与供应商进行了反复协商,此过程一般经历“要约——新的要约——再要约——接受提议”这样的阶段。
(4)签订合同
双方接受提议后,就采购提议的内容,填写采购合同文本,履行签约的手续。对采购合同的合法性应报请签证机关进行签证,或报公证机关公证。
2.签订采购合同的要点
企业在与供应商签订采购合同时,应注意以下要点,如下。
1.标的物名称、规格、数量、单价、交货期及地点,须与请购单的内容相符
2.明确采购方与供应方约定的付款方式以及付款条件
3.采购方与供应商应在合同的要约中约定验收方式和保修内容
4.在合同中约定,采购方与供应方在不符合要约时的解约办法
四、采购合同执行
为了保证采购合同的正常执行,采购人员需要对采购合同的执行情况进行跟踪,对在采购合同执行中出现的供应、需求、缓冲余量等问题进行恰当的处理。
1.合同执行前跟踪
采购合同制定后,采购人员需要对供应商是否接受合同,是否及时签订等情况进行了解。由于时间的变化,供应商可能会提出改变物资价格、质量、交期等合同条款的要求。此时,采购人员应充分与供应商进行沟通,确认可选择的供应商是否接受订单,如果供应商不能接受订单,则需要另外选择其他供应商。
2.合同执行过程跟踪
采购合同的签订后,采购人员应对合同的执行过程进行全力的跟踪。采购合同在执行过程的跟踪主要把握如下。
严密跟踪
严密跟踪供应商准备物资的过程,发现问题及时反馈,需要中途变更的要约要及时解决,不得耽误供应的时间
及时响应生产需求
如生产需要紧急,要求物资立即到货,采购人员应与供应商进行协调,保证需求物资的准时供应
严格控制库存
控制库存水平,既不能缺货,又要保持最低的库存水平。库存水平应与采购环境、生产计划准确性有关
控制物资验收环节
物资达到规定的交货地点,并按照所下订单对到货的物资、批量、单价及总金额等进行确认,存档记录,办理付款手续
3.合同执行后跟踪
按照合同约定支付的条款对供应商进行付款后,需要采购人员对采购合同进行后续跟踪。合同执行后的跟踪主要是以供应商收到本次订单的货款为主。如果供应商未收到货款,采购人员需要督促财务部按照流程规定执行付款,保证企业的良好信誉。
另外,标的物在运输或验收过程中出现问题的,也需采购人员与供应商进行联系与解决。

采购部
五、采购合同变更
采购合同变更包括合同内容的变更与合同主体的变更。通常情况下,采购合同的变更,主要是指采购合同内容的变更。采购合同需要变更时,采购部应会同法律顾问与供应商协商解决,协商不成需要进行仲裁或诉讼的,采购部应协助法律顾问办理有关事宜。
1.采购合同变更的条件
采购合同执行中出现以下情况之一的,采购人员应按照国家法律法规、本企业的有关规定以及采购合同中的约定与供应商代表协商变更的事宜。
① 由于不可抗力致使采购合同不能执行的。
② 采购合同的标的物数量、品质、价格,交货的日期、地点、方式,结算方式等内容发生变化的。
③ 对方在合同约定期限内没有执行合同所规定的义务的。
④ 由于情况变更,致使本企业无法按约定执行合同或虽能执行但会导致重大损失的。
⑤ 其他合同约定的或法律、法规规定的情形。
2.合同变更的方法
采购双方协商一致后,可以变更合同的内容。由于合同变更所引起的法律事实不同,双方在进行合同变更时所适用的方式也不同。合同变更的方式主要有双方协议解决、法院或仲裁机关的裁决两种。
(1)双方协议解决
这种方式的变更实质上是将新合同取代旧合同的过程。双方在对合同变更进行协商时还应特别注意把握如下几点。
① 双方对合同变更内容约定不明确的,则原合同继续有效,双方仍应按原协议执行。
② 双方就变更合同内容协商一致后,如果法律、行政法规规定变更合同应当办理批准、登记等手续的,必须依照规定办理相关手续才能发生变更的效力。
(2)法院或仲裁机关裁决
这种方式的变更具体包括以下两种情形。
① 因情势变更的出现,双方可提出延期履行或部分履行的变更要求。为避免出现逃避合同拘束的情况,应由法院或仲裁机关从维护双方利益的角度出发,根据情势变更对合同履行影响的程度,做出相应的变更裁决。
② 因重大误解或显失公平的合同,可裁决变更。双方可向法院或仲裁机关提出变更的请求,由法院或仲裁机关依法做出变更裁决。
六、合同纠纷处理
采购合同在执行过程中,采购双方会因彼此的权力和义务等问题产生合同纠纷,引起合同争议。因此,采购人员必须有预见冲突发生的能力,在合同纠纷发生时及时的采取有效的解决措施。双方在签订合同时就争议、违约、索赔、纠纷解决等内容做出明确的规定,这些内容主要反映在采购合同的违约责任条款中。
1.区分违约中的责任
采购合同发生纠纷时,采购双方应根据造成损失的原因和事实,按合同规定承担相应的责任。一般情况下,双发在违反采购合同时的违约原因及主要责任如下。

2.合同中的索赔条款
采购合同的索赔是以双方间的采购贸易索赔为主,这种索赔主要建立在已签订采购合同的基础上。采购合同中索赔条款,通常有异议索赔条款与罚金条款两种规定形式。
(1)异议索赔条款
异议索赔条款适用于品质、数量方面的索赔,索赔金额是根据实际的损害程度确定的。企业在制定采购合同异议索赔条款时,要根据采购标的物的特点,明确索赔依据、索赔期间、索赔办法以及索赔金额等内容。
(2)罚金条款
罚金又称违约金,适用于供应方延期交货或采购方延迟接货等情况的赔偿,罚金金额是合同预先约定的赔偿金额,其金额的大小由延误时间的长短而定。罚金条款主要规定当一方未履行或者未完全履行合同时,应向对方支付的罚金。
3.合同纠纷处理方式
双方在发生合同争议时,争议的解决方式主要包括采供双方协商解决、第三方调解解决、仲裁机构仲裁解决以及司法机关组织的诉讼解决。大多数纠纷是通过双方协商或调解解决的,当互让不起作用时,仲裁解决与诉讼解决也是重要的解决方法。
#采购部##管理##合同#
本文由弗布克原创,版权归属弗布克,欢迎转发,禁止转载,抄袭、洗稿,侵权必究。
领取本资料的Word、PDF版完整内容方法:
1.本资源编号:793。
2.关注+评论+转发,然后私信“资料”。
更多相关资料可点击下面“了解更多”。
原创文章,作者:SXMFXN,如若转载,请注明出处:https://www.beidanyezhu.com/a/25103.html
微信扫一扫