费用报销是很多公司管理的难点,也是风险点,如果不严格进行管理非常容易出现问题。这里面比较重要的一点,就是要制定一套合理实用的费用报销制度,毕竟制度是管理的基础。
我们公司财务经理为了把公司的费用报销工作做好,熬夜一周终于做出来了这套全面清晰的费用报销制度及流程,内容合理,流程清晰,可行性好,比较适合中小企业的实际情况,参考借鉴的价值很高,下面就一起来看一下吧。
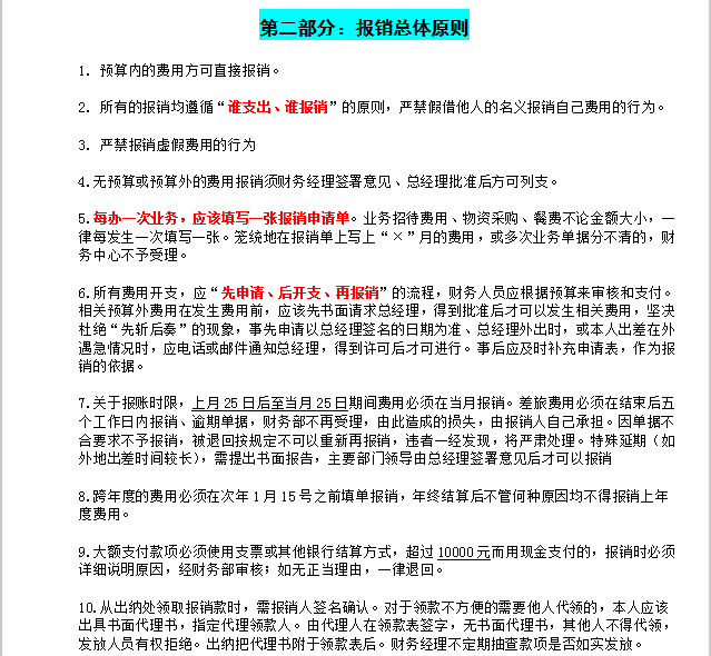
费用报销制度及流程









文章篇幅有限,内容就展示到这里吧,希望能对大家有所帮助。

原创文章,作者:MPYXDY,如若转载,请注明出处:https://www.beidanyezhu.com/a/28468.html
微信扫一扫