大家好,我是豆腐网职称助手钱老师,从事职称评审工作数年,经常分享关于职称的最新动态及实用干货,关注我,帮您轻松拿证。
之前很多工程师们都会问,有职称有什么用啊?除了涨工资,还能有什么用处?在南京能落户吗?这不,文件已经明确了,拥有中级职称就可以直接在南京落户了!文件具体细则我们一起来看看~

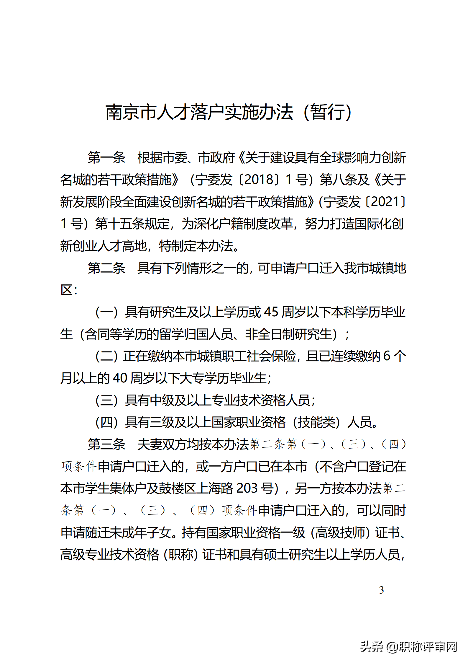
一、落户的条件
1、研究生及以上学历;或45周岁以下本科学历毕业生(含同等学历的留学归国人员、非全日制研究生);
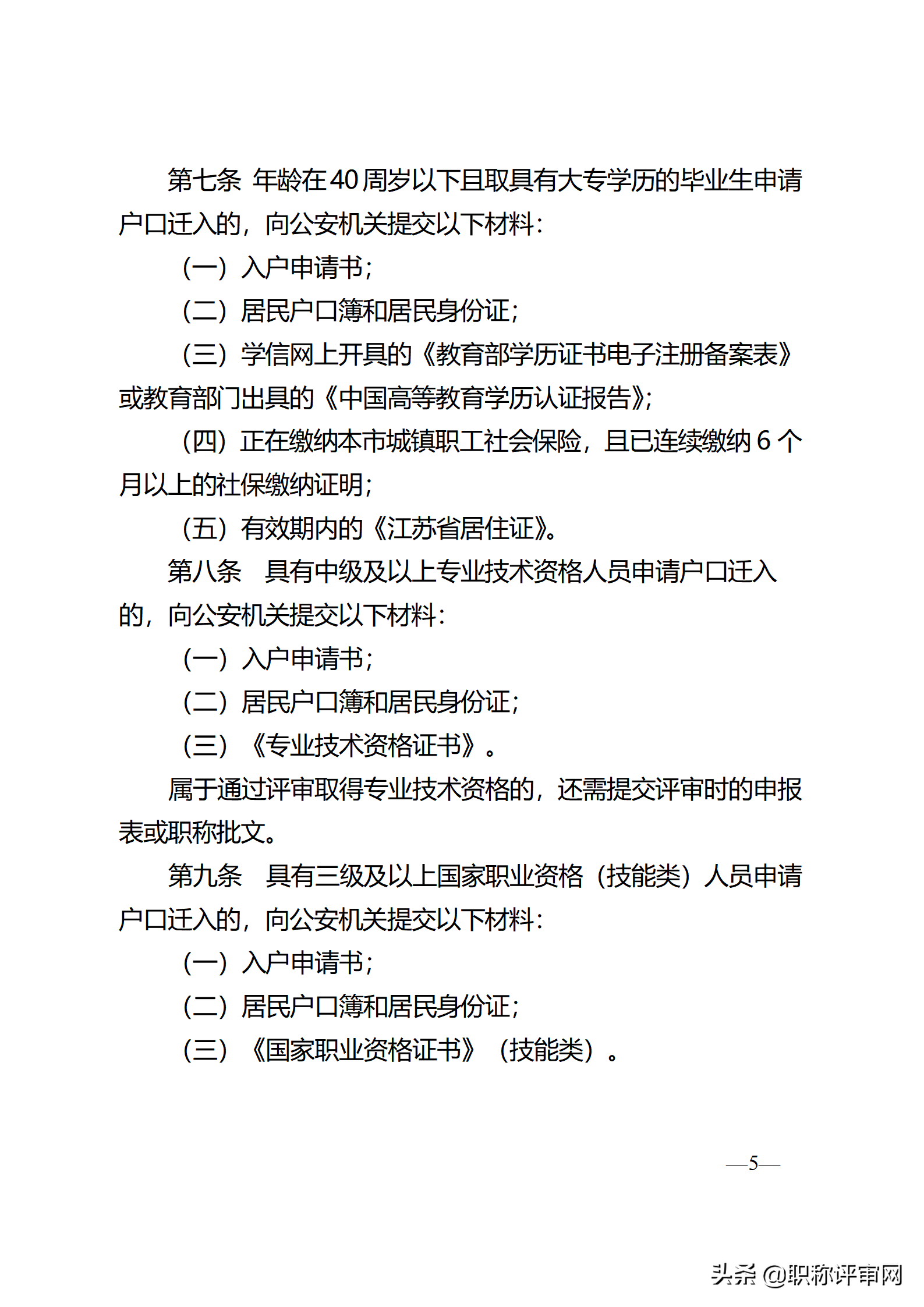
2、社保在缴,且已经连续缴纳6个月以上的40周岁以下大专学历毕业生;
3、具有中级及以上专业技术资格人员(中级职称及以上)
4、具有三级及以上国家职业资格(技能类)人员。
二、有中级职称如何落户
具有中级职称及以上的人员申请迁入户口,需要向公安机关提交以下材料:
1、入户申请书;
2、户口本和居民身份证;
3、职称证书;
4、申报表或职称批文(如果中级是初定的,则不需要提交)
三、落户申请流程
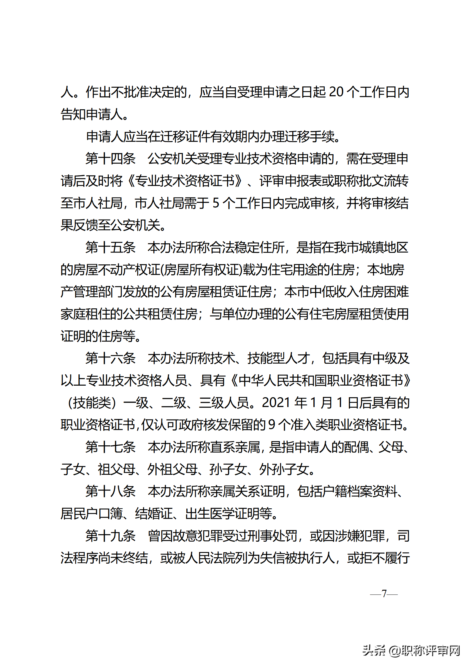
1、在南京有合法稳定住所的,在房屋所在地登记户口;
2、直系亲属在南京有家庭户口和合法稳定住所的,可以在直系亲属户口登记地登记户口;
3、单位设立集体户的,可以在单位集体户登记户口;
4、若上述条件都不符合,则需要前往市政务服务中心、江北新区公安分局综合审批服务中心和江宁公安分局行政服务中心的集体户登记户口;符合条件的大专毕业生则按公安机关居住证信息管理系统登记地址所在的社区户登记落户。
大致申请时间:一个月
此落户政策将于2021年6月1日正式实行,拥有中级以上职称的工程师朋友们,想落户的可以行动起来了!
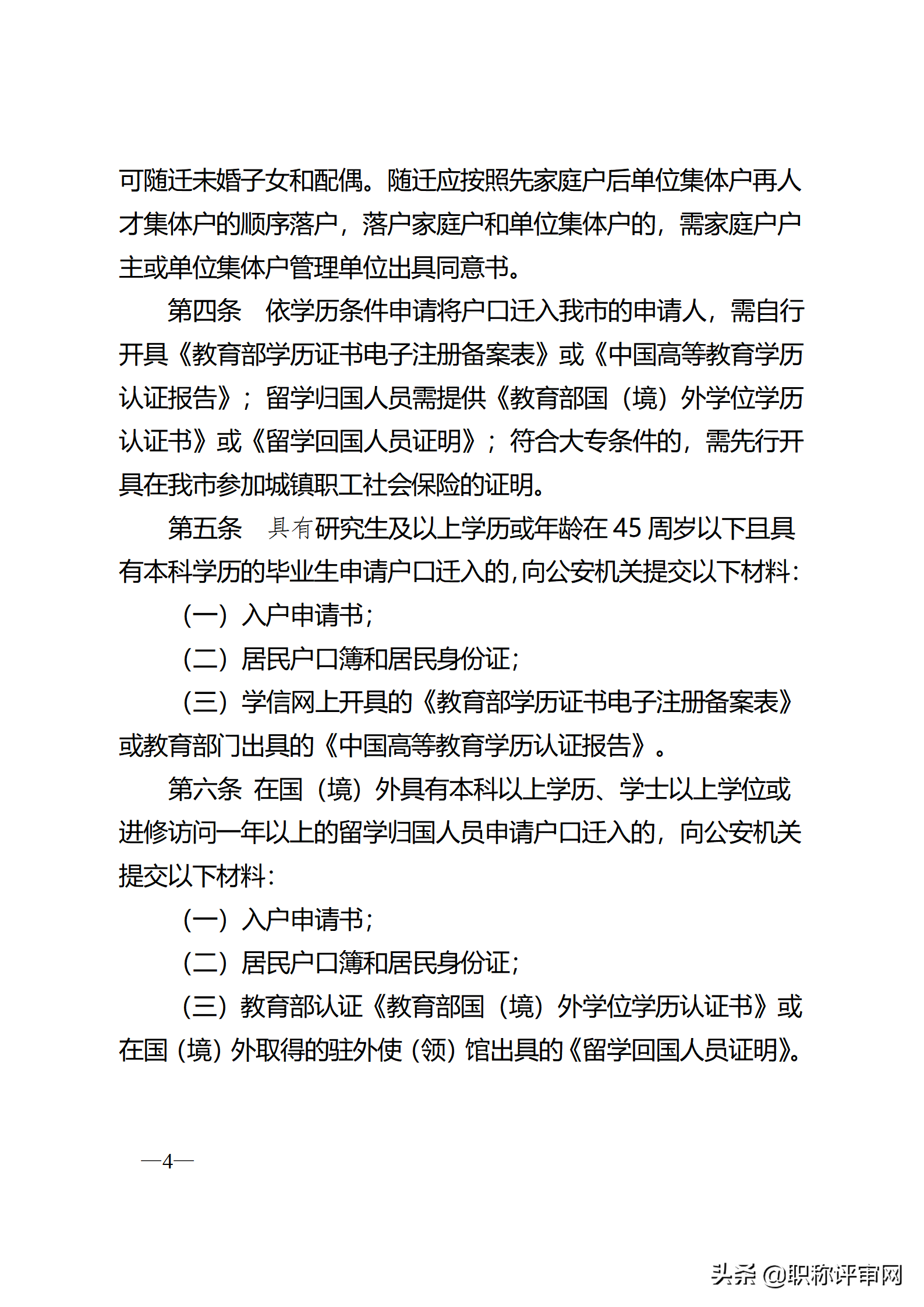
政策原文








关于拥有中级职称在南京落户的相关条件及流程,我就分享到这里了,还有其他问题欢迎在评论区留言,免费咨询。
如果这篇文章对您有所帮助,不妨点赞、收藏和转发,感谢您的支持!
原创文章,作者:FQREIK,如若转载,请注明出处:https://www.beidanyezhu.com/a/40058.html
微信扫一扫