那加拿大签证该怎么申请,又有哪些注意事项和更好的方法呢?

加拿大签证和美国签证一样,申请都很火爆,从11月30日起,旅游签也可以入境加拿大并且不需要隔离了,签证的受理速度也加快了很多。这一次我们具体来讲一下:加拿大签证该怎么申请和注意事项。
加拿大签证有效期:多年多次,直到你的护照有效期,简单来讲,如果你签证刚办的,那加拿大签证有效期一般是十年,如果护照有效期还有5年,加拿大签证有效期就是5年。
申请方式和注意事项:
1.目前加拿大都是网签,提前准备好所有资料的扫描件上传提交
2.缴纳签证费后等通知邮寄护照原件进使馆去贴签证页
3.交服务费,加拿大签证的费用是先交签证费后交服务费以及快递费等
4.邮寄护照等所有资料
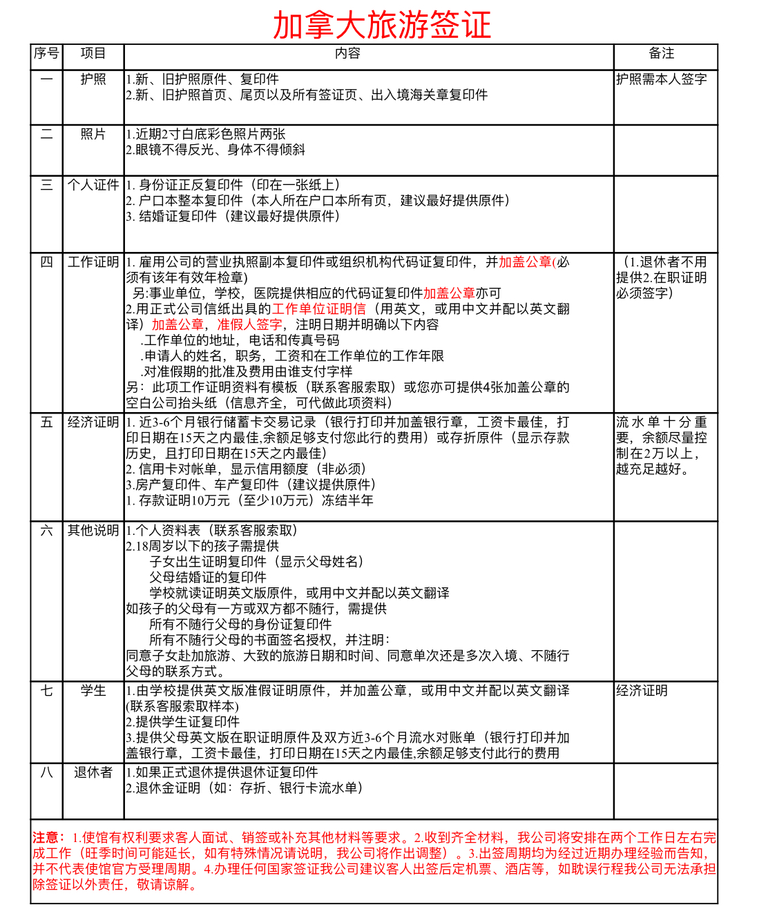
申请所需要的资料:之前有一期具体讲过,今天给大家整体罗列出来

从11月9日,国内恢复美国签证面谈以来,大家已经开始陆陆续续收到了护照,很多的伙伴已经开始马上申请加拿大签证啦,不仅出签率高,资料还可以简化,只需要护照、照片、身份证、户口本、资料表就可以提交申请。即使近期没有去加拿大的计划,有可以先准备好,想出发的时候就可以说走就走啦。
下一期,我们来讲加拿大入境的要求和流程,不要错过哦~
我是yoyo,关注我,了解更多旅行内容。
原创文章,作者:VLTBCI,如若转载,请注明出处:https://www.beidanyezhu.com/a/65108.html
微信扫一扫