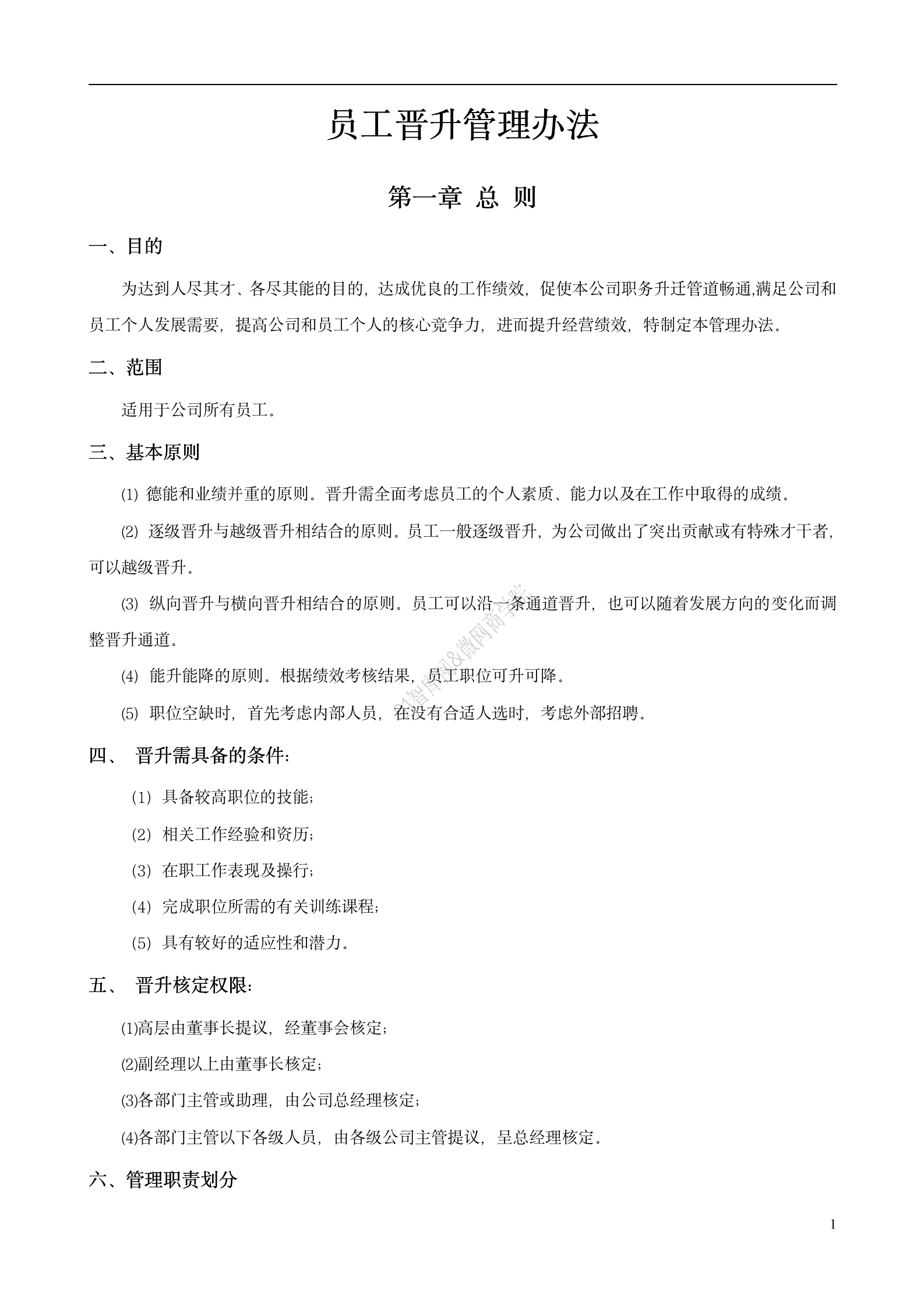
员工晋升管理制度
企业人才管理|员工晋升管理制度(职责分工、晋升通道、相关程序与必备表格)
欢迎来到我们的企业管理系列专栏,本期我们说说“员工晋升管理制度”这个话题。
员工晋升制度建立的目的,对于企业而言是为了提升员工个人的综合素质和相关工作技能,激发员工的工作积极性,从而在企业内部形成公平、公正、公开的人才管理机制,规范公司员工的晋升、晋级的整个流程。

人才晋升管理机制,是企业人才发展的重要环节。搭建一套科学合理的员工晋升管理体系,能够增强团队凝聚力,鼓舞员工士气;还可以吸引优秀人才的加入。
打工人关心的无非就是升职加薪。 我们发现在很多公司尤其是在一些中小企业,很多员工的离职并非是因为薪酬水平不满意,而是因为看不到晋升的机会,
没有清晰地晋升发展的通道,这会让很多优秀的人才选择辞职,到发展空间更好的竞争公司。
企业为了实现人尽其才、各尽其能的目的,提升企业工作绩效,保障公司职务职级晋升管道畅通,满足公司和员工个人双向的发展需要,提高公司和员工个人的核心竞争力,所以无论如何都需要制定一套完整的员工晋升管理制度。
晋升除了让员工获得更多报酬之外,相应的还可以让他们肩负更大的责任,这种责任意识会让员工更有成就,更愿意帮助企业稳定发展。
对于员工的晋升,公司在相关制度决策上必须统一晋升标准。员工的晋升必须在这样的一套制度下才能实现,
很多公司碰到组织晋升工作,部门负责人,把它当做人情,选的都是“听自己话”的,那些和自己有矛盾的优秀骨干,只能被排挤,
这是非常不负责任的行为,企业也不会允许这种情况发生。 所以,更需要一套晋升管理制度来约束这种行为。
那么如何做好人才晋升管理呢?
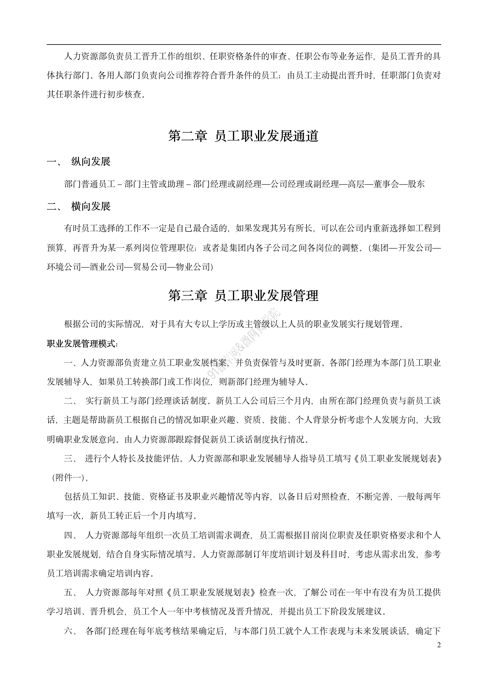
本期专栏我们为大家整理了全套完整的【员工晋升管理办法与制度流程】,8大章节,总计18页,资料涵盖员工晋升PPT、管理制度、表格等,相信对大家会有所帮助。



篇幅有限,完整电子版共18页,收录在底部企业管理专栏里,购买专栏后获取。
每天前5名购买专栏的读者,还额外赠送如下文档:

更多资料文档下载可进入官方小程序:
(此处已添加小程序,请到今日头条客户端查看)
原创文章,作者:LASOQG,如若转载,请注明出处:https://www.beidanyezhu.com/a/81940.html
微信扫一扫