2022新版公司薪酬管理制度,含等级薪酬体系,可进行编辑修改,另附工资核算系统
一个企业的发展离不开制度的约束,俗话说的好,没有规矩不成方圆,依照制定的规章制度办事可以保障企业的有序化、规范化运作,才不至于一团糟。
今天给大家分享一份2022最新版公司薪酬管理制度,薪酬制度是企业制度中的重要组成部分,合理的薪酬可以激发员工的积极性和主动性,所以还是很重要的,下面整理了一篇范文,感兴趣的可以参考借鉴一下,另外给大家分享一个工资核算系统,工资核算每个月都需要做,所以还是有个系统比较方便,这样还能避免加班,何乐而不为呢!
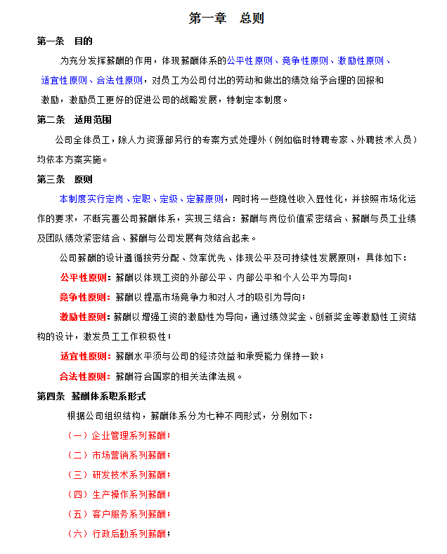
第一章 总则

第二章 薪酬结构





第三章 附则
附件1 职系划分标准分类、技能等级划分标准


……..
篇幅有限,就不一一为大家展示了,下面给大家分享一套全自动的工资核算管理系统,智能核算,非常实用方便,来看看吧!
全自动工资核算系统

基础信息表

工资查询表

部门月度工资汇总

…….好了,今天的内容就分享到这里了,没有展示完还请大家见谅,以下的工资核算系统不同行业都可适用,感兴趣的可以来参考借鉴一下。


原创文章,作者:CEEAAS,如若转载,请注明出处:https://www.beidanyezhu.com/a/8472.html
微信扫一扫