文章来源于:追光PM
作者:无力的大侠
如有侵权请联系删除

背
景
周五到了,时间过的真快。每个周五都是异常忙碌的一天。这一天不仅要处理项目上的工作,还需要给各个领导(客户领导和公司领导)汇报项目进度。
大侠好不容易挤出来中午的时间写好了周报发给客户,前一秒刚把项目周报发给客户,客户后脚就发来了一条信息:“各项任务描述无法体现本周进展,请重新整理细化并进行量化后反馈。”
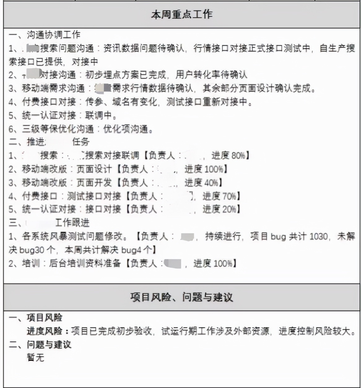
那么大侠是怎么写的周报呢?我们一起来看一下:

这份周报有什么问题吗?正确的应该怎么给客户写周报呢?有什么模版吗?写的时候要注意什么吗?
01
分析问题
首先我们分析一下大侠写的周报究竟哪里出了问题,为什么客户会对大侠发的周报不满意?
首先我们知道,写周报的目的是什么呢?
很显然,给客户发周报的目的就是让客户知道本周完成了什么工作,是否按照计划完成,是否出现新的风险,是否需要协调,项目总体什么进展。
正如大侠的客户所说“各项任务描述无法体现本周进展,请重新整理细化并进行量化后反馈。”
大侠写的这份周报,很显然想要凸显出来项目组干了很多活,比如他列出来的一、1、二······。也想要体现出来项目组这周出了很多成果,比如很多进度都是100%。
这就会给人们产生一种感觉,一个忸忸怩怩的小姑娘画了幅画想要你的表扬,然后把画拿到你面前,可怜巴巴的瞅着你。
除此之外,大侠写的周报整体是叙述一件正在做的事情,就像小学刚开始学习写作文的流水账,娓娓道来工作的日常。但是却看不出来你想要表达什么。
所以客户也没有办法得出结论,没有办法知道项目的整体情况是怎样的,更加不知道项目是否正常进行。
02
周报怎么写
那么怎么写项目周报才是正确的呢?才能让客户知道项目组是在按照计划进行,让客户知道项目正在正常进行呢?
大侠的客户还是很友好的,他给了一个例子:“如与某系统对接,本周完了A事项、B事项,整体进度较上周推进了20%。”
通过这个例子我们进行归纳总结,周报编写的要素有:
1、 任务项
2、 任务进度(本周进度,与上周对比进度)
再结合其他的案例,我们可以知道项目经理对客户汇报的时候还应该有:
3、 项目情况
4、 风险预警
5、 下周计划
6、 问题和建议
给客户汇报的模版可以采用如下模版进行。(关注公众号回复:“给客户周报”获取电子版本)
如果客户允许或者需要当面给客户汇报的时候,那么可以采用PPT的形式。

汇报人:一般为项目经理。
日期:该周报发给客户的日期。(有了日期才能进行很好的归档,以及后续追踪。敲黑板,这是可以保命的哦!)
项目概述:描述项目的进度,处于项目总体中的哪个阶段,或者处于项目哪个关键里程碑。比如开发阶段、测试阶段、培训阶段、验收准备中······。
本周计划描述:简单描述本周工作的计划,比如计划本周要完成系统对接,开发xx功能模块······ 。本周涉及到的关键里程碑,比如本周计划结束开发阶段进入项目测试阶段······。
本周重点工作:目的是根据本周的工作,细数列举本周的功能内容,反馈本周工作的成果。让客户知道任务是否完成,是否达到预期,与上周相比的前尽量。
下周工作计划:本周工作做完之后,下周计划做什么呢?有什么需要客户重点知道的呢?尤其是需要客户配合的内容,还有验收等关键里程碑。
项目风险:项目风险本身是有一个风险等级册的。这里面也要时刻提醒客户项目存在的风险,这样可以时刻清楚风险的情况,或许在某个时刻,风险就会突然消失。
问题和建议:写出在项目过程中遇到的问题,计划怎么解决,是否需要客户配合等。
03
写周报要注意什么
有了基础结构,项目经理需要根据实际情况进行填写。那么在填写的过程中要注意什么呢?哪些东西是不建议写的呢?哪些东西又是建议增加的呢?
1、对于不确定的事情不要着急写上,尤其是风险。比如遇到了那一解决的技术问题,自己团队还没有内部讨论就写上去了,这是多么的草率啊。
2、不赘述,并不是越详细越好。汇报就是总结,不需要是把所有的东西都写出来,在写的过程中要精炼,抓住重点。
3、在测试阶段要详细。前面说了要精简,但是到了测试阶段就要写的详细一点了,比如写上测试bug数量有多少,处理了多少个bug,
4、需要帮助要写出来。需要客户配合的,才能完成某个事项,那么一定要写出来并让客户注意到。
5、关键里程碑要凸显。所有关键里程碑要明确出来。有的客户同时要处理很多个事情,对于这个项目的计划已经不记得了,就需要我们不停的提醒他。
需要项目管理资料合集的同学可先关注然后私信我哦

更多精彩内容请点击“了解更多”
原创文章,作者:ZSQCBN,如若转载,请注明出处:https://www.beidanyezhu.com/a/86065.html
微信扫一扫