最新完整版公司薪酬管理制度,含各权重参数及表格,附工资管理系统
公司规模大小都是需要合理合规的规章制度的,这个是维持发展前提条件。其中公司薪酬管理方案的设计和制度的制定,就是少不了的。今天就在这里分享一套薪酬管理制度,主要内容从薪资结构到等级薪酬体系,共有33页,比较适合中小型企业,大家可以根据自己公司的实际情况进行编辑修改。
另外现在月初了,财务人员是不是又该核算工资了,还给大家整理了10套工资管理系统模板,半小时完成500人工资核算不成问题的 ,一起瞅瞅!
(完整版看文末)
最新完整版公司薪酬管理制度(含等级薪酬体系)

第一部分:总则

第二部分:公司薪酬结构





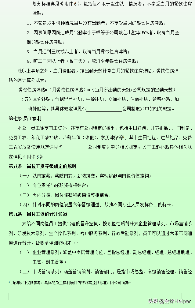
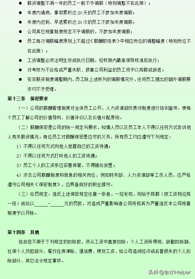
第三部分:附则的相关内容
附件一:职系划分标准及分类、技能等级划分标准

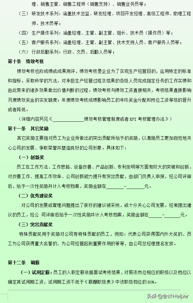
附件二:各职系、职级基本工资划分标准

附件三:各职系职级工资、技能等级工资划分标准
附件四:各职系职级绩效工资划分标准
附件五: 工龄补贴具体规定
附件六:各职系、职级餐饮住房津贴划分标准
……
10套2021最新版工资薪酬管理系统,个税五险一金自动计算,免费用

1、工资薪酬管理系统模板一


2、工资薪酬管理系统模板二

……

篇幅限制,今天的内容就到这里了,在日常工作中有需要参考的,可以分享。

原创文章,作者:FOZHIC,如若转载,请注明出处:https://www.beidanyezhu.com/a/86538.html
微信扫一扫