随着四川省发布退休职工养老金调整方案以后,全国31省市方案都已经出台,不少机关事业单位退休人员分享自己的养老金增长情况,有的退休教师反馈自己每个月增加了187元,也有的增加更多。
机关单位退休金很多在五六千以上,如果是北京、上海等城市退休金可能会更高,增幅一般在3-3.8%之间。
本期话题
1、31省市机关退休人员养老金增加金额排名
2、详细说明北京和上海调整方案差异
3、影响机关单位退休养老金增长的因素
一、31省市机关退休人员养老金增加金额排名
以去年12月退休金5000元,缴费年限35年,去年底满74岁的情况下计算。
基于同一条件,可以看到养老金调整方案增幅,同一退休金情况下带来的实际增长更高。
可以看到:

1、养老金增长排名前十:
西藏、上海、北京、青海、广东、新疆、浙江、江苏、湖北、内蒙古
说明这十个省市,养老金增长很容易加到每月200元以上,一年多领2400元以上。
2、养老金实际增加金额相对较少的是:
安徽、河北、黑龙江、宁夏、河南、广西、贵州、江西、吉林
这些省市实际增加金额相对较低,如果想要增加200元以上,必须退休金6000以上或者交费40年以上才有可能达到。
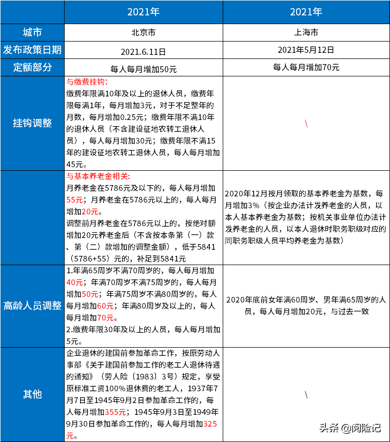
二、北京市和上海市养老金调整差异

北京的养老金调整方案,基本养老金挂钩很低,如果退休金6000以上,基本养老金挂钩只有20元,对应的上海基本养老金挂钩增长达到6000*3%=180元以上。
退休金低于6000元,北京的实际增长金额更高;如果退休金高于6000,那么上海的养老金增长方案会更高,要是退休金八九千以上,那么上海的方案增长三四百以上。
北京方案强调控高调低;而上海方案:企业退休小涨,机关退休大涨。
三、影响机关单位退休养老金增长的因素
目前除了甘肃等极少数省市,其他省市都是企业退休人员和机关退休人员实行统一的调整方案。机关单位退休人员缴费年限或视同缴费年限普遍三四十年,加上退休金高。
1、 基本养老金挂钩调整。
除了北京方案和贵州方案,其他省市养老金调整,机关单位都是最大的受益人。
北京方案与基本养老金挂钩,针对基本养老金超过5786元的人士,只增加20元;而贵州省基本养老金挂钩只有0.1%,退休金高低对实际增加金额影响极小,这种方案企业退休人员比较有利。
2、 缴费年限挂钩
像北京方案,交一年每月增加3元,西藏方案交一年增加每月增加5元,或者类似江苏方案,交费年限挂钩采取分段计算,缴费年限越长增加金额越高,对于机关单位来说都比较有利。
3、 退休时间和职级。
2014年开始机关事业单位开始启动养老金改革,2014年以前退休的人员不需要缴纳养老金保险费,视同缴费年限比较长,退休金比较高。2014年以前参加工作,2014年后退休的中人,不少人拿到的是预发养老金,还不是真正意义上的基本养老金。如果拿的退休金较低,带来的实际增长也会稍低。职级比较高的人员,不仅退休金较高,工作时间长,缴费年限也长。
写在最后:
从目前各省市养老金实际增长来看,机关事业单位养老金增加金额比较高的,要么是享受政策扶持的西藏、新疆等边远省市,要么是经济比较发达的北京、上海、浙江、江苏、广东。
原创文章,作者:GVEPXW,如若转载,请注明出处:https://www.beidanyezhu.com/a/8945.html
微信扫一扫