对于第一次装修的新手业主来说,想要提起兴趣去学习一整套的装修知识是很困难的,毕竟我们都毕业那么多年了,谁还有耐心坐下来看整页整页的资料啊?
但你要是啥都不懂,一窍不通,装修时心里肯定也慌慌的,就担心黑心公司看你好欺负,骗你钱财,毁你新房。
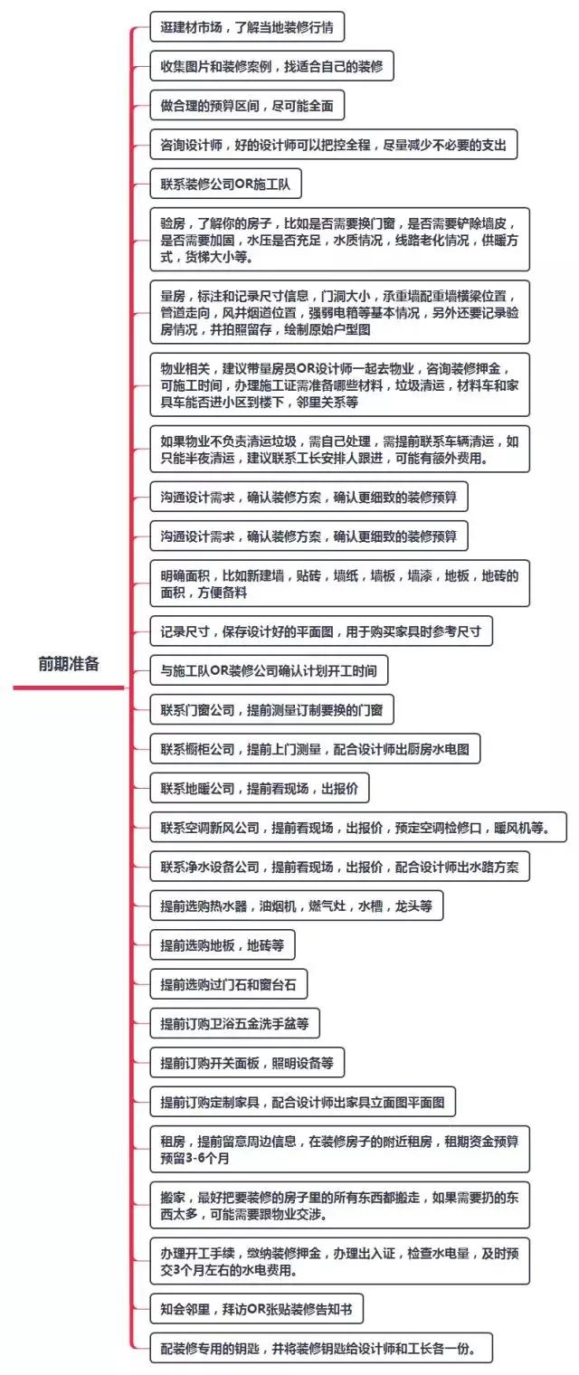
不用怕,只要你花3分钟的时间看完麦子给你精心整理的装修全过程详解,所有的施工环节和细节你都能了然于胸,装修公司想唬你,没门!
装修流程+细节



业主注意事项






主材采购+进场时间表


高效安装流程安排

【文中部分内容来源于网络,如有侵权,请联系小编删除】
原创文章,作者:SJSHBK,如若转载,请注明出处:https://www.beidanyezhu.com/a/96625.html
微信扫一扫