辛辛苦苦又一年,你们到手的年终奖有多少?2021年12月31日,个人所得税的优惠政策延期至了2023年,这个对月高薪资的人士来讲是十分有利的。因为不同的计税方式,计算出来的应纳个税额是大不相同的。今天就通过一个案例看看如何计算全年一次性奖金个税才更划算!
全年一次性奖金单独计税政策延期至2023年12月31日

在了解如何计算全年一次性年终奖金个税时,我们先来看看现行的个税税率表和速算扣除数。
最新2022年个人所得税税率表及速算扣除数

一、并入综合所得的计算应纳个税额的方法及适用的税率

二、不并入综合所得的计算方法和适用税率

三、全年一次性年终奖金扣缴个税的计算案例
两种不同情况的计算方法,看看哪种更节税?


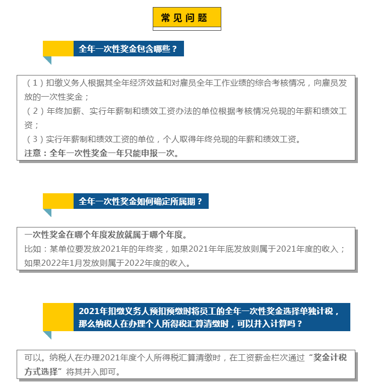
四、全年一次奖金个税的常见问题

怎么样?你的年终奖个税计算对了吗?当然没有对错,只是不同的计算方式,会和自己缴纳多少税费有关系。希望上述的案例可以帮助大家合理节税。
原创文章,作者:UQXWBC,如若转载,请注明出处:https://www.beidanyezhu.com/a/9914.html
微信扫一扫