「一建法规」2021年一建《建设工程法规及相关知识》精华资料
文整理/cc
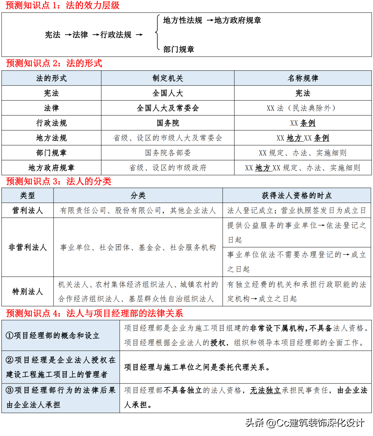
法律体系及法人制度

代理及物权制度

债权及知识产权

担保及保险

法律责任和施工许可制度

工程投资额在 30 万元以下或建筑面积在 300平米以下的建筑工程可以不申请办理施工许可证。抢险救灾及其他临时性房屋建筑和农民自建低层住宅的建筑活动也不用办理施工许可证。
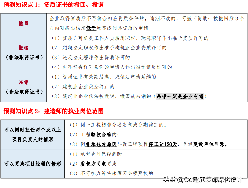
企业资质及注册建造师制度

招投标制度

工程承包制度及建筑市场信用体系

建设工程合同

劳动合同制度

建设工程相关合同

环境保护和节约能源制度

《环境保护法》规定企业事业单位和其他生产经营依法排放污染物,受到罚款处罚被责令改正拒不 改正的,依法作出处罚决定的行政机关可以自责令改正之日的次日起按照原处罚数额按日连续处罚。
文物保护及安全生产许可制度

安全生产责任和教育培训制度

安全防护制度

安全事故及安全责任制度

工程建设标准和施工单位的质量责任

见证取样和送检的比例≥有关技术标准的 30%。
见证人员应由建设单位或监理单位中具备施工试验知识的专业技术人员担任。
相关单位的质量责任和竣工验收制度

报送有关竣工验收材料应当在竣工验收后 6 个月内完成。先责令限期补报,逾期再不报的,处 1 万元~5 万元的罚款。
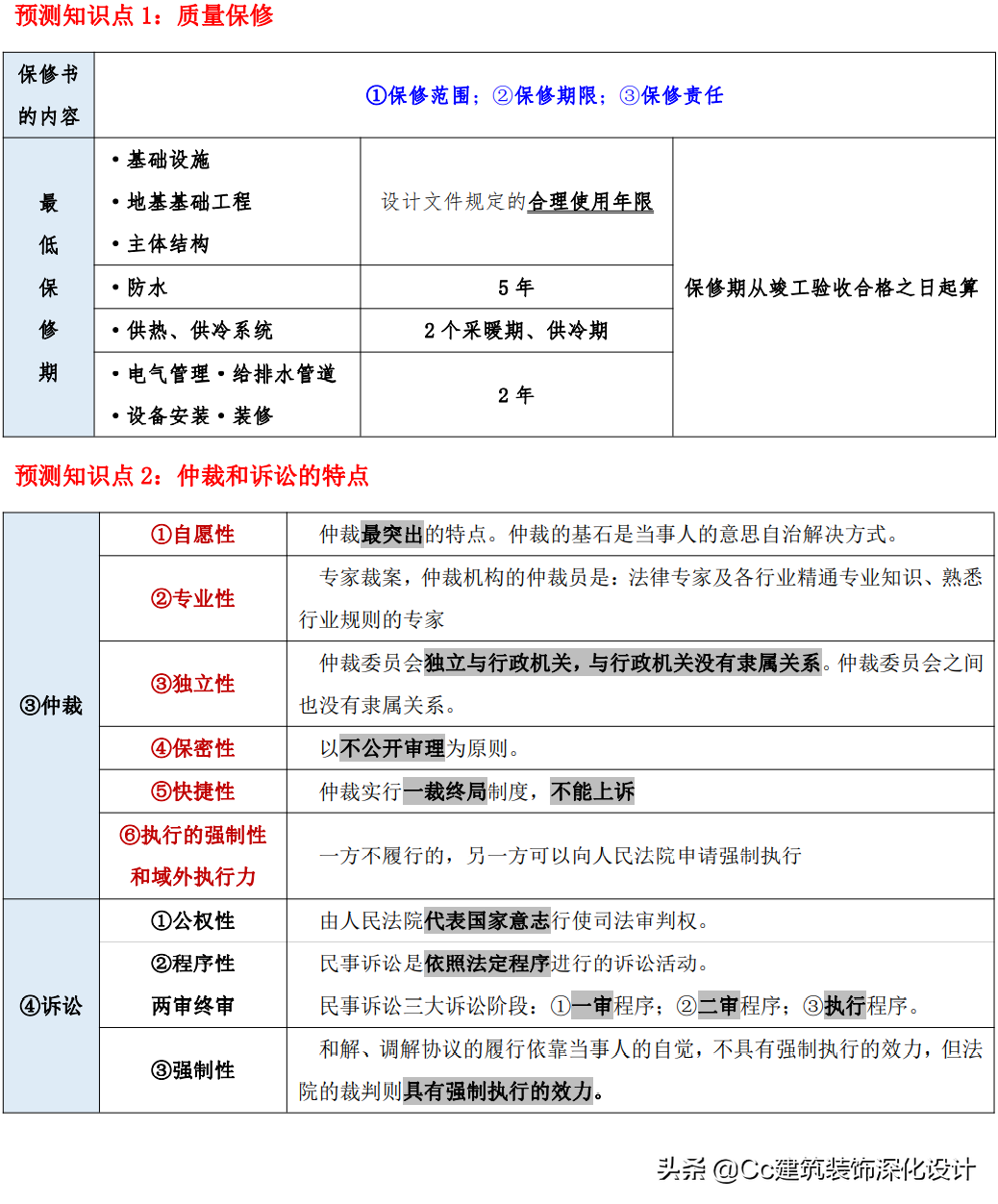
质量保修和工程纠纷的解决

民事诉讼和仲裁制度

当事人提出证据证明存在下列情形,人民法院应当准许重新鉴定的是:
经质证认定不能作为证据使用的 鉴定机构或鉴定人员不具备相关的鉴定资格的鉴定程序严重违法的鉴定结论明显依据不足的
调解、和解和行政复议、行政诉讼制度

可以不设行政许可的事项有:
公民、法人或者其他组织能够自主决定的 市场竞争机制能够有效调节的 行业组织或者中介机构能够自律管理的 行政机关采用事后监督等其他行政管理方式能够解决的
今天关于「一建法规」2021年一建《建设工程法规及相关知识》精华资料(文整理/cc) 就分享到这里,如果你有疑惑欢迎在留言交流互动。
原创文章,作者:PPCTJZ,如若转载,请注明出处:https://www.beidanyezhu.com/a/13129.html
微信扫一扫