
最近房小团收到不少粉丝咨询西安买房条件资格、落户政策、首付标准、买房流程、包括要提前准备哪些资料……
今天,团长为大家整理了一份西安买房大全,几乎覆盖所有买房问题。
欢迎收藏转发!
西安限购政策
1. 西安本地户籍满3年的家庭,最多能买2套,不满3年的,最多1套;
2. 西安限购区户籍夫妻离异的,在限购区域有2套及以上住房,离异1年内任何一方不得在限购区买房;
3. 新落户家庭(2021年3月31日之后落户),落户满1年且有连续12个月社保(个税)缴纳记录,可在限购区域买1套房;
4. 外地户口在限购区无房的,须有5年社保才能买1套房;
5. 人才认定:A/B/C/D类人才至少3个月社保(个税);E类人才连续缴纳12个月社保(个税)可以不落户直接买,但只能买1套。
2022年最新最全购房资格政策↓↓↓

西安最新首付政策
买房贷款分为两种,商业贷款、公积金贷款。
2022年最新首付政策↓↓↓
商贷

公积金贷

注意:
暂停西安地区(含西咸新区)以外购房提取公积金。购买自住普通住房首付比例不低于30%,购买精装修房屋首付款比例不低于40%。公积金第二次公积金贷款利率,按同期公积金货款利率的1.1倍执行;结清首贷后,二套购房面积≤144㎡,首付不低于50%,二套购房面积>144㎡,首付不低于55%。第三次使用住房公积金贷款购买住房的,不予受理。西安暂时不能办理“商转公”业务。
西安最新落户政策
西安市户籍业务目前可“全城通办”,意思是群众可以“就近”在西安市公安局任何派出所户籍室办理落户。
凭学历落社区集体户口,只需通过西安公安微信公众号上菜单栏里的“掌上户籍室”上传学历、身份证照片即可,无需线下办理。
注意:全国在校大学生落户西安只需学生证和身份证。微信落户只需要上传学信网学籍查询结果截图和申请人身份证照片即可。
2022年最新落户政策↓↓↓

哪些地方算西安户口?
西安下辖11个区(新城区、碑林区、莲湖区、雁塔区、灞桥区、未央区、阎良区、临潼区、长安区、高陵区、鄠邑区)、2个县(蓝田县、周至县)、7个国家级开发区(西安高新技术产业开发区、经济技术开发区、曲江新区、浐灞生态区、阎良国家航空产业基地、国家民用航天产业基地、国际港务区),并代管西咸新区。以上西安辖管的户口都算西安市户口。
特别说明:若您户籍材料如户口本已加盖西咸新区户籍管理部门公章,则为西咸新区户口,视同西安市市户籍居民家庭执行相关限购政策,可在限购区域内拥有两套住宅。
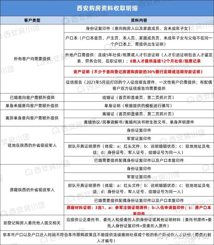
西安购房需准备的证明资料
在西安,买房要开具的证明有以下几项:
1. 购房人及家庭成员的户籍证明(户口本、身份证)、婚姻证明(结婚证/离婚证)以及社保、个税缴纳明细;
2. 购房人本人满足首付款条件的存款证明(银行开具);存款证明不高于意向房源购房款的30%;
3.无房证明
1、网上办理
百度搜索陕西省政务服务网,定位西安,注册登录,依次选择“个人办事”——“按部门分类”-“市资源规划局”,找到“开具房产证明”,点击“在线办理”,在“我要办理权利人查询”页面,选择“自然人”查询,选择查询种类“无房”,选择查询用途“购买房产”,选择“立即办理”,按要求填写信息,提交审核,等待审核结果,查询结果可在“用户中心”-“我的办件”查询查看或者下载。
2、线下办理

4. 经批准引进的各类人才提供人才认定证明;
5、单身证明(未婚/离异)
1、未婚
到附近民政局婚姻登记处开具,需要注意的是,买房而开的单身证明有效期都是15天的,所以想要办理的时间较好在临近使用时间前去开,可以免到期失效。
2、离异
离婚证
在西安购房具体流程
1.准备以下资料

2.登录西安市住建局网站意向登记平台:
http://zfyxdj.xa.gov.cn/zfrgdjpt/index.html

或者西咸新区沣东新城商品住房意向登记平台:
http://111.20.241.194:801/zfrgdjpt/xmgs.aspx

选择你要置业的区域。
在“正在登记”一栏,选择“我要登记”-阅读“申请购买商品房须知”,并勾选“我已阅读并知悉”-填写身份信息-输入短信验证码-设置密码。

↓

↓

↓

↓

接下来填写“意向登记家庭信息”,此界面,首先选择购房家庭“刚需或普通家庭”。
如是普通家庭需要选择家庭拥有住房情况,接着输入户籍地址,此地址必须与户口本地址一致。军人在登记时,户籍所在地填写身份证地址,户口类型选本地是否外地迁入选否,户籍登记日期填写身份证签发日期,家庭成员添加完成确认无误后点击下一步,是否购房人确认,信息无误点击下一步,确认意向家庭登记信息,确认无误后点击提交。申请流程到此结束,等待审核结果。
注意:
户籍所在地请按照本人户口本首页地址如实填写·家庭成员信息也请按照本人户口本如实填写 -户籍登记日期在户口本个人页右下角,请如实填写。
每组家庭包括夫妻双方及未成年子女、离异(丧偶)父(母)及未成年子女
满18周岁以上的成年子女,单身以单独家庭申报。
涉及多个家庭共同购房意向登记的,需添加多组家庭信息。
如遇任何问题,及时和售楼部联系,会有专业工作人员帮你解决处理。
3.摇号
提交的资料审核通过后,若核验通过家庭数超过房源总套数,需要在公证处摇号。若核验通过家庭数未超过房源套数,则不需要摇号,可以直接认购。具体等待售楼部通知。
4.选房
先是对摇号结果进行公示,公示时间不少于3天,然后售楼部会通知你选房的地点和具体时间,按人家要求去做就行。
5.签约
选上房的就去签约,没选上房的就要做好准备去看别的楼盘。
6.按揭
办理按揭贷款,贷款政策参考上面的第二部分。
7.网签备案
办理网签备案;网签是在签约后在售楼部或者在房管局办理,备案是在签约之日起30日内在房管部门办理。
8.收房
根据购房合同约定时间到售楼处(物业处)办理收房手续。
9.办理房产证(不动产权证)
一般情况下,开发商会给统一办理。
刚需家庭与普通家庭的分类
1、刚需家庭
1已婚家庭在西安市无房并且于意向登记前在西安市48个月之内没有任何的房产转让记录。
2离异(未再婚)满三年,在西安市无房,并且于意向登记前在西安市48个月之内没有任何的房产转让记录。
3离异(未再婚)不满三年,但名下有未成年子女,在西安市无房,并且于意向登记前在西安市48个月之内没有任何的房产转让记录。
4丧偶。在西安市无房,并且干意向登记前在西安市48个月之内没有任何的房产转让记录。
注:“刚需家庭”条件中的无房范围是全市行政区域内,如果购房家庭在高陵区、鄂邑区等我市非限购区域有自有产权住房,不属于“刚需”范围。
2、普通家庭
1单身在西安市无房。
2单身或已婚,在西安市已有一套住宅。
3离婚(未再婚)不满三年,并且名下无未成年子女。
★特别注意:以家庭为单位,在全国范围内拥有经适房、廉租房等政府补贴性住房者均不能购买商品房!
房产交易税费
新房税费主要是契税和房屋维修基金:


原创文章,作者:BQGWOM,如若转载,请注明出处:https://www.beidanyezhu.com/a/14072.html
微信扫一扫