工程签证是按照施工承包合同的约定,由建设、监理、施工单位等就施工过程中涉及合同价款之外的相关事件所作的签认证明。
工程签证索赔也是一门大学问。在如今激烈的市场竞争中,企业往往都以较低的价格中标。因此要想实现效益最大化,就要勤签证、高索赔。这时候如何让甲方同意签字,就需要一些技巧了。
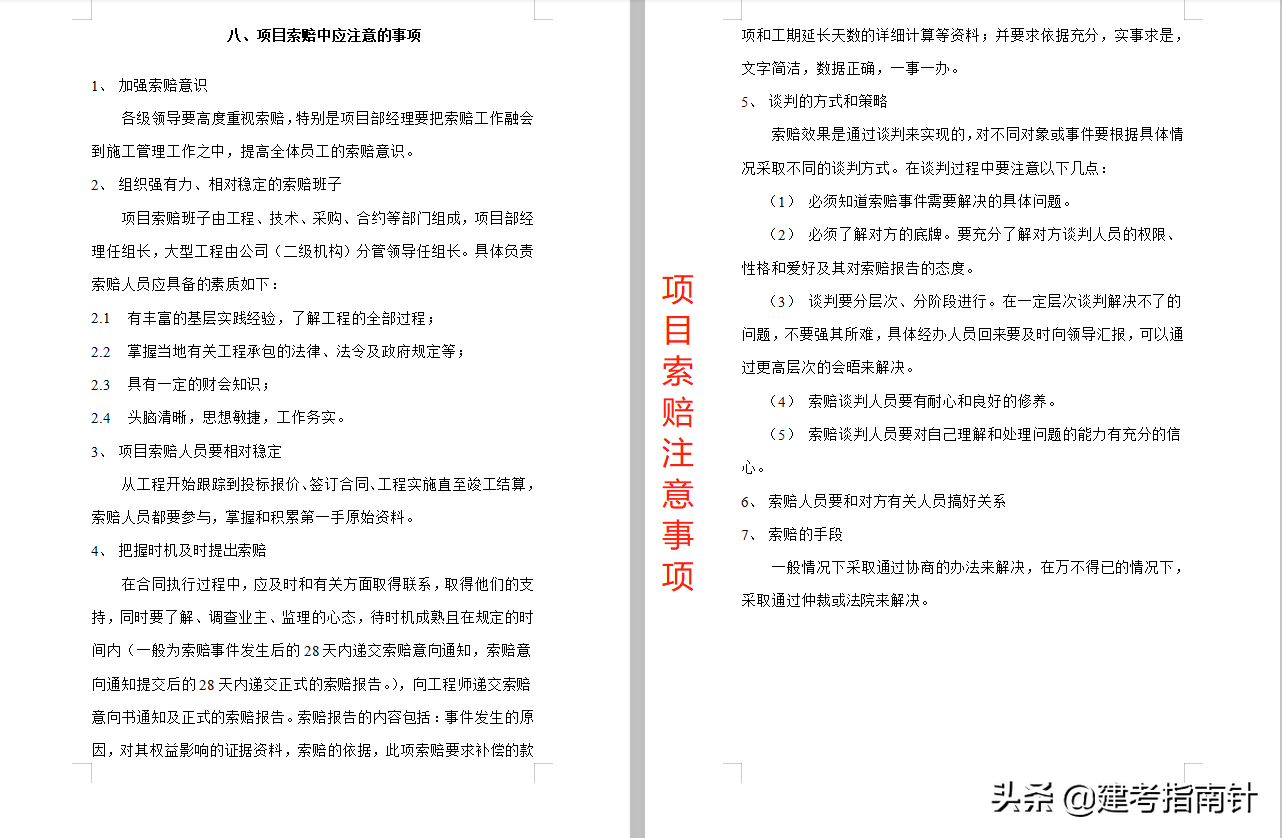
22套工程变更、签证、索赔资料合集,系统的学习签证的主要内容、注意事项、变更签证索赔流程及证据收集,签证技巧、结算技巧等。
文末可拿整套,注意看文末
资料内容展示
工程签证适用范围及相对应合同条款
工程签证、索赔一般流程
索赔与现场签证程序及样表
签证内容填写及技巧
工程洽商记录样表
常见的现场签证项目
现场签证(索赔)遇到的问题、形成的原因及处理方法
仅展示部分,获取方式戳图
原创文章,作者:ORSCPV,如若转载,请注明出处:https://www.beidanyezhu.com/a/14805.html
赞 (0)
有五险一金的工资4000元和工资5000元没有五险一金(3000工资扣除五险一金)
上一篇
2024-12-17 21:52:47
陈春花(公司组织结构)
下一篇
2024-12-17 21:52:48

微信扫一扫