
个人事项报告查询实用工具
为便于领导干部查询、填报个人事项,我们将《填报查询指南》里的相关内容和查询步骤进行编辑,供填报时参考。
一 出国(境)证件及记录情况
第一步
第二步
进入“移民局”小程序后,点击右下角“我的”。
第三步
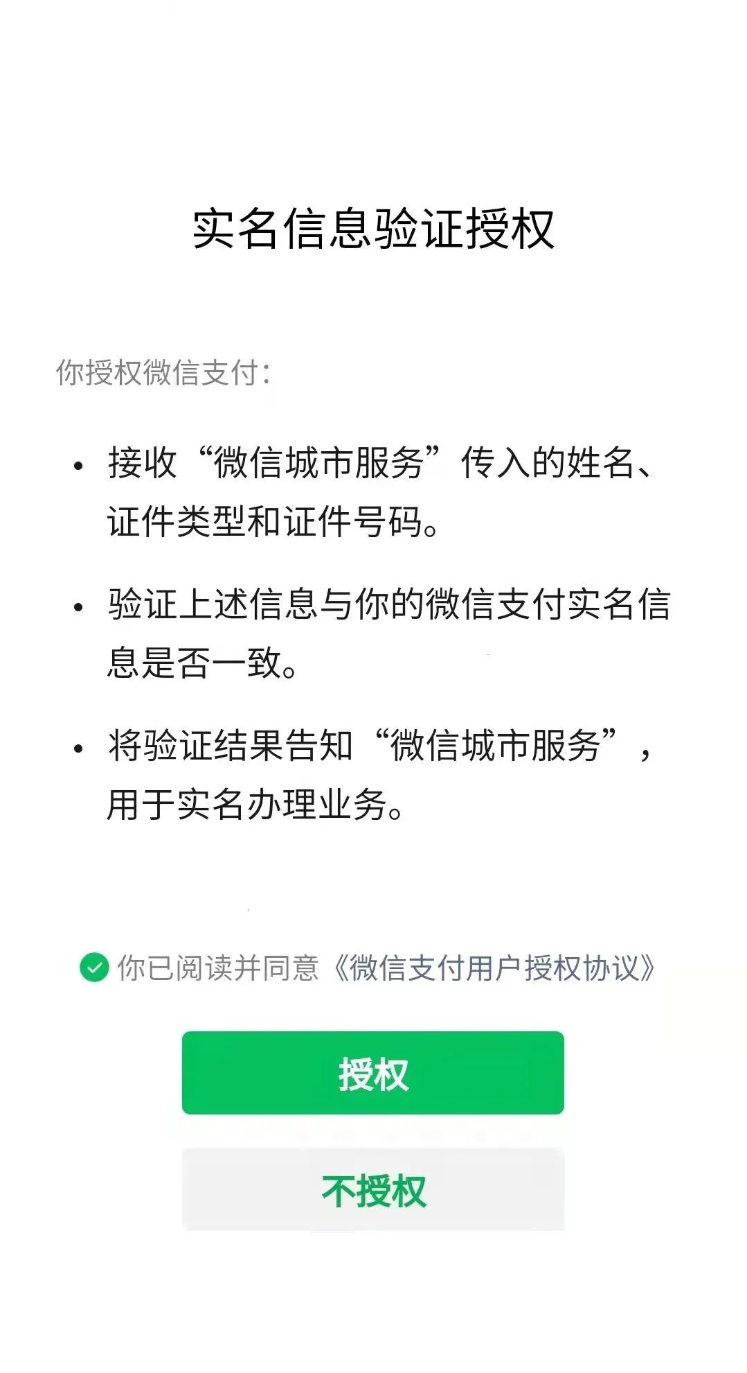
进入实名认证环节,输入本人姓名、身份证号,点击“下一步”。
第四步
刷脸核验本人身份,按照软件操作识别身份。
第五步
完成实名认证和人脸识别后,在首页点击“证件查询”,即可查询本人持有因私出国(境)证件情况。
第六步
在首页点击“发现”,可查本人出入境记录。
第七步
进入“出入境记录查询”后,可选择所需查询时间段(当前支持查询近10年内的出入境记录),选好后点击下方“确认查询”,可查到本人的出入境记录。
二 部分股票查询
第一步
中国结算APP
第二步
入“首页”,点击“一码通资产查询”查询持有股票。
第三步
选择一支股票进入详情页,查看股票详细信息
小贴士:①使用“中国结算”APP查询需要注意的是,有些股票并未纳入,需要本人核实后填报。②股票(基金)开户时间长、查询困难的,可以持本人身份证到开户机构查询,若原开户机构已经消亡或被兼并,可拨打4008058058查询。
三 部分基金查询
目前没有查询基金的专用APP,需要到银行、证券公司以及购买基金的软件等线下线上渠道进行查询;通过微信理财通、支付宝等购买的基金产品,可以使用手机辅助查询。特别注意:支付宝的“余额宝”和微信的“零钱通”均为基金。
余
额
宝
第一步
打开支付宝,点击右下角“我的”,进入页面后点击“总资产”,即可查看持有的所有资金情况
第二步
点击“余额宝”,进入余额宝页面。其他基金和理财产品可点击相应模块进行查询。
第三步
点击右上角“···”,可查看余额宝的基金详情页。
第四步
点击基金名称可查看基金代码等信息。
零
钱
通
第一步
进入微信后,点击右下角“我的”,点击“服务”(旧版微信为“支付”),即可找到“零钱通”。
第二步
点击“钱包”,可查看“零钱通”。其他基金和理财产品可点击“理财通”查询。
第三步
点击“零钱通”,可进入零钱通详情页。
第四步
点击右上角“···”,选择“基金详情”进入基金详情页。
第五步
点击基金名称,可查看基金代码等信息。
四 投资型保险查询
第一步
扫码下载“金事通”APP。
第二步
进入“金事通”APP后,点击右下角“个人中心”。
第三步
注册登录“金事通”APP。
第四步
授权登录后,可在首页“投资型保险”模块查询本人持有投资型保险情况。
第五步
进入投资型保险查询界面,点击右下角“查看表单”查看投资型保险表单详情,表单详情格式与“12-3.本人、配偶、共同生活的子女投资或者以其他方式持有投资型保险的情况”栏格式一致。
五 投资企业或担任高级职务查询
第一步
微信扫码进入“电子营业执照”小程序。
第二步
进入后弹出窗口选择“我再看看”,选择“管理我的执照”栏目下的“其他应用”。
第三步
选择“投资任职情况查询”,按照查询须知,在早上6点到晚上8点时间段内进行查询。
第四步
进入实名认证环节,输入本人姓名、身份证号、手机号码,点击确认。
第五步
使用微信实名信息验证授权,刷脸核验本人身份,按照软件操作识别身份。
第六步
查看查询结果,如有登记信息,则会显示相应公司名称,可点击公司名称查看相应的公司信息。
注意
配偶、子女及其配偶的从业、投资企业情况,可到任职或投资的企业查询,或使用“企查查”、“天眼查”、“国家企业信用公示系统”(www.gsxt.gov.cn网站)、“国家企业信用公示系统”微信小程序等企业信息查询APP辅助查询 。
六 法律服务机构查询
第一步
登录“全国律师诚信信息公示平台”(https://credit.acla.org.cn/),可查询律师事务所和律师相关信息。
七 投资私募股权投资基金查询
第一步
登录“中国证券投资基金业协会”官网,选择页面中的“私募基金业务”。(官网:https://www.amac.org.cn)
第二步
进入后下拉页面,选择“信息公示”,进行相关查询。
《领导干部个人有关事项报告表》怎么填?一图读懂
来源:七一网 七一客户端 / 综合共青团中央微信公众号等
编辑:陈一豪 冉开梅
声明:转载此文是出于传递更多信息之目的。若有来源标注错误或侵犯了您的合法权益,请作者持权属证明与我们联系,我们将及时更正、删除,谢谢。
你“在看”我吗?
![]()
原创文章,作者:IHIPPA,如若转载,请注明出处:https://www.beidanyezhu.com/a/2532.html
微信扫一扫