明天就将迎来清明小长假,4月4日至6日,一共三天的假期,每年各地都会出台相关限行政策。团长整理了相关路况信息,涉及18个省市,明确了限行时间和地点,卡友们赶紧来看看。
1、- 广东省 –
根据《道路交通安全法》《危险化学品安全管理条例》等法律法规,广东省公安厅、省交通运输厅、省应急管理厅、省能源局决定,在清明期间,省内高速公路禁止危险货物运输车辆通行。
禁止通行具体时间安排:
清明假期:2020年4月3日0时至4月6日24时
另附全年禁止通行具体时间安排:
五一假期:2020年4月30日0时至5月5日24时。
端午假期:2020年6月24日0时至6月27日24时。
国庆、中秋假期:2020年9月30日0时至10月2日24时;2020年10月7日0时至10月8日24时。


2、- 河北省 –
2020年清明节假日期间河北省高速公路禁止危险物品运输车辆通行,自2020年4月4日0时至4月7日6时 ,采取危险物品运输车辆禁行措施。禁止危险物品运输车辆(包括持有剧毒化学品公路运输通行证的危险物品运输车辆)在河北省行政区域内高速公路行驶。燃气运输车辆和为高速公路服务区加油站送油车辆,经核实情况属实的,在确保安全的情况下,准予通行。

3、- 东三省、内蒙古 –
为确保2020年清明节期间高速公路通行安全,根据《中华人民共和国道路交通安全法》、《危险货物道路运输安全管理办法》和《危险化学品安全管理条例》等法律法规规定,经内蒙古自治区公安厅交通管理局、辽宁省公安厅交通安全管理局、吉林省公安厅高速公路公安局、黑龙江省公安厅高速公路交通管理局联合决定:
在原有禁行基础上,2020年4月4日0时至4月6日24时禁止危险品运输、辽宁省、吉林省、黑龙江省行政区域内高速公路行驶。高速公路服务区加油站供油应急保障运输车、运输民用压缩天然气等民生类危险品车辆经申请并批准后,可在白天时段就近驶入和驶出。

4、- 江苏省 –
2020年4月4日0时至4月7日6时,危险化学品运输车全路网、全时段限行。八卦洲长江大桥(南京长江二桥)、江阴大桥、苏通大桥、崇启大桥黄牌货车限时错峰出行,其中危险化学品运输车全网路、全时段限行,黄牌货车6:00-20:00限行。闯禁区货车将罚款100元并扣3分。

5、- 广西壮族自治区 –
清明节假期期间2020年4月3日0时至4月4日24时、4月6日0时至4月7日24时。省内高速公路禁止危险货物运输车辆通行。
(一)常规时段。
自2020年1月23日起至2020年12月31日,每日0时至6时禁止危险货物运输车辆在广西行政区域内高速公路通行。
(二)以下特殊时段,供应自来水生产用的液氧运输车辆,为机场、加油(气)站运输燃油、液化石油气、天然气的车辆,以及医疗用氧、变性燃料乙醇运输车辆0时至6时禁止通行,其他限行时段可以通行。其余危险货物运输车辆禁止通行。
1.劳动节假期。2020年4月30日0时至5月1日24时、5月5日0时至5月6日24时。
2.国庆节和中秋节假期。2020年9月30日0时至10月2日24时、10月7日0时至9日24时。
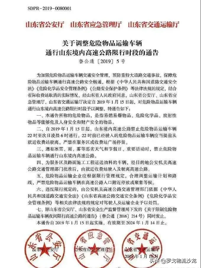
6、- 山东省 –
山东省境内高速公路禁止载运爆炸物品、易燃易爆化学物品以及剧毒、放射性等危险物品的机动车通行,具体禁行时间为4月3日22:00至4月7日6:00。严禁超限超载车辆驶入高速公路。此外,高速公路施工路段禁止五轴及以上货车、危险品运输车、车辆运输车、不可解体物品超限运输车通行。

7、- 陕西省 –
陕西省公安厅交警总队发布消息,为确保清明公祭轩辕黄帝典礼活动顺利进行,我省境内部分高速公路将实施交通管制。
4月4日5时至15时,包茂高速(G65)西安至富县段双向禁止大型货车及危险化学品运输车通行,上述车辆可经延西高速(G6522)绕行,但禁止从黄陵出口驶出。
4月4日5时至17时,210国道黄陵段禁止大型货车及危险化学品运输车通行,上述车辆可经延西高速(G6522)绕行。
4月4日7时至12时,黄陵县城及延西高速(G6522)黄陵出口,包茂高速(G65)黄陵西出口优先保证持有公祭典礼活动通行证的车辆通行。未持有公祭典礼活动通行证的车辆请错时或择路通行。

8、- 四川省 –
2020年4月4日0时至4月6日24时期间,全省道路范围禁止剧毒化学品运输,暂停该时段运输审批工作。节日期间大队会根据辖区车流情况适时采取相应的临时交通管控措施。
9、- 山西省 –
常规时段每晚22时至次日5时及全国公众假日期间,禁止危险化学品运输车辆在全省高速公路上行驶。
10、- 上海市 –
为提高重大节假日期间G40沪陕高速行车安全,防范重大交通事故,缓解交通拥堵,根据《中华人民共和国道路交通安全法》有关规定,上海市公安局决定于每年重大节假日期间,对本市G40沪陕高速(上海段)采取限制悬挂黄色机动车号牌载货汽车通行的管制措施。
一、本通告所限制车辆为悬挂黄色机动车号牌的载货汽车,但不包括承担运送鲜活产品、高速公路抢险救灾、高速公路服务区油品保障运输车辆等涉及国计民生运输任务的货车。
二、本通告所限制通行日期为每年清明节假日期间、劳动节假日期间,国庆节假日期间首两日及末两日,上述日期每日6时至20时禁止悬挂黄色机动车号牌载货汽车通行。
三、本通告所限制通行路段为G40沪陕高速上海段全段辖域。
11、- 湖南省 –
每日0时至6时禁止危险物品运输车在高速公路通行。元旦节、春节、清明节、劳动节、端午节、中秋节、国庆节假日期间,全天禁止危险物品运输车在高速公路通行。供应自来水生产用的液氯运输车辆,燃油、天然气运输车辆0时至6时禁止通行,其他时段不受限制。
12、- 浙江、河南、江西、安徽 –
全年每日0时至6时全省高速公路禁止危险化学品运输车辆通行,其他时间段不限行。
原创文章,作者:PPKJCW,如若转载,请注明出处:https://www.beidanyezhu.com/a/3532.html
微信扫一扫