
利率:3.55%-4.45%
基本准入条件:
普通客户:
1、借款人年龄不低于18岁且不高于67岁,
2、借款人或配偶为合法经营实体的法人或持股股东
3、经营实体要求原则上满足持续生产经营一年(含)以上
4、实际控制人一事一议,如为挂靠、承包、合伙等经营模式的,须相应提供挂靠协议、承包协议、合伙协议等。
我行存量房贷客户:同时满足以下要求
1、已在我行成功发放个人房屋按揭贷款(含住房和商业用房)的客户,且目前按揭贷款未全部偿还或已全部偿还但未撤销抵押
2、目前已办理小产证,且落实正式抵押。
3、房屋价值:房产当前评估价值≥300万元。
4、存量按揭贷款发放并正常还款(不含7天以内逾期)3个月以上,且近3年内逾期记录(不含7天以内逾期)不超过3次,且无当前逾期记录。
他行存量房贷客户:同时满足以下要求
1、已在他行成功发放个人房屋按揭贷款(仅住房)的客户,且目前按揭贷款未全部偿还或已全部偿还但未撤销抵押
2、目前已办理小产证,且落实正式抵押。
3、房屋价值:房产当前评估价值≥500万元。
4、存量按揭贷款发放并正常还款(不含7天以内逾期)3个月以上,且近3年内逾期记录(不含7天以内逾期)不超过3次,且无当前逾期记录
拒绝授信情况:
普通客户/我行存量房贷客户:
1、借款人的经营实体已在我行有公司类授信的
2、公司授信业务曾在我行审批通过、拒绝或压退的
3、不得对多个借款人发放多笔个人经营贷款用于同一经营主体或项目
4、“非实体经济”行业准入拒绝:房地产业、资本/货币市场服务业、担保服务业、股票证券投资等(《行业信贷投向指引》中压缩类行业不可续做)
5、近期三个月内查询次数大于6次,名下已有其他经营贷款、有对外担保
他行存量房贷客户:
他行个人商铺按揭贷款二抵业务不受理
担保类型及额度:
普通客户:抵押担保
1、住房评估价300万元以上、商铺抵押(拒绝授信:抵押物为大型商业用房分割为多个小型产权单位,各产权单位之间非实墙分割的/商铺目前处于空置状态且无租约/抵押物为售后公房)
2、办公用房(拒绝授信:估价值低于人民币200万元/空置无租约)
额度:可循环。抵押最高1000万
我行存量房贷客户:
1、抵押担保(二抵):本次申请经营贷款金额≤房产当前评估价值×抵押比率-原按揭贷款目前余额
2、二抵最高成数为65%
他行存量房贷客户:
1.抵押担保(二抵):本次申请经营贷款金额≤房产当前评估价值×50%-原按揭贷款目前余额
抵押率及房龄:
1、以住房抵押:
房龄≤10年 房产当前评估价值的70%
10<房龄≤20年 房产当前评估价值的65%
20<房龄≤30年 房产当前评估价值的60%
房龄>30年 不受理
2、以商业用房抵押:
房龄≤10年 房产当前评估价值的50%
10<房龄≤20年 房产当前评估价值的45%
房龄>20年 不受理
贷款期限:
1、抵押担保:
贷款额度期限与借款人年龄之和不超过70(含),额度不超过10年,且额度项下贷款期限不得超过额度剩余有效期。存量房贷客户不超过按揭贷款他证到期日
2、对于单笔贷款用途为购置固定资产的,用款期限最长不超过10年。支行需严格论证贷款用途真实性,客户的经营周期与贷款期限匹配性,并提供三级签字的尽职报告。
3、对于商铺、办公楼抵押的用款单笔最长5年
4、对于为挂靠、承包、合伙等经营模式的,贷款期限不得超过挂靠协议、承包协议、合伙协议等经营依据的剩余有效期。
还款方式:
(一)1年(含)内:按月付息到期还本
(二)1年到3年(含)内:按月付息、按年还5%本
(三)3年以上:等额本息或等额本金
支付方式:
1、受托支付
2、50万以内(含),可自主支付
尽职调查:
1、抵押担保:大于300万元(含),必须进行企业实地走访调查。
还款能力认定:
1、抵押率低于50%
2、借款人及其配偶可验证的税单、银行工资进账流水或者公积金查询单,且能单倍覆盖本笔贷款的月还款额。
3、家庭净资产可覆盖本笔贷款申请与已有非抵押担保贷款、为他人担保贷款余额的合计,且不低于借款人、借款人配偶及共同还款人全部总负债余额50%。
4、提供相当于本笔贷款申请金额30%且不低于借款人、借款人配偶及共同还款人全部总负债余额20%的现金流。 5、实体经营企业或实际经营者个人全年净现金流可双倍覆盖本笔借款,且不低于借款人、借款人配偶及共同还款人全部总负债50%。
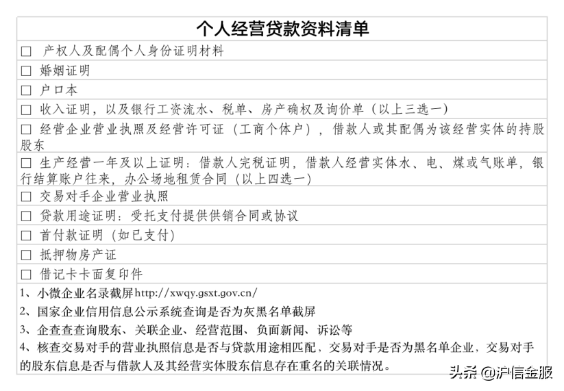
报审提供材料:
1、可不提供银行流水
2、见附件


关注我,后续分享更多银行申请方案及办理网点,可在线一对一匹配方案
更多内容可搜索关注微信公众号【沪闪科技】、知乎号【沪上金服】
原创文章,作者:APUHIL,如若转载,请注明出处:https://www.beidanyezhu.com/a/3670.html
微信扫一扫