企业所得税汇算清缴清缴不容忽视,还要求会计人员有丰富的实操经验才能把这项工作完成!2021年度的企业所得税汇算清缴工作要在5月底完成!公司刚来的会计正好参加了这次汇算清缴清缴工作,但是对于年报的填写又无从下手!
下面是最新修订的2021年度企业所得税汇算清缴申报表的填写说明,希望对大家有帮助哦!
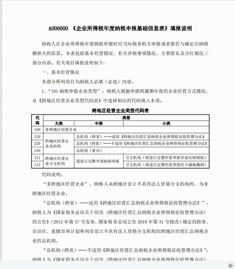
2021年度年企业所得税汇算清缴年度申报表填写说明


年度报表基础信息表的调整地方

年度报表基础信息表各行次填写说明


年度申报表A类报表调整的地方

年度申报表A类报表各行次填写说明

资产折旧、摊销及纳税调整明细表的调整地方

资产折旧、摊销及纳税调整明细表的各行次填写说明

A107010明细表的调整地方

A107010明细表的各行次填写说明

A07020所得减免优惠明细表各个行次的填写说明
A107040减免所得税优惠明细表各个行此填写说明
……上述有关2021年度企业所得税汇算清缴申报表的填写说明就暂时到这里了。内容篇幅限制,不一个个展示了。还希望大家按时顺利完成上年度的企业所得税汇算清缴工作。

原创文章,作者:IYOEKR,如若转载,请注明出处:https://www.beidanyezhu.com/a/4923.html
微信扫一扫