事业单位何去何从?30省份公开机构改革方案给出答案!
今年9月以来,省一级的机构改革方案密集获批,截至目前,根据官媒披露消息来看,全国已有30省份的机构改革方案均已获中央批复同意。绝大多数省份也已透露当地的党政机构设置数量。
在机构的设置上,各省份的步调也都同中央保持总体一致。此次机构改革中,诸如生态环境厅、农业农村厅、自然资源厅、卫生健康委员会等部门,都在省一级的政府机构中亮相。
同时许多省份立足地方特色 推出“自选动作”。例如,四川是全国脱贫攻坚的主战场之一,因此该省将原省扶贫移民局更名为扶贫开发局,以加强脱贫攻坚的工作力度。作为传统海洋大省的山东,为做好“海洋”的文章,在此轮地方机构改革中,山东省委设立海洋发展委员会,省政府组建省海洋局。
除了党政机构的设置外,在多个省份的机构改革方案中,也纷纷聚焦了事业单位改革。这其中,多省份提出,在此次机构改革后,除行政执法机构外,不再保留或新设承担行政职能的事业单位。
例如,云南省深化省级机构改革推进会就提出,同步划转调整相关事业单位是省级机构改革的重要内容,事业单位要随主管部门及行政职能调整同步划转;事业单位整体划转不拆分;整合职责相同或相近的事业单位;精简收回事业编制。
再如,《内蒙古自治区机构改革方案》也提出,要在总结试点经验的基础上,全面推进承担行政职能的事业单位改革,除行政执法机构外,将完全、主要和部分承担行政职能的事业单位全部纳入改革实施范围。改革后,除行政执法机构外,不再保留或新设承担行政职能的事业单位。
下面一起来跟小编看下各省机构改革的详细内容,主要包括省级机构设置情况以及事业单位改革的一些相关内容。
01
河北省
机构设置安排情况
根据中共中央办公厅、国务院办公厅《关于印发〈河北省机构改革方案〉的通知》,河北省省共设置党政机构60个。
党委机构17个,其中,纪检监察机关1个,工作机关15个,工作机关管理的机关(规格为副厅级)1个。
政府机构43个,其中,省政府办公厅和组成部门24个,直属特设机构1个,直属机构11个(副厅级1个),部门管理机构(规格为副厅级)7个。
此次改革河北省政府机构对应国务院机构新组建和调整的机构共有11个,具体是:省自然资源厅、省生态环境厅、省农业农村厅、省文化和旅游厅、省卫生健康委员会、省退役军人事务厅、省应急管理厅、省司法厅、省市场监督管理局、省医疗保障局、省林业和草原局。
中央确定河北省机构限额为60个,部门管理机构(副厅级机构)数量不低于总数的15%,即最多不超过51个正厅级机构、不少于9个副厅级机构。既包括党委机构,也包括政府机构,还包括行使行政职能事业单位确需单设纳入限额的机构。
改革后,厅局级以上党政机关和事业单位精简19.28%,其中党政机关精简13.04%。
事业单位改革方面主要内容
对应党和国家机构改革做法,我省对省委、省政府直属事业单位作了相应调整。比如:将省委党校和省行政学院(河北管理干部学院)的职责整合,组建新的省委党校(省行政学院),作为省委直属事业单位。
在承担行政职能的事业单位改革方面,在总结试点经验的基础上,全面推进承担行政职能的事业单位改革,除行政执法机构外,将完全、主要和部分承担行政职能的事业单位全部纳入改革实施范围。全面清理事业单位承担的行政职能,将行政职能划归行政机关。对主要或部分承担行政职能的事业单位,原则上将行政职能划归主管部门或职能相近的党政机构,原有事业单位调整为从事公益服务事业单位或并入相关事业单位。对完全承担行政职能的事业单位,原则上并入相关党政机构或调整为主管部门的内设机构,确需单独设置为行政机构的,在中央规定的限额内设置。改革后,除行政执法机构外,不再保留或新设承担行政职能的事业单位。
改革时间进度安排
河北省级机构改革各项工作于2018年11月底前基本落实到位。市级(含定州、辛集市)机构改革方案于2018年11月上旬前报省委审批后组织实施,各项改革于12月底前基本落实到位。县级机构改革方案于2018年11月底前经市委审核并报省委审批后组织实施,各项改革工作于2019年1月底前基本落实到位。全省机构改革任务于2019年1月底前基本完成。
02
山西省
机构设置安排情况
改革后,山西省委、省政府机构共计60个,其中:省委机构18个,省政府机构42个。
山西省委设置纪检监察机关1个,计入机构限额的工作机关14个(设在相关部门的省委议事协调机构的办事机构不计入机构限额)。此外,设置工作机关管理的机关3个。
山西省人民政府设置工作部门37个。此外,设置部门管理机构5个。
其中新组建和优化职责的机构包括:组建省自然资源厅、省生态环境厅、省农业农村厅、省文化和旅游厅、省卫生健康委员会、省退役军人事务厅、省应急管理厅;重新组建省司法厅;优化省审计厅的职责;组建省市场监督管理局、省药品监督管理局、省医疗保障局、省林业和草原局;将省级和省级以下国税地税机构合并,按照中央有关部署,配合做好国税地税征管体制改革。
10月23日山西省第十三届人民代表大会常务委员会第六次会议通过决定任命:
李晓波为山西省工业和信息化厅厅长;薛永辉为山西省司法厅厅长;周建春为山西省自然资源厅厅长;董一兵为山西省生态环境厅厅长;乔建军为山西省农业农村厅厅长;盛佃清为山西省文化和旅游厅厅长;李凤岐为山西省卫生健康委员会主任;冯征为山西省退役军人事务厅厅长;薛军正为山西省应急管理厅厅长;武绍忠为山西省政府外事办公室主任。
事业单位改革内容
将省直机关党校(省直机关行政学院)并入省委党校(山西行政学院),不再保留省直机关党校(省直机关行政学院)。将省委党校(山西行政学院)由省委省政府直属事业单位调整为省委直属事业单位。将省委党史办公室与省地方志办公室合并,组建省委党史研究院(省地方志研究院)作为省委直属事业单位。将山西广播电视台由省委省政府直属事业单位调整为省政府直属事业单位,归口省委宣传部领导。
在总结试点经验的基础上,全面推进承担行政职能的事业单位改革,除行政执法机构外,将完全、主要和部分承担行政职能的事业单位全部纳入改革实施范围。全面清理事业单位承担的行政职能,将行政职能划归行政机关。对主要或部分承担行政职能的事业单位,原则上将行政职能划归主管部门或职能相近的党政机构,原有事业单位调整为从事公益服务事业单位或并入相关事业单位。
对完全承担行政职能的事业单位,原则上并入相关党政机构或调整为主管部门的内设机构,确需单独设置为行政机构的,在中央规定的限额内设置。改革后,除行政执法机构外,不再保留或新设承担行政职能的事业单位。


03
辽宁省
10月13日,辽宁省省级机构改革动员大会在沈阳召开。全面落实党中央、国务院正式批准的《辽宁省机构改革方案》。
机构设置情况



事业单位内容:


此前的6月1日,辽宁省委、省政府召开省直事业单位改革方案实施动员大会。
会议印发了《省直公益性事业单位优化整合方案》和《省直经营性事业单位转企改制组建企业集团方案》。
6月11日,辽宁省编制办副主任陈相元介绍,辽宁省直机构公益性659家事业单位,按照政事分开、事企分开、管办分离原则,将相关单位职能相近的该合并合并,整合为65家大型事业单位。
04
吉林省
根据《吉林省机构改革方案》,吉林省共设置党政机构60个。其中党委机构17个,包括纪检监察机关1个,工作机关13个(副厅级1个),工作机关管理的机关(规格为副厅级)3个。政府机构43个,其中,省政府办公厅和组成部门25个,直属特设机构1个,直属机构12个,部门管理机构(规格为副厅级)5个。
10月17日,省十三届人大常委会第七次会议在长春召开。会议公布了吉林省机构改革中涉及的9个省政府部门“一把手”名单:
霍岩为吉林省工业和信息化厅厅长兰宏良为吉林省自然资源厅厅长柴伟为吉林省生态环境厅厅长于强为吉林省农业农村厅厅长杨安娣为吉林省文化和旅游厅厅长张义为吉林省卫生健康委员会主任黎海滨为吉林省退役军人事务厅厅长霍云成为吉林省应急管理厅厅长林玉成为吉林省市场监督管理厅厅长。
目前,吉林省自然资源厅已经挂牌成立,自然资源厅指着将整合省国土资源厅的职责,以及省发展和改革委员会的组织编制主体功能区规划职责,省住房和城乡建设厅的城乡规划管理职责,省水利厅、省林业厅、省畜牧业管理局的资源调查和确权登记管理职责,省测绘地理信息局的行政职责,作为省政府组成部门。不再保留省国土资源厅。

在事业单位改革方面,将全面深化省委省政府直属事业单位改革和承担行政职能的事业单位改革。吉林省要求,省级机构改革将于今年12月底基本落实到位,省市县三级机构改革明年3月底基本完成。
05
黑龙江省
黑龙江省改革后,共设置党政机构60个,其中党委机构17个,政府机构43个。




06
江苏省
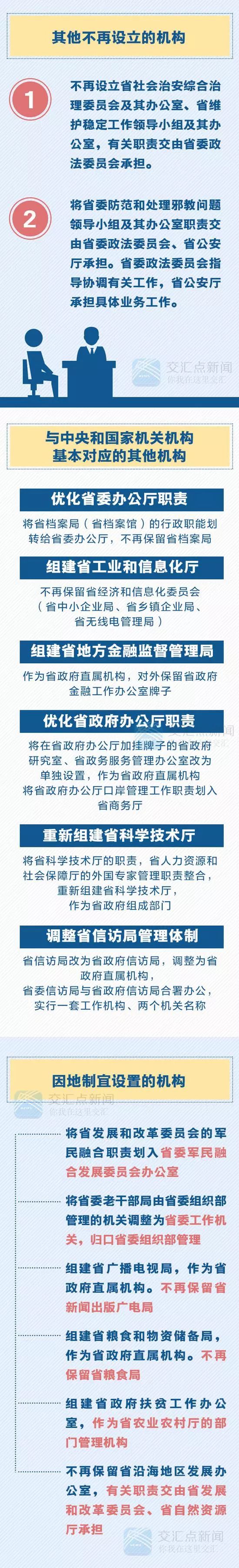
根据《江苏省机构改革方案》要求,江苏省对应党中央和国务院机构改革,调整优化相应机构和职能,包括建立健全和优化省委对重大工作的领导体制机制、加强省委职能部门的统一归口协调管理职能、新组建机构和优化部分机构职责、不再设立部分机构;优化、组建、调整与中央和国家机关机构基本对应的其他机构,因地制宜设置机构。
机构改革后,江苏省将一共设置60个省级党政机构,其中16个党委机构,44个政府机构。12月底,省级机构改革将基本完成。
主要内容如下图:






07
浙江省
机构改革后,共设置省级党政机构60个,其中省委机构18个,省政府机构42个。省委职能部门和省政府组成部门在机构设置和职能配置上,与中央和国家机关基本对应。同时,适应浙江经济社会发展需要,在机构限额内因地制宜设置了部分机构,优化调整一些领域的机构职能。
省委机构改革,主要是着眼健全加强党的全面领导制度,完善省委机构职能。在建立健全和优化省委对重大工作的领导体制机制方面,组建省监察委员会、省委审计委员会、省委教育工作领导小组,改建省委全面深化改革委员会、省委全面依法治省委员会、省委网络安全和信息化委员会、省委财经委员会、省委国家安全委员会、省委外事工作委员会。在加强省委职能部门的统一归口协调管理职能方面,省委组织部归口管理省委机构编制委员会办公室,统一管理公务员工作;省委宣传部统一管理新闻出版和电影工作;省委统战部统一领导民族宗教工作、统一管理侨务工作。
省政府机构改革↓↓↓

事业单位方面:将完全、主要和部分承担行政职能的事业单位全部纳入改革范围,全面清理事业单位承担的行政职能,将行政职能划归行政机构。除行政执法机构按照中央部署推进改革外,不再保留或新设承担行政职能的事业单位。
结合党政机构调整,撤并整合职责相近、设置重复分散、规模过小的事业单位,同步划转涉改部门所属相关事业单位。面向社会提供公益服务的事业单位,理顺同主管部门的关系,逐步推进管办分离,强化公益属性;主要为机关提供支持保障的事业单位,优化职责和人员结构,同机关统筹管理。
08
安徽省
改革后,安徽省级党政机构共设置60个;此外,安徽省不再保留或新设承担行政职能的事业单位,根除“事业局”。
机构设置情况
这次机构改革,安徽省级党政机构调整改革任务共43项,其中省委18项,省政府25项。改革后,安徽省级党政机构共设置60个,其中省委机构共计17个,省政府机构共计43个。
在17个省委机构改革方面,设置纪检监察机关1个、工作机关13个(副厅级1个)、工作机关管理的机关(副厅级)3个。新组建省委机构6个,包括省委教育工作领导小组、省精神文明建设指导委员会办公室等;改革并优化职责的机构共计11个,包括省委网络安全和信息化委员会、省委军民融合发展委员会办公室等。
43个省政府机构中,设置省政府办公厅和组成部门24个、直属特设机构1个、直属机构13个、部门管理机构(副厅级)5个。在省政府组成部门方面,组建省自然资源厅、省生态环境厅、省广播电视局等17个机构;重新组建省科学技术厅、省司法厅、省能源局;优化调整省审计厅等4部门的职责。
事业单位改革相关内容
此外,安徽在省级群团组织改革、省委省政府直属事业单位改革和承担行政职能的事业单位改革方面均有进展,推进承担行政职能的事业单位进行改革。除行政执法机构按照中央部署推进外,安徽省不再保留或新设承担行政职能的事业单位,根除“事业局”。
09
福建省
改革时间表
11月中旬前,要基本完成省直部门机构班子配备、人员转隶、挂牌、办公场所调配、公共处室集中办公等工作;12月底前,基本完成涉改部门“定职责、定机构、定编制”工作。
《实施方案》明确,福建省级共设置党政机构60个。
党委机构19个,其中,纪检监察机关1个,工作机关15个,工作机关管理的机关3个。
政府机构41个,其中,省政府办公厅和组成部门24个,直属特设机构1个,直属机构10个,部门管理机构6个。
省政府机构
省政府办公厅和组成部门24个:省发展和改革委员会、教育厅、科学技术厅、工业和信息化厅、民族与宗教事务厅、公安厅、民政厅、司法厅、财政厅、人力资源和社会保障厅、自然资源厅、生态环境厅、住房和城乡建设厅、交通运输厅、水利厅、农业农村厅、商务厅、文化和旅游厅、卫生健康委员会、退役军人事务厅、应急管理厅、审计厅、省政府外事办公室。
省政府直属特设机构1个:省国有资产监督管理委员会。
省政府直属机构10个:省林业局、海洋与渔业局、市场监督管理局、广播电视局、体育局、统计局、人民防空办公室、医疗保障局、地方金融监督管理局、省政府信访局(省委信访局与其合署办公)。
此外,设置省政府部门管理机构6个:省机关事务管理局、数字福建建设领导小组办公室(省大数据管理局)、粮食和物资储备局、监狱管理局、文物局、药品监督管理局。
新组建和优化职责的机构
组建省自然资源厅。不再保留省国土资源厅、省国有自然资源资产管理局。组建省生态环境厅。不再保留省环境保护厅。组建省农业农村厅。不再保留省农业厅。组建省文化和旅游厅。不再保留省文化厅、省旅游发展委员会。组建省卫生健康委员会。不再保留省卫生和计划生育委员会、省深化医药卫生体制改革领导小组办公室。组建省退役军人事务厅。组建省应急管理厅。不再保留省安全生产监督管理局。省政府办公厅不再加挂省应急管理办公室牌子。重新组建省司法厅。不再保留省政府法制办公室。优化省审计厅职责。不再保留省属国有大中型企业监事会。组建省市场监督管理局。不再保留省工商行政管理局、省质量技术监督局、省食品药品监督管理局。省政府办公厅不再加挂省食品安全委员会办公室牌子。组建省医疗保障局。组建省林业局。不再保留省林业厅。组建省文物局。组建省药品监督管理局。将省级和省级以下国税地税机构合并,国税地税机构合并后,实行以国家税务总局为主、与省委和省政府双重领导管理体制。不再保留省地方税务局。
事业单位改革
一是将省委党史研究室与省地方志编纂委员会整合,设置省委党史研究和地方志编纂办公室,作为省委直属事业单位,相当正厅级。
二是将事业单位承担的行政职能划归行政机构,实行政事分开。今后,除行政执法机构按中央部署推进改革外,不再保留或新设承担行政职能的事业单位。
《实施方案》明确同步实施省属事业单位划转调整,根据部门职责划转情况,坚持优化协同高效,按照“编随事走、人随编走”的原则,将职责划出部门所属相关事业单位及人员、编制划转给职责划入部门。
承担行政职能的事业单位,按要求改革后再调整隶属关系;其他事业单位应随主管部门调整,相应调整单位名称;划转后职能相同或相近的单位,相应整合机构、精简编制。

10
江西省
10月24日下午,江西省委省政府召开全省机构改革动员大会,明确中央已经正式批复江西省机构改革方案,江西省进入机构改革的实操阶段。
改革后,江西省委、省政府机构共计60个,其中省委机构17个,省政府机构43个。本轮改革中,新组建和职责有重大调整的有24个。省委设置的17个机构中,有14个是对应党中央设置的。其中,纪检监察机关1个,工作机关14个,工作机关管理的机关2个。省政府设置的43个机构中,有39个对应国务院机构设置。其中,省政府办公厅和组成部门23个,直属特设机构1个,直属机构12个,部门管理机构7个。
11月2日上午,省十三届人大常委会第八次会议第二次全体会议表决决定任命:
万广明为省科学技术厅厅长;杨贵平为省工业和信息化厅厅长;朱斌为省财政厅厅长;张圣泽为省自然资源厅厅长;陈小平为省生态环境厅厅长;胡汉平为省农业农村厅厅长;刘翠兰为省商务厅厅长;池红为省文化和旅游厅厅长;丁晓群为省卫生健康委员会主任;欧阳泉华为省退役军人事务厅厅长;龙卿吉为省应急管理厅厅长;赵慧为省政府外事办公室主任。
省委进一步建立健全和优化了对重大工作的领导体制机制,设立了全面依法治省、国家安全、财经、审计、教育等5个领域的议事协调机构,将省委全面深化改革、网络安全和信息化、外事工作等3个领导小组改为委员会,调整优化省委机构编制委员会领导体制;省委组织部统一管理省委编办、统一管理公务员工作,省委宣传部统一管理新闻出版和电影工作,省委统战部统一领导民族宗教工作、统一管理侨务工作。
省政府新组建了省自然资源厅、省生态环境厅、省农业农村厅、省文化和旅游厅、省卫生健康委员会、省退役军人事务厅、省应急管理厅、省市场监督管理局、省医疗保障局、省林业局;重新组建了省司法厅、省科学技术厅;优化了省审计厅职责。


11
山东省
改革时间表
10月底前完成新组建部门领导班子配备、挂牌、人员转隶工作。11月底前按程序印发部门“三定”规定,12月底前完成省级机构改革。与省级机构改革相衔接,统筹做好市县机构改革工作,细化措施,加强指导,确保2019年3月底前基本完成机构改革工作。
改革后,省委、省政府机构共计60个,其中省委机构18个,省政府机构42个。
事业单位改革
一是根除“事业局”。“事业局”是指承担行政职能的事业单位,是事业单位改革和历次机构改革想解决而未解决的“老大难”问题。事业单位的主业主责是公益服务,附加了额外的行政职能,不仅造成政事不分、行政职能体外循环、管理不规范,也增加了制度成本。这次机构改革,山东省将承担行政职能的事业单位全部纳入改革范围,严格按照中央要求改革到位,能转职能的不转机构、确需转机构的综合设置。今后,除行政执法机构外,事业单位不再承担行政职能。
二是深化公益类事业单位改革。聚焦人民群众公益服务新需求,结合制度创新工作,推进从事公益服务事业单位改革,提升服务水平。针对机构同质化、规模过小、资源浪费等问题,对职责任务相同相近的事业单位予以整合,整合技术力量、资金设备和各种资源,形成规模效益,提升服务和技术支撑能力,推动优势互补、资源共享、放大整体效应。
三是推进事企分开。对从事生产经营活动事业单位,推动制度再创新、政策再完善、支持力度再加大,通过多种方式增强发展活力,参与市场竞争。

12
河南省
河南省机构改革后,共设置党政机构60个。党委机构18个,其中纪检监察机关1个,工作机关14个,工作机关管理的机关(规格为副厅级)3个。政府机构42个,其中省政府办公厅和组成部门23个,直属特设机构1个,直属机构12个,部门管理机构(规格为副厅级)6个。
在事业单位改革方面,深化省委省政府直属事业单位改革和承担行政职能的事业单位改革。将省广播电视台由省委直属事业单位调整为省政府直属事业单位。将完全、主要和部分承担行政职能的事业单位全部纳入改革范围。按照理顺政事关系、实现政事分开的要求,在全面清理职能的基础上,按照能转职能的不转机构、确需转机构的实行综合设置的原则,区分情况推进改革。
严肃机构编制纪律。严格执行机构编制管理法律法规。严格落实机构编制管理权限和程序要求,严格执行机构限额、领导职数、编制种类和总量等规定,确保核定的行政编制总数不突破。不得在限额外设置机构,不得超职数配备领导干部,不得擅自增加编制种类。全面清理不规范的机构、编制和领导职数。加大机构编制违纪违法行为查处力度,严肃追责问责。
13
湖北省
本轮机构改革后,湖北省本级共设置党政机构60个。
党委机构18个。其中,纪检监察机关1个,工作机关15个,工作机关管理的机关(规格为副厅级) 2个。政府机构42个。其中,省政府办公厅和组成部门23个,直属特设机构1个,直属机构11个,部门管理机构(规格为副厅级) 7个。
主要包括:
对应党中央和国务院机构改革,调整优化相应机构和职能。组建省自然资源厅、省生态环境厅、省农业农村厅、省应急管理厅等;
与中央和国家机关机构基本对应的其他机构和因地制宜设置的机构。优化省委办公厅职责、重新组建省科学技术厅、将省国家安全工作领导小组改为省委国家安全委员会、将省政府直属事业单位省机关事务管理局调整为省政府直属机构等。
同时在事业单位改革方面,将深化省委省政府直属事业单位改革和承担行政职能的事业单位改革,对承担行政职能的事业单位,原则上将行政职能划归主管部门或职能相近的行政机构,原有事业单位调整为从事公益服务的事业单位或并入其他事业单位;确需转为行政机构的,原则上并入相关行政机构或调整为主管部门的内设机构;确需单设为行政机构的,在中央规定的党政机构限额内设置。
改革后,除行政执法机构外,不再保留或新设承担行政职能的事业单位。
严格控制编制总量。建立健全编制管理动态调整机制。严禁超限额设置机构、超编进人、超职数配备领导干部,坚决清理擅自设立的机构和岗位、擅自配备的职务。


14
湖南省
本轮机构改革后,湖南省本级共设置党政机构60个。
党委机构17个,其中,纪检监察机关1个,工作机关15个,工作机关管理的机关(规格为副厅级)1个。政府机构43个,其中,省政府办公厅和组成部门23个,直属特设机构1个,直属机构13个(副厅级机构2个),部门管理机构(规格为副厅级)6个。
新组建了省自然资源厅、省生态环境厅、省农业农村厅、省文化和旅游厅、省卫生健康委员会、省退役军人事务厅、省应急管理厅、省市场监督管理局、省药品监督管理局、省医疗保障局、省林业局;重新组建了省司法厅;优化了省审计厅职责。将省级和省级以下国税地税机构合并。
与中央和国家机关机构基本对应的其他机构有:省委办公厅、省委政法委员会、省委政策研究室、省直属机关工作委员会、省委巡视工作领导小组办公室、省政府办公厅、省发展和改革委员会、省科学技术厅、省工业和信息化厅、省民族宗教事务委员会、省公安厅、省民政厅、省财政厅、省人力资源和社会保障厅、省住房和城乡建设厅、省交通运输厅、省水利厅、省商务厅、省政府国有资产监督管理委员会、省统计局、省地方金融监督管理局、省信访局。
因地制宜设置的机构有:省委国家安全委员会办公室、省委军民融合发展委员会办公室、省委老干部局、省委台湾工作办公室作为省委工作机关;省委机要局作为省委工作机关管理的机关;省广播电视局、省体育局、省机关事务管理局、省政府研究室、省人民防空办公室、省扶贫开发办公室、省粮食和物资储备局作为省政府工作部门;省政务管理服务局、省能源局、省监狱管理局、省文物局、省中医药管理局作为省政府部门管理机构。
《方案》同时要求,要深化省人大、政协机构改革,组建省人大社会建设委员会、省政协农业和农村委员会;深化群团组织改革;深化省委省政府直属事业单位改革和承担行政职能的事业单位改革;深化综合行政执法改革;深化市县机构改革;强化机构编制管理刚性约束。
根据部署,湖南省级机构改革将在今年底前基本落实到位,全省各级机构改革任务将于2019年3月底前基本完成。
15
广东省
中国共产党广东省第十二届委员会第五次全体会议于2018年10月10日在广州召开。会议上就《广东省机构改革方案》《广东省关于市县机构改革的总体意见》作出说明。改革后,共设置省级党政机构59个,其中,省委机构17个、省政府机构42个。
主要内容有:

16
海南省
9月27日,海南省召开机构改革动员大会。从会上获悉,今年9月13日,中共中央办公厅、国务院办公厅印发了《海南省机构改革方案》,这是首个获得中央批复的省级机构改革方案。
中央核定海南省党政机构限额55个,实际设置党政机构55个,其中省委机构18个、政府机构37个,同中央和国家机关保持总体一致,也体现了海南特色。,党中央要求海南率先完成党政机构改革,今年9月底前基本完成省级机构改革,12月底前基本完成市县机构改革。
事业单位:调整部门所属事业单位。全面梳理各部门下属事业单位,按照党政机构撤并组建和职能调整情况,同步调整相关事业单位隶属关系。同党政部门“三定”规定起草工作同步推进,全面清理省直事业单位承担的行政职能,将行政职能划归主管部门或职能相近的行政机构,并写入行政机构“三定”规定。坚持能转职能的不转机构,确需转为行政部门内设机构的从严控制。其他类别的事业单位原则上只进行必要的划转、更名和整合。

17
四川省
11月2日,四川省机构改革动员部署大会召开,正式全面启动全省机构改革。《四川省机构改革方案》明确,机构改革后,四川省省共设置党政机构60个。按照要求,省级机构调整、职责划转、干部安排、集中办公、新部门挂牌、人员转隶、下属单位划转等工作在2018年年底前基本落实到位,全省机构改革任务在2019年3月底前基本完成。
严格对标中央对应设置机构是四川机构改革一大特色。省机构改革方案提出,省本级与中央完全对应、基本对应的机构共43个,占机构总数的72%。
建立健全和优化了省委对重大工作的领导体制机制。在此次改革中,省依法治省领导小组改为省委全面依法治省委员会,省委全面深化改革领导小组、省委网络安全和信息化领导小组、省委财经领导小组改为委员会,组建省委审计委员会,组建省委教育工作领导小组。其中,单独设置省委网信办是为了更好落实中央关于加强互联网工作的要求。
加强了省委职能部门的统一归口协调管理职能。为更好落实党管机构编制原则,由省委组织部归口管理省委编办。为切实加强我省公务员队伍建设,由省委组织部统一管理公务员工作。为加强党对重要宣传阵地管理,由省委宣传部统一管理新闻出版和电影工作。为加强民族宗教、侨务工作与统战工作有机衔接,由省委统战部统一领导省民族宗教委、统一管理侨务工作。
新组建和优化职责设立了部分省政府机构。按照中央要求,与国务院新组建和优化职责相对应,组建自然资源厅、生态环境厅、农业农村厅、文化旅游厅、省卫生健康委、退役军人事务厅、应急管理厅,重新组建司法厅,优化审计厅职责,组建省市场监管局、省药品监管局、省医疗保障局、省林业和草原局,同时还按照中央有关部署配合做好国税地税征管体制改革。
与中央和国家机关基本对应设置调整了部分机构,包括:省委办公厅、省委政研室、省直机关工委、省委巡视办;省政府办公厅、省发展改革委、经济和信息化厅、教育厅、科学技术厅、公安厅、民政厅、财政厅、人力资源社会保障厅、住房城乡建设厅、交通运输厅、水利厅、商务厅、省国资委、省统计局、省信访局、省地方金融监管局。
此次机构改革四川因地制宜设置和优化了1个省委议事协调机构及其办事机构和17个实体机构。分别是:省委国家安全委员会及其办公室,省委军民融合办、省委台办、省委老干部局、省委保密办、省委机要局;省体育局、省机关事务管理局、省扶贫开发局、省人防办、省经济合作局、省广播电视局,省粮食和物资储备局、省能源局、省监狱管理局、省戒毒管理局、省文物局、省中医药管理局。这些机构的设置和优化,彰显四川特色。
省机构改革方案对事业单位改革也作出明确规定部署。中央明确要求,机构改革后除行政执法机构外,不再保留承担行政职能的事业单位。按照要求,我省将省档案局(省档案馆)的行政职责划入省委办公厅,在省委办公厅加挂省档案局牌子,将原省政府直属事业单位省档案馆调整为省委直属事业单位。对省直各部门所属承担行政职能的事业单位,本轮机构改革中都会将行政职能划归主管部门,根除“事业局”。
18
贵州省
根据《贵州省机构改革方案》,机构改革后,共设置党政机构60个。党委机构17个,其中,纪检监察机关1个,工作机关12个,工作机关管理的机关(规格为副厅级)4个。政府机构43个,其中,省政府办公厅和组成部门24个,直属特设机构1个,直属机构13个,部门管理机构(规格为副厅级)5个
机构设置调整情况
1、对应党中央和国务院机构改革,调整优化相应机构和职能。
建立健全和优化省委对重大工作的领导体制机制,包括组建省监察委员会、组建省监察委员会等;加强省委职能部门的统一归口协调管理职能,省委组织部统一管理省委机构编制委员会办公室,省委组织部统一管理公务员工作,不再保留单设的省公务员局等;新组建省自然资源厅、省生态环境厅、省农业农村厅、省农业农村厅、省应急管理厅等;同时包括省社会治安综合治理委员会及其办公室等一些不再设立的机构
2、与中央和国家机关机构基本对应的其他机构
省委办公厅、省直属机关工作委员会、省委巡视工作领导小组办公室、省信访局作为省委工作机关;省政府办公厅、省发展和改革委员会、省教育厅、省科学技术厅、省工业和信息化厅、省公安厅、省民政厅、省财政厅、省人力资源和社会保障厅、省住房和城乡建设厅、省交通运输厅、省水利厅、省商务厅、省政府国有资产监督管理委员会、省统计局、省地方金融监督管理局作为省政府工作部门。
3、因地制宜设置的机构
省委军民融合发展委员会办公室作为省委工作机关;省委保密委员会办公室、省委机要局、省委老干部局、省委台湾工作办公室作为省委工作机关管理的机关;省能源局、省广播电视局、省体育局、省人民防空办公室、省扶贫开发办公室、省机关事务管理局、省大数据发展管理局、省生态移民局作为省政府工作部门;省粮食和物资储备局、省监狱管理局、省戒毒管理局、省中医药管理局作为省政府部门管理机构。
事业单位改革内容
按照精干高效原则,设置省委省政府直属事业单位。将贵州广播电视台调整为省政府直属事业单位,归口省委宣传部领导。省委党校(贵州行政学院)加挂省委讲师团牌子。
推进承担行政职能的事业单位改革。将完全、主要和部分承担行政职能的事业单位全部纳入改革范围,全面清理事业单位承担的行政职能,坚持能转职能的不转机构,确需转机构的实行综合设置的原则,将行政职能划归行政机构。对党委和政府直属承担行政职能的事业单位,结合机构改革并入相关行政机构,确需单独设置行政机构的,在党政机构限额内统筹研究解决。对部门所属承担行政职能的事业单位,将行政职能划归主管部门,确需单独设置内设机构的,从严控制、综合设置。剥离行政职能后承担公益服务或支持辅助职能的事业单位,在优化职能的基础上综合设置,减少机构数量,规范机构名称。改革后,除行政执法机构外,不再保留或新设承担行政职能的事业单位。
同时强化机构编制管理刚性约束,强化党对机构编制工作的集中统一领导,统筹使用各类编制资源,加大部门间、地区间编制统筹调配力度,全面清理取消擅自设立的机构和岗位、擅自配备的职务。根除挂牌机构实体化和“事业局”。
19
云南省
云南省全国首个获批机构改革方案的西部地区省份。
10月23日,云南省深化省级机构改革推进会在昆明召开。会议强调,转隶组建是当前的一项紧迫任务,是省级机构改革的实质性动作。所有涉改部门都要制定机构改革组织实施工作方案;新组建部门要与涉及的相关部门及时衔接,开展转隶工作;
目前第一批挂牌的省自然资源厅、生态环境厅、农业农村厅、卫生健康委员会、应急管理厅、市场监督管理局已于10月25日正式挂牌成立。云南省第十三届人民代表大会常务委员会第六次会议表决通过各部门一把手任命名单:
省自然资源厅厅长 刘佳晨省生态环境厅厅长 张纪华省农业农村厅厅长 谢晖省卫生健康委员会主任 杨洋省应急管理厅厅长 王以志省市场监督管理局局长 张荣明
云南省自然资源厅


云南省生态环境厅


云南省应急管理厅


云南省深化省级机构改革推进会指出,同步划转调整相关事业单位是省级机构改革的重要内容,事业单位要随主管部门及行政职能调整同步划转;事业单位整体划转不拆分;整合职责相同或相近的事业单位;精简收回事业编制;同步实施综合行政执法体制改革;并突出重点,聚焦机构改革方案落实。同时紧扣省级机构改革时间节点,加快推进其他配套保障工作,统筹推进机构改革与其他重点工作,做到两不误、两促进,确保各项任务责任明确、有序推进。
20
陕西省
陕西省十三届人大常委会第七次会议10月29日在西安召开,会议任命了新设立和优化重组部门的主要负责同志,标志着陕西省机构改革进入全面组织实施阶段。
机构改革后,共设置党政机构60个。党委机构18个,其中,纪检监察机关1个,工作机关14个,工作机关管理的机关(规格为副厅级)3个。政府机构42个,其中,省政府办公厅和组成部门23个,直属特设机构1个,直属机构12个,部门管理机构(规格为副厅级)6个。
在地矿领域相关方面,同时为对应党中央和国务院机构改革,将组建省自然资源厅,不再保留省国土资源厅,组建省生态环境厅,不再保留省环境保护厅,组建省应急管理厅,不再保留省安全生产监督管理局等。
深化省委、省政府直属事业单位改革和承担行政职能的事业单位改革。组建新的陕西省委党校(陕西行政学院),实行一个机构、两块牌子,作为省委直属事业单位。将陕西行政学院承担的职业教育职责剥离,不再保留陕西行政学院加挂的陕西经济管理职业技术学院牌子。
对省级承担行政职能的事业单位进行全面清理,按照能转职能的不转机构、确需转机构的实行综合设置的原则,区分情况推进改革。今后,除行政执法机构外,不再保留或新设承担行政职能的事业单位。市县两级承担行政职能的事业单位改革也要按此方式推进,确保将行政职能全部回归机关。
严格编制管理。坚持总量控制,严格执行中央核定的行政编制数、政法专项编制数及中央编委批准的事业编制总数。不得在总量外越权审批、自行确定。


21
甘肃省
10月15日,中共中央办公厅、国务院办公厅正式印发了《甘肃省机构改革方案》。根据《方案》,机构改革后,共设置党政机构60个。其中,党委机构18个,包含纪检监察机关1个,工作机关15个,工作机关管理的机关2个;政府机构42个,包含省政府办公厅和组成部门24个,直属特设机构1个,直属机构11个,部门管理机构6个。
新组建了省自然资源厅,不再保留省国土资源厅、省测绘地理信息局;组建省生态环境厅,不再保留省环境保护厅;组建省应急管理厅,不再保留省安全生产监督管理局。
强化机构编制管理刚性约束,省级党政机构不超过60个,大城市党政机构不超过55个,中等城市不超过47个,县级党政机构区分大中小县不同情况,控制在30至37个左右,市辖区参照县的机构限额分别确定,县级市参照县级的限额上限掌握。
深化省委省政府直属事业单位改革和承担行政职能的事业单位改革。组建新的甘肃省委党校(甘肃行政学院),实行一个机构、两块牌子,作为省委直属事业单位。组建省广播电视总台。在省广播电影电视总台基础上组建省广播电视总台,由省新闻出版广电局管理调整为省政府直属事业单位,机构规格为正厅级,归口省委宣传部领导。
在巩固承担行政职能的事业单位改革试点成果的基础上,全面推开承担行政职能的事业单位改革,将完全、主要和部分承担行政职能的事业单位全部纳入改革实施范围,全面清理事业单位承担的行政职能,将行政职能划归行政机构,按照能转职能的不转机构、确需转机构的实行综合设置的原则,统筹推进、同步实施。改革后, 除行政执法机构外,不再保留或新设承担行政职能的事业单位。此外,按照中央统一部署,蹄疾步稳推进从事生产经营活动事业单位改革和公益类事业单位改革。


22
青海省
10月29日,青海省机构改革工作部署会召开,省委副书记、省长刘宁宣读中共中央办公厅、国务院办公厅《关于印发的通知》及《方案》内容。
会议强调要扎实抓好机构改革的重点工作。省级机构改革的目标任务已经明确,要坚持“先立后破、不立不破”的总原则,落实“编随事走、人随编走”和先转隶、再“三定”等要求,抓好机构设置、班子配备、人员转隶、部门“三定”、编制管理、协同联动等重点,确保我省机构改革工作落地见效。
23
北京市
10月19日,北京市委召开市级机构改革动员会,标志着北京市机构改革进入实质性落实和推进阶段。
市委书记蔡奇指出,要扎实做好“三定”工作。把工作重点放在“定职责”上。严格按照机构编制职数框架设计“三定”。加强统筹协调,严格执行有关政策,抓好新“三定”的落实。
要做好干部调整和新机构组建工作。抓紧配备相关部门领导班子,特别是一把手,明确各部门机构改革的“施工队长”。坚持“以归入或划入部门为主、划出部门配合”的原则,严格按照改革方案做好转隶工作。抓好改革配套衔接,做好相关法规衔接,做好老干部工作,做好经费资产处置和国有资产管理,加强档案移交管理。
24
天津市
11月2日,天津市机构改革领导小组召开第二次会议,讨论通过《天津市机构改革实施方案》等文件,对做好改革组织实施工作提出要求。
会议强调,要突出工作重点,抓住改革关键环节。
一是抓紧做好“三定”工作,按照转变职能要求和优化协同高效原则,认真研究拟订规定,为部门履行职责、设立机构、配备人员提供科学可行依据。
二是选优配强领导班子,严明党的政治纪律和政治规矩,确保干部如期配备到位,统筹推进干部队伍建设。
三是做好挂牌组建和人员转隶工作,新的部门机构一经挂牌要立即启动运转,实现平稳过渡、无缝衔接。四是坚持“两不误、两促进”,坚持统筹兼顾,扎实做好全年收官工作,精心谋划明年各项举措,确保全市改革发展稳定各项事业有力有序推进。

25
重庆市
机构改革后,共设置市级党政机构64个。党委机构17个,其中,纪检监察机关1个,工作机关14个,工作机关管理的机关2个。政府机构47个,其中,市政府办公厅和组成部门25个,直属特设机构1个,直属机构13个,部门管理机构8个。
机构设置表如下:

26
广西壮族自治区
改革后,自治区设置党政机构58个,其中党委机构16个、政府机构42个;正厅级机构49个,副厅级机构9个;正厅级机构比改革前减少了5个,副厅级机构增加了6个,党政机构总数增加1个。
按照中央要求,这次改革的总体时间安排是:今年年底前,自治区机构改革基本落实到位;市县机构改革方案要在12月底前报自治区党委审批,在2019年3月底前基本完成。
自治区本级新组建部门要争取在11月底前完成转隶组建工作。相关职能调整到位之前,有关部门要按原职责落实工作任务。新组建部门要实行集中办公,以新部门名义对外开展工作。11月15日前,自治区新组建部门挂牌将全部完成。
本次机构改革的关键性的三个问题包括:
科学制定“三定”规定,切实优化机构职能职责。深化党和国家机构改革,要在改职责上出硬招,不光是改头换面,还要脱胎换骨。机构改革中,要把转变和优化机构职能职责作为关系改革成败的关键,强化部门内部职责和业务整合,对于划入的职能和机构,不能简单“摊大饼”,要同现有机构职能职责统筹规划、科学设计、有机整合,既有物理变化,又有化学反应,切实体现设立重组各个机构的战略谋划和整体考虑。自治区新组建部门和改革涉及的其他有关部门,要认真研究起草“三定”规定草案并按程序送审报批。各市县党委机构编制部门也要加强指导,做好本地区涉改部门“三定”规定的审核把关。通过制定“三定”规定,使部门内设机构、人员编制和职能配置更加科学合理。
按时间节点做好班子配备、机构组建和人员转隶、新组建部门集中办公和挂牌等相关工作。尽快配备新组建部门领导班子,调整改革涉及部门的领导班子。新组建部门要如期完成转隶组建工作。相关职能调整到位之前,有关部门要按原职责落实工作任务,确保责任不缺位、工作不断档。新组建部门实行集中办公,以新部门名义对外开展工作。
强化机构编制管理刚性约束。各级各部门要按照中央部署要求,在核定编制总额内,统筹使用各类编制资源,加大部门间、地区间编制统筹调配力度。要规范管理合署办公机构、挂牌机构、议事协调机构、设在机构、临时机构、派出机构,规范领导职数职级管理。机构改革期间,涉及的机构设置、人员编制调整要严格按规定程序报批,严禁借改革之机擅自提高机构规格、调整和增设内设机构、增加人员编制和领导职数,严禁在编制数据上弄虚作假,严禁上级业务主管部门违规干预下级机构设置和编制配备。要加大机构编制违纪违法查处力度,严肃追责问责。
深入推进事业单位改革。这次改革,全面清理了事业单位承担的行政职能,在去行政化方面实现了新的突破。改革后,除行政执法机构外,不再保留承担行政职能的事业单位。生产经营类事业单位改革,要按照中央和自治区部署要求加快推进,确保如期完成。公益类事业单位改革,要区分情况实施,加大体制机制创新,强化公益属性。
27
内蒙古自治区
改革后,自治区本级共设置党政机构60个,其中,党委机构17个,政府机构43个。目前,全区机构改革已进入全面铺开、实质操作阶段。


深化事业单位改革。将承担行政职能的事业单位全部纳入改革实施范围,全面清理事业单位承担的行政职能,将行政职能划归行政机关。今后,除行政执法机构外,不再保留或新设承担行政职能的事业单位。
强化机构编制管理刚性约束。坚持党对机构编制工作的集中统一领导,严格执行机构编制管理法律法规和政策规定,增强“三定”规定的严肃性和权威性,坚决杜绝“条条干预”,严格机构编制监督检查,严肃追责问责。
关于改革的时限要求。自治区本级在11月全面完成新组建部门挂牌、人员转隶(含事业单位)、“三定”规定(草案)报送等工作,12月底前组织实施基本到位。盟市、旗县(市、区)各级机构改革任务在2019年3月底前基本完成。
28
西藏自治区
10月29日上午,中国共产党西藏自治区第九届委员会第四次全体会议在拉萨举行。会议传达学习了中央有关精神,审议通过了《关于西藏自治区机构改革的实施意见》。
会议强调,党中央、国务院批准《西藏自治区机构改革方案》,标志着我区机构改革由制定方案阶段转入组织实施阶段。这个改革方案,既是全区深化党政群机构改革的总依据总遵循,也是落实自治区级机构改革的路线图和任务书。
要精准有力推进自治区级党政机构改革,确保今年12月底前基本完成自治区级机构改革各项任务。要规范有序推进市(地)县(区)机构改革,确保明年3月底前基本完成市(地)县(区)机构改革任务。要牢牢把握政事分开这条主线,有条不紊推进事业单位改革。要统筹推进人大政协机构改革、群团组织改革、综合行政执法改革等其他各项改革。要强化机构编制管理刚性约束,增强“三定”规定的严肃性和权威性。
29
宁夏回族自治区
中共中央办公厅、国务院办公厅印发《关于印发〈宁夏回族自治区机构改革方案〉的通知》。根据《中共中央关于深化党和国家机构改革的决定》、《深化党和国家机构改革方案》和《关于地方机构改革有关问题的指导意见》,结合实际,制定了宁夏回族自治区机构改革方案。
进行机构改革后,共设置党政机构55个。党委机构16个,其中,纪检监察机关1个,工作机关12个,工作机关管理的机关(规格为副厅级) 3个。政府机构39个,其中,自治区政府办公厅和组成部门25个,直属特设机构1个,直属机构9个(副厅级2个),部门管理机构(规格为副厅级)4个。

事业单位改革方面:统筹推进自治区党委和政府直属事业单位改革,在现有总量内,调整优化厅局级事业单位设置。在巩固承担行政职能的事业单位改革试点成果的基础上,对承担行政职能的事业单位已经转为行政机构的,按照地方机构改革要求,进一步理顺职责关系,优化组织结构,完善内部运行机制。今后,除行政执法机构外,不再保留或新设承担行政职能的事业单位。
30
新疆维吾尔自治区
10月26日上午,新疆维吾尔自治区机构改革动员大会召开。自治区党委副书记、自治区主席雪克来提·扎克尔主持会议。自治区党委副书记李鹏新宣读了党中央、国务院批准的《新疆维吾尔自治区机构改革方案》。
会议强调,要严格按照《关于〈自治区机构改革方案〉的实施意见》,细化分解组织实施机构改革方案任务分工,明确责任领导、责任单位、落实措施、时间节点。各单位负责本单位转隶组建、职能调整等具体工作,各级党政主要负责同志作为推动机构改革的第一责任人,要做到重大方案亲自把关、关键环节亲自协调、落实情况亲自督查,各部门要分工负责、密切配合。
来源:中改研究
原创文章,作者:JVOWZC,如若转载,请注明出处:https://www.beidanyezhu.com/a/5442.html
微信扫一扫