工地用工风险高?36套工地施工劳务外包安全协议,模板规范有依据
在工地上,最让人头疼的无疑是工人闹事了,但是工人都是外包的,想要外包安全,那么外包协议一定要写好。
今天分享36套工地施工劳务外包安全协议,涵盖多方面用工安全协议,内容规范有依据,能够杜绝安全隐患,保障外包临时用工的安全,将外包用工风险降到最低。

36套工地施工劳务外包安全协议目录:

班组安全生产协议:

非全日制用工协议:

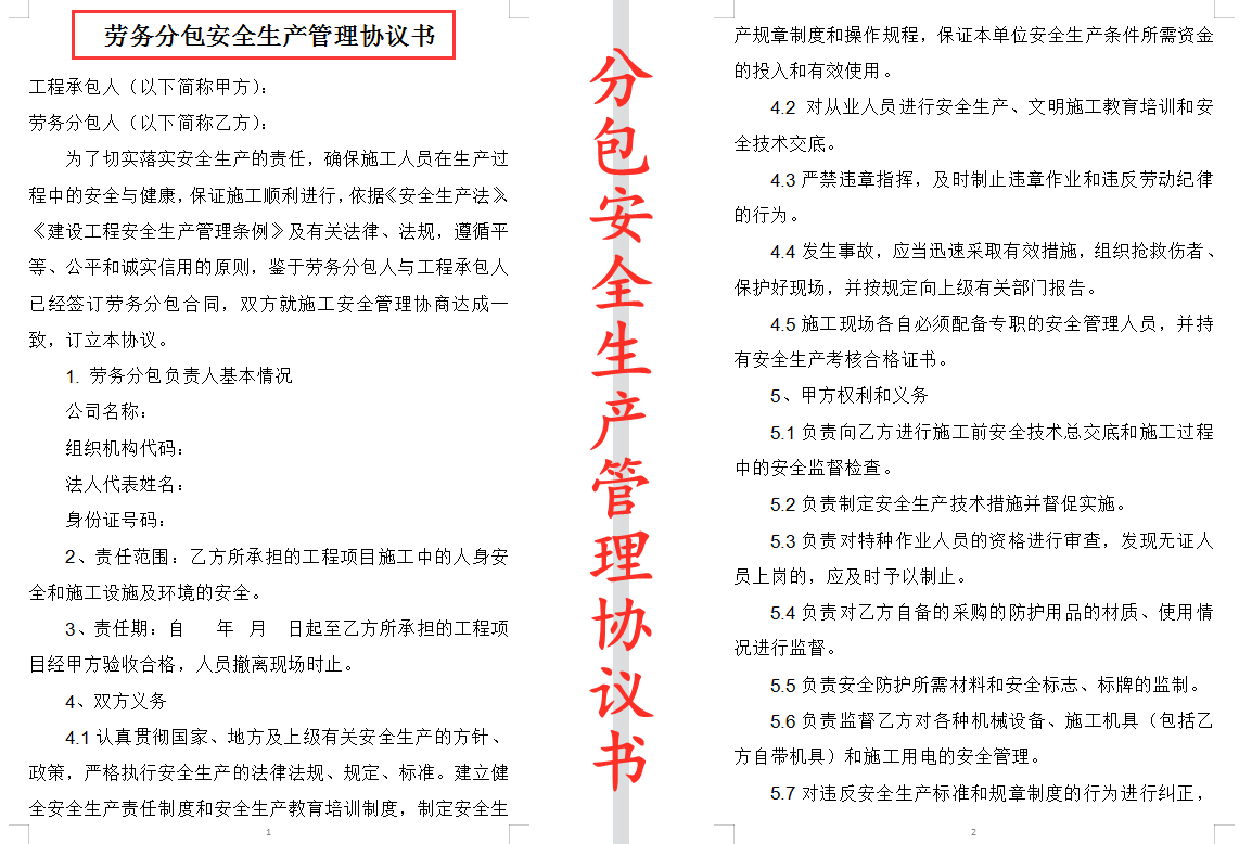
分包安全生产管理协议书:

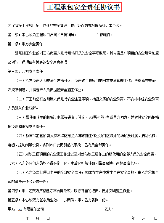
工程承包安全责任协议书:

建设单位、施工单位安全协议:

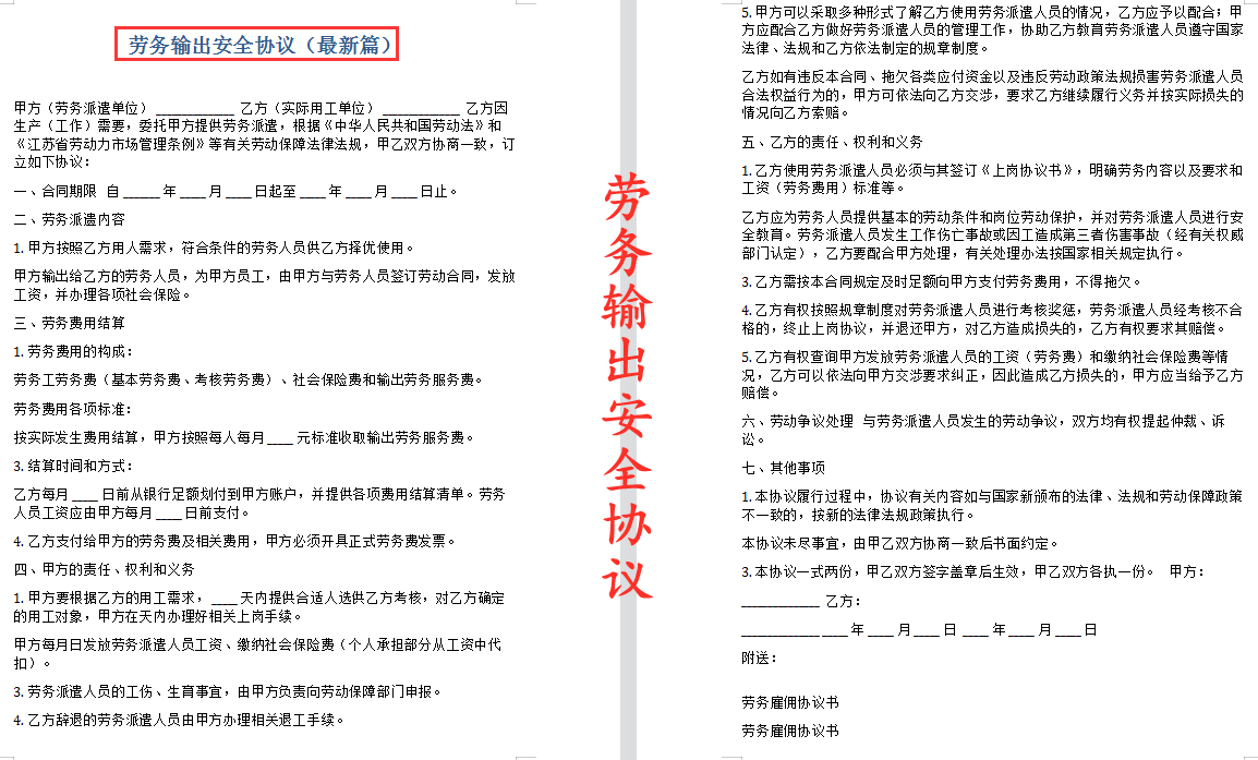
劳务输出安全协议:

工地用工风险高?36套工地施工劳务外包安全协议,模板规范标准,内容详细具体,格式工整,覆盖全面,用工关系一目了然,工程人可以收藏以备不时之需。

原创文章,作者:AGRZIQ,如若转载,请注明出处:https://www.beidanyezhu.com/a/6700.html
微信扫一扫