房产税在之前一直是我们茶余饭后谈资,不过很多人都是不明所以,甚至会把房产税和房地产税混淆,认为它们是一样的。其实这一字之差往往会有很大的差异。

“房产税”和“房地产税”
傻傻分不清楚?
虽然“房产税”和“房地产税”就差了1个字,但他们真的不是一回事,好多人其实都吧这二者混淆了!
房地产税:是一个综合性概念,它包含了针对房地产所征收的所有税种,比如土地增值税、城镇土地使用税、耕地占用税、增值税、印花税、契税、个人所得税、公司所得税等等。
房产税:是以房屋为征税对象,在持有期间进行征收的税种。它是包括在房地产税里面的,目前炒的沸沸扬扬的就是这个税种。
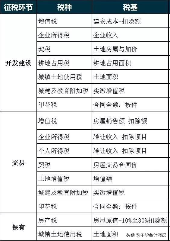
按征税环节梳理的房地产涉税税种:

上面的表格可以看出,房地产税是针对房产征收的所有税目的总称,其中覆盖房产税在内的很多税种。也就是说所有与房产相关的税都叫房地产税。
而房产税只是针对房地产税的一个分支,征收对象只是房产,所以说房产税是包含在房地产税之内的。因此最近大家口中的房产税只是和房产的持有相关的税。
房产税税率
1
一般来讲有1.2%,12%和4%,具体如下:
1.2%为从价计征——依据房产计税余值征税(一般适用于自用类的经营房屋);
12%为从租计征——依据房产租金收入征税(一般适用于出租类的经营住房);
特殊情况:税率为4%——自2008年3月1日起,对个人出租住房,不区分用途,按4%的税率征收房产税;对企事业单位、社会团体以及其他组织按市场价格向个人出租用于居住的住房,减按4%的税率征收房产税。
2
计税依据
房产税分为按房产余值从价计征或按租金收入从租计征两种。
1.对经营自用的房屋以房产计税余值为计税依据;
2.对于出租的房屋,以租金收入(不含增值税)为计税依据;
注意:融资租赁的房产,由承租人依照房产余值缴纳房产税;无租使用其他单位房产的应税单位和个人,依照房产余值代缴房产税;对出租房产,租赁双方签订的租赁合同约定有免收租金期限的,免收租金期间由产权所有人按照房产原值缴纳房产税。
3
纳税义务时间
自建的房屋——自建成之次月起缴纳;
委托施工企业建房的——从办理验收手续次月起缴纳;
购置新建商品房——自房屋交付使用次月起缴纳;
购置存量房——自办理房屋权属转移,变更登记手续,房地产权属登记机关签发房屋权属证书之次月起缴纳;
出租、出借房产——自交付出租、出借房产之次月起缴纳;
房地产开发企业自用、出租、出借本企业建造的商品房——自房屋使用或交付之次月起缴纳;
注意:纳税人因房产、土地的实物或权利状态发生变化而依法终止房产税纳税义务的,其应纳税款的计算应截止到房产、土地的实物或权利状态发生变化的当月末。
4
纳税地点
应当在房产所在地缴纳房产税,房产不在同一地方的按房产的坐落地点分别向房产所在地的税务机关缴纳。
5
纳税期限
房产税实行按年征收,分期缴纳。
6
应纳税额
1.依据房产计税原值征税的:全年应纳房产税=房产原值×(1-原值减除比例)×1.2%;
2.依据房产租金收入征税的:每次应纳房产税=每次租金收入(不含税)×12%;
重点:如果某建筑宗地容积率低于0.5的,计入房产原值的地价=房产建筑面积×2×单位地价,宗地容积率是指一宗土地上的建筑物总面积与地面面积的比。
例如:某工厂有一宗土地,占地20000平方米,每平方米平均地价1万元,该宗土地上房屋建筑面积8000平方米,通过计算可知该宗地容积率为8000/20000=0.4。因为0.4小于规定的宗地容积率。
因此,计入房产原值的地价=应税房产建筑面积×2×土地单价=8000平方米×2×1万元/平方米=16000万元。
该工厂的厂房主要用于生产某金属制品,该工厂为一般纳税人,该地区原值减除比例为30%,该工厂应缴纳多少房产税?
综上所述,该工厂全年应缴纳房产税为16000万元×(1-30%)×1.2%=134.4万元
7
税收优惠(小微企业普惠性减免)
根据财政部、税务总局发布的《关于实施小微企业普惠性税收减免政策的通知》(财税〔2019〕13号)和重庆市财政局、国家税务总局重庆市税务局发布的《关于落实小微企业普惠性税收减免政策的通知》(渝财税〔2019〕12号)规定,对增值税小规模纳税人减半征收城市维护建设税、城镇土地使用税、房产税、资源税、印花税(不含证券交易印花税)、耕地占用税和教育费附加、地方教育附加,已依法享受上述“六税两费”其他优惠政策的,可以叠加享受减半征收。此项优惠政策期限为2019年1月1日至2021年12月31日。
某农业发展有限公司是小规模纳税人,2018年12月将某闲置的房产出租给某餐饮企业,租金为每月8000元。该公司2019年不转为一般纳税人,2019年应缴纳房产税=8000×12%×12=11520元。
但是由于该农业发展公司是小规模纳税人,享受房地产减征收,因此最终的房产税应纳税额=11520×50%=5760元。

目前最全的房产税税收优惠政策
建议收藏!
除个别是吉林地方政策外,其他的都是总局文件,全国通用。浙江省的房产税已减化到每年交一次
一、去产能和调结构房产税税收优惠
(一)政策内容
对按照去产能和调结构政策要求停产停业、关闭的企业,自停产停业次月起,免征房产税、城镇土地使用税。企业享受免税政策的期限累计不得超过两年。
(二)政策依据
《财政部 税务总局关于去产能和调结构房产税 城镇土地使用税政策的通知》(财税〔2018〕107号)。
(三)政策执行期
2018年10月1日至2020年12月31日。
(四)办理方式
申报享受。
二、新办服务业暂免征收房产税
(一)政策内容
新办服务业企业2年内免征自用房产和土地的房产税及城镇土地使用税;省级现代 服务业集聚区内新办服务业企业,3年内免征自用房产和土地的房产税及城镇土地使用税;利用自有住宅新办服务业企业,原有登记的房屋规划用途不变,2年内免征房产税。
(二)政策依据
《中共吉林省委 吉林省人民政府关于加快服务业发展若干实施意见》(吉发〔2016〕6号)
(三)政策执行期
自2016年2月23日起执行。
三、体育场馆税收免征房产税
(一)政策内容
国家机关、军队、人民团体、财政补助事业单位、居民委员会、村民委员会拥有的体育场馆,用于体育活动的房产、土地,免征房产税和城镇土地使用税。
(二)政策依据
《财政部 国家税务总局关于体育场馆房产税和城镇土地使用税政策的通知》(财税〔2015〕130号)。
(三)政策执行期
自2016年1月1日起执行。
(四)办理方式
备案享受。
四、房产税困难性减免
(一)政策内容
纳税人符合下列条件之一的,且纳税确有困难的,可申请减免房产税:
1.企业停产、停业连续半年以上,停产、停业期间闲置未用的房产和土地:
2.企业因风、火、水、地震等严重自然灾害或其他不可抗力因素遭受重大损失其自用的房产和土地;
3.国家、省政府鼓励和扶持发展产业、社会公益事业和企业(公司)经营发生严重亏损自用的房产和土地;
4.省政府确定的其他减免事项。
国家产业政策限制或禁止发展的行业,以及财政部、国家税务总局规定不得减免的其他情形,不属于上述规定的房产税、城镇土地使用税困难减免范围。
(二)政策依据
1.《中华人民共和国房产税暂行条例》;
2.《吉林省地方税务局关于印发〈吉林省房产税、城镇土地使用税减免管理暂行办法〉的公告》(吉林省地方税务局公告2014年第4号发布,吉林省地方税务局公告2015年第5号、吉林省地方税务局公告2016年第1号、吉林省地方税务局公告2018年第1号、国家税务总局吉林省税务局2018年第1号、国家税务总局吉林省税务局2018年第12号修改)
(三)政策执行期
自2015年2月1日起执行。
(四)办理方式
核准享受。
五、增值税未达20000元个体工商户免征房产税
(一)政策内容
对未达增值税20000元起征点的个体工商户自有且经营用(不含出租)的房产、土地免征房产税、土地使用税。
(二)政策依据
《吉林省人民政府关于印发加快推进服务业跨越发展若干政策的通知》(吉政发〔2012〕33号)
(三)执行日期
自2012年8月24日起执行。
六、天然林二期工程的专用房产、森工企业闲置房产免征房产税
(一)政策内容
1.对长江上游、黄河中上游地区,东北、内蒙古等国有林区天然林二期工程实施企业和单位专门用于天然林保护工程的房产、土地免征房产税、城镇土地使用税。对上述企业和单位用于其他生产经营活动的房产、土地按规定征收房产税、城镇土地使用税。
2.对由于实施天然林二期工程造成森工企业房产、土地闲置一年以上不用的,暂免征收房产税和城镇土地使用税;闲置房产和土地用于出租或重新用于天然林二期工程之外其他生产经营的,按规定征收房产税、城镇土地使用税。
用于天然林二期工程的免税房产、土地应单独划分,与其他应税房产、土地划分不清的,按规定征收房产税、城镇土地使用税。
(二)政策依据
《财政部、国家税务总局关于天然林保护工程(二期)实施企业和单位房产税、城镇土地使用税政策的通知》(财税〔2011〕90号)。
(三)政策执行期
2011年1月1日至2020年12月31日。
(四)办理方式
备案享受。
七、股改及合资铁路运输企业自用房产免征房产税
(一)政策内容
对股改铁路运输企业及合资铁路运输公司自用的房产暂免征收房产税。其中股改铁路运输企业是指铁路运输企业经国务院批准进行股份制改革成立的企业;合资铁路运输公司是指由铁道部及其所属铁路运输企业与地方政府、企业或其他投资者共同出资成立的铁路运输企业,按规定向税务机关备案。
(二)政策依据
1. 《财政部 国家税务总局关于股改及合资铁路运输企业房产税、城镇土地使用税有关政策的通知》 (财税〔2009〕132号);
2.《国家税务总局关于取消20项税务证明事项的公告》(国家税务总局公告2018年第65号)。
(三)政策执行期
自2009年11月25日起执行。
(四)办理方式
备案享受。
八、出租住房房产税减按4%税率征收
(一)政策内容
1.对个人出租住房,不区分用途,按4%的税率征收房产税。
2.对企事业单位、社会团体以及其他组织按市场价格向个人出租用于居住的住房,减按4%的税率征收房产税。
(二)政策依据
1. 《财政部 国家税务总局关于廉租住房经济适用住房和住房租赁有关税收政策的通知》(财税〔2008〕24号);
2.《国家税务总局关于取消20项税务证明事项的公告》(国家税务总局公告2018年第65号)。
(三)政策执行期
自2008年3月1日起执行。
(四)办理方式
备案享受。
九、铁道部所属铁路运输企业自用的房产免征房产税
(一)政策内容
1.铁道部所属铁路运输企业自用的房产免征房产税。享受免征城镇土地使用税优惠政策的铁道部所属铁路运输企业是指铁路局及国有铁路运输控股公司(含广铁公司、青藏铁路公司、大秦铁路股份有限公司、广深铁路股份有限公司等,具体包括客货、编组站,车务、机务、工务、电务、水电、供电、列车、客运、车辆段)、铁路办事处、中铁集装箱运输有限责任公司、中铁特货运输有限责任公司、中铁快运股份有限公司。
2.地方铁路运输企业自用的房产应缴纳的房产税比照铁道部所属铁路运输企业的政策执行。
(二)政策依据
1.《财政部 国家税务总局关于明确免征房产税城镇土地使用税的铁路运输企业范围及有关问题的通知》(财税〔2004〕36号);
2.《财政部、国家税务总局关于明确免征房产税城镇土地使用税的铁路运输企业范围的补充通知》(财税〔2006〕17号);
3、《国家税务总局关于取消20项税务证明事项的公告》(国家税务总局公告2018年第65号)。
(三)政策执行期
自2006年3月8日起执行。
(四)办理方式
备案享受。
十、地下建筑减征房产税
(一)政策内容
1.工业用途房产,以房屋原价的50—60%作为应税房产原值。应纳房产税的税额=应税房产原值×[1-(10%—30%]×1.2%。
2.商业和其他用途房产,以房屋原价的70—80%作为应税房产原值。应纳房产税的税额=应税房产原值×[1-(10%—30%)]×1.2%。
3、吉林省自用地下建筑的原值折算:地下建筑工业用途的房产,以房屋原值的50%作为应税房产原值;商业和其他用途的房产,以房屋原值的70%作为应税房产原值。
(二)政策依据
1.《财政部 国家税务总局关于具备房屋功能的地下建筑征收房产税的通知》(财税〔2005〕181号)
2. 《吉林省财政厅 吉林省地方税务局转发的通知》(吉财税〔2006〕119号)
3、《国家税务总局关于取消20项税务证明事项的公告》(国家税务总局公告2018年第65号)
(三)政策执行期
自2006年1月1日起执行。
(四)办理方式
备案享受。
十一、学校、托儿所、幼儿园自用的房产免征房产税
(一)政策内容
对国家拨付事业经费和企业办的各类学校、托儿所、幼儿园自用的房产,免征房产税。
(二)政策依据
《财政部 国家税务总局关于教育税收政策的通知》(财税〔2004〕39号)。
(三)政策执行期
自2004年1月1日起执行。
(四)办理方式
备案享受。
十二、对被撤销金融机构清算期间自有的或从债务方接收的房地产免征房产税
(一)政策内容
对被撤销金融机构清算期间自有的或从债务方接收的房地产免征房产税。
(二)政策依据
1.《财政部 国家税务总局关于被撤销金融机构有关税收政策问题的通知》(财税〔2003〕141号);
2.《国家税务总局关于取消20项税务证明事项的公告》(国家税务总局公告2018年第65号)。
(三)政策执行期
自《金融机构撤销条例》生效之日起执行。
(四)办理方式
备案享受。
十三、将职工住宅全部产权出售给本单位职工的房产免征房产税
(一)政策内容
1.对应税单位依据国家住房制度改革的有关规定,将职工住宅全部产权或部分产权出售给本单位职工,并按规定核销固定资产账务,可免予征收房产税。
2.对应税单位以收取抵押金形式出售职工住房使用权,房屋产权未转移的,可比照(财税[2000]125号)文第一条的规定办理,暂免征收房产税。
(二)政策依据
1.《国家税务总局关于房改后房产税城镇土地使用税征免问题的通知》(国税函〔2001〕659号);
2.《国家税务总局关于取消20项税务证明事项的公告》(国家税务总局公告2018年第65号)。
(三)政策执行期
自2001年8月23日起执行。
(四)办理方式
备案享受。
十四、非营利性科研机构自用的房产免征房产税
(一)政策内容
非营利性科研机构自用的房产,免征房产税。
(二)政策依据
《财政部 国家税务总局关于非营利性科研机构税收政策的通知》(财税〔2000〕5号)。
(三)政策执行期
自2001年1月1日起执行。
(四)办理方式
备案享受。
十五、按政府规定价格出租的公有住房和廉租住房免征房产税
(一)政策内容
对按政府规定价格出租的公有住房和廉租住房,包括企业和自收自支事业单位向职工出租的单位自有住房;房管部门向居民出租的公有住房;落实私房政策中带户发还产权并以政府规定租金标准向居民出租的私有住房等,暂免征收房产税。 暂免征收房产税的企业和自收自支事业单位向职工出租的单位自有住房,是指按照公有住房管理或纳入县级以上政府廉租住房管理的单位自有住房,按规定向税务机关备案。
(二)政策依据
1.《财政部 国家税务总局关于调整住房租赁市场税收政策的通知》(财税〔2000〕125号)
2.《财政部 国家税务总局关于企业和自收自支事业单位向职工出租的单位自有住房房产税和营业税政策的通知》(财税〔2013〕94号)
(三)政策执行期
自2001年1月1日起执行。
(四)办理方式
备案享受。
十六、非营利性老年服务机构自用房产免征房产税
(一)政策内容
对政府部门和企事业单位、社会团体以及个人等社会力量投资兴办的福利性、非营利性的老年服务机构,暂免征收老年服务机构自用房产的房产税。
(二)政策依据
《财政部 国家税务总局关于对老年服务机构有关税收政策问题的通知》(财税〔2000〕97号)。
(三)政策执行期
自2000年10月1日起执行。
(四)办理方式
备案享受。
十七、非营利性医疗机构、疾病控制机构和妇幼保健机构等卫生机构自用的房产免征房产税
(一)政策内容
对非营利性医疗机构自用的房产,免征房产税。
(二)政策依据
《财政部 国家税务总局关于医疗卫生机构有关税收政策的通知》(财税〔2000〕42号)。
(三)政策执行期
自2000年7月10日起执行。
(四)办理方式
备案享受。
十八、营利性医疗机构自用的房产,免征三年房产税
(一)政策内容
对营利性医疗机构自用的房产,自其取得执业登记之日起,3年内免征房产税。
(二)政策依据
《财政部 国家税务总局关于医疗卫生机构有关税收政策的通知》(财税〔2000〕42号)。
(三)政策执行期
自2000年7月10日起执行。
(四)办理方式
备案享受。
十九、血站自用的房产免征房产税
(一)政策内容
血站自用的房产免征房产税。
(二)政策依据
《财政部 国家税务总局关于血站有关税收问题的通知》(财税字〔1999〕264号)。
(三)政策执行期
自1999年11月1日起执行。
(四)办理方式
备案享受。
二十、司法部门所属监狱等房产免征房产税
(一)政策内容
1.对少年犯管教所的房产,免征房产税。
2.对劳改工厂、劳改农场等单位,凡作为管教或生活用房产,例如:办公室、警卫室、职工宿舍、犯人宿舍、储藏室、食堂、礼堂、图书室、阅览室、浴室、理发室、医务室等,均免征房产税;凡作为生产经营用房产,例如:厂房、仓库、门市部等,应征收房产税。
3.对监狱的房产,若主要用于关押犯人,只有极少部分用于生产经营的,可从宽掌握,免征房产税。但对设在监狱外部的门市部、营业部等生产经营用房产,应征收房产税,对生产规模较大的监狱,可以比照第二条办理,按规定向税务机关备案。
(二)政策依据
1.《财政部 税务总局关于对司法部所属的劳改劳教单位征免房产税问题的通知》((87)财税地字第021号);
2.《国家税务总局关于取消20项税务证明事项的公告》(国家税务总局公告2018年第65号)。
(三)政策执行期
自1987年12月1日起执行。
(四)办理方式
备案享受。
二十一、劳教单位的自用房产免征房产税
(一)政策内容
由国家财政拨付事业经费的劳教单位,免征房产税。
(二)政策依据
1. 《财政部 税务总局关于对司法部所属的劳改劳教单位征免房产税问题的通知》((87)财税地字第021号);
2.《财政部 税务总局关于对司法部所属的劳改劳教单位征免房产税问题的补充通知》((87)财税地字第029号)。
(三)政策执行期
自1987年12月1日起执行。
(四)办理方式
备案享受。
二十二、中国人民武装警察部队专用房产免征房产税
(一)政策内容
结合中国人民武装警察部队(以下简称武警部队)的性质,对其房产征免房产税问题,可比照对军队房产征免税的规定办理。武警部队的工厂,专门为武警部门内部生产武器、弹药、军训器材、部队装备(指人员装备、军械装具、马装具)的,免征房产税。武警部队所办服务社的房产,专为武警内部人员及其家属服务的,免征房产税。武警部队的招待所,专门接待武警内部人员的免征房产税;对外营业的,应征收房产税;二者兼有的,按各占比例划分征免税,按规定向税务机关备案。
(二)政策依据
《财政部 税务总局关于对武警部队房产征免房产税的通知》(财税地字〔1987〕12号)
(三)政策执行期
自1987年7月22日起执行。
(四)办理方式
备案享受。
二十三、中国信达等4家金融资产管理公司及分支机构处置不良资产免征房产税
(一)政策内容
四家金融资产管理公司(信达、华融、长城和东方4家金融资产管理公司)及分支机构对各公司回收的房地产在未处置前的闲置期间,免征房产税。
(二)政策依据
1.《财政部 国家税务总局关于中国信达等4家金融资产管理公司税收政策问题的通知》(财税〔2001〕10号);
2.《财政部 国家税务总局关于中国信达资产管理股份有限公司等4家金融资产管理公司有关税收政策问题的通知》(财税〔2013〕56号)。
(三)政策执行期
自资产公司成立之日起开始执行。
(四)办理方式
备案享受。
二十四、国家机关、人民团体、军队自用的房产免征房产税
(一)政策内容
国家机关、人民团体、军队自用的土地、房产免缴房产税。
(二)政策依据
《中华人民共和国房产税暂行条例》(国发〔1986〕90号)。
(三)政策执行期
自1986年10月1日起执行。
(四)办理方式
备案享受。
二十五、由国家财政部门拨付事业经费的单位自用的房产免征房产税
(一)政策内容
由国家财政部门拨付事业经费的单位自用的房产免纳房产税。
(二)政策依据
《中华人民共和国房产税暂行条例》(国发〔1986〕90号)。
(三)政策执行期
自1986年10月1日起执行。
(四)办理方式
备案享受。
二十六、由国家财政部门拨付事业经费的单位自用的房产免征房产税
(一)政策内容
宗教寺庙、公园、名胜古迹自用的房产免征房产税。
(二)政策依据
《中华人民共和国房产税暂行条例》(国发〔1986〕90号)。
(三)政策执行期
自1986年10月1日起执行。
(四)办理方式
备案享受。
二十七、个人所有非营业用的房产免纳房产税
(一)政策内容
个人所有非营业用的房产免纳房产税。
(二)政策依据
《中华人民共和国房产税暂行条例》(国发〔1986〕90号)。
(三)政策执行期
自1986年10月1日起执行。
(四)办理方式
备案享受。
二十八、基建工地临时性房屋免征房产税
(一)政策内容
凡是在基建工地为基建工地服务的各种工棚,材料棚,休息棚和办公室,食堂,茶炉房,汽车房等临时性房屋,不论是施工企业自行建造还是由基建单位出资建造交施工企业使用的,在施工期间,一律免征房产税。但是,如果在基建工程结束以后,施工企业将这种临时性房屋交还或者估价转让给基建单位的,应当从基建单位接收的次月起,依照规定征收房产税。
(二)政策依据
《财政部 税务总局关于房产税若干具体问题的解释和暂行规定》(86)财税地字第008号。
(三)政策执行期
自1986年9月25日起执行。
(四)办理方式
备案享受。
二十九、大修停用的房产、毁损房屋和危险房屋免征房产税
(一)政策内容
1.纳税人因房屋大修导致连续停用半年以上的,在房屋大修期间免征房产税。
2.经有关部门鉴定,对毁损不堪居住的房屋和危险房屋,在停止使用后,可免征房产税,按规定向税务机关备案。
(二)政策依据
1.《财政部税务总局关于房产税若干具体问题的解释和暂行规定》(86)财税地字第008号;
2.《国家税务总局关于房产税部分行政审批项目取消后加强后续管理工作的通知》(国税函〔2004〕839号);
3.《国家税务总局关于取消20项税务证明事项的公告》(国家税务总局公告2018年第65号)。
(三)政策执行期
自1986年9月25日起执行。
(四)办理方式
备案享受。
三十、房地产开发企业建造的商品房,在售出前,不征收房产税
(一)政策内容
对房地产开发企业建造的商品房,在售出前,不征收房产税;但对售出前房地产开发企业已使用或出租、出借的商品房应按规定征收房产税。
(二)政策依据
《国家税务总局关于房产税城镇土地使用税有关政策规定的通知》(国税发〔2003〕89号)第一条
(三)政策执行期
自2003年7月15日起执行。
三十一、军队空余房产租赁收入暂免征收房产税
(一)政策内容
自2004年8月1日起,对军队空余房产租赁收入暂免征收房产税。
(二)政策依据
《财政部 国家税务总局关于暂免征收军队空余房产租赁收入营业税房产税的通知》(财税〔2004〕123号)
(三)政策执行期
自2004年8月1日起执行

来源:每日言税、重庆税务、税来税往、万盛经开税务、吉林税务,税来税往整理发布。
原创文章,作者:EANKNQ,如若转载,请注明出处:https://www.beidanyezhu.com/a/8843.html
微信扫一扫