
20-30万的家用SUV是一个热门的选购品类,但如果加上一个纯电动的限制,可选的车型就不多了。不过今年上市交付的大众ID.4和ID.6完全覆盖了这一价格区间,它们的竞争力如何,是否值得购买?
大众ID.4和ID.6在今年上半年陆续上市销售,6-10月,ID.家族的销量分别为3415、5810、7023、10126、12736辆,增长幅度惊人。尤其是在乘用车销量普遍下滑的10月,ID.家族逆势上涨25.8%,成绩着实亮眼。

虽然不像那些“新势力”那么高调,但ID.家族的销量可一点都不低调,想来ID.一定有它独特的魅力。我也曾试驾过ID.4和ID.6,今天便试着为各位分析一下它们的产品力。

★ 车型概览
大众ID.4,售价约20-28万元,轴距2765mm,长度约4.6米,5座,续航里程约400-550公里,动力输出有150马力、204马力、双电机四驱313马力共三种选择。

大众ID.6,售价约24-33.5万元,轴距2965mm,长度近4.9米,有7座和6座可选,续航里程436-588公里,动力输出有180马力、204马力、双电机四驱313马力共三种选择。

ID.4和ID.6在一汽-大众和上汽大众分别被加以“CROZZ”和“X”后缀,在设计、外观尺寸、价格、配置方面有细微的差别。为便于阅读,本文在介绍二者相同的特性时,将以ID.4或ID.6指代,涉及不同点时再加上后缀。

ID.4和ID.6都基于大众MEB纯电平台打造,这便与那些“油改电”车型形成了质的区别。“油改电”有几个避不开的缺陷:价格高、空间缩水、续航一般。

反观ID.4,不论乘坐空间还是装载空间都不输同级其他SUV。另外它还有个隐藏优势:在能容纳最大21英寸轮毂的情况下,前轮依然有较大的转向角度,使得最小转弯半径仅有5.2米,相当于小型SUV的水平,不论调头还是泊车都相当灵活。这便是MEB平台对前悬和前舱结构优化所带来的先天优势。

尺寸更大的ID.6能提供三排座椅,更适合大家庭出行使用。如果你想要一辆30万以下的三排座纯电平台SUV,那么你会发现ID.6是目前唯一的选择。

ID.家族还有一个特色,在D挡行驶时松开加速踏板,并不会触发能量回收,而是会继续滑行。除非你踩下刹车、切换到运动模式或是B挡,能量回收才开始介入。这对习惯驾驶燃油车的用户来说是个福音。

关于ID.4和ID.6的详细驾驶体验,可以翻阅踢车帮往期报导。今天咱们要探讨的是,这么多版本怎么选?同价位有没有其他更好的选择?

★ 哪款适合我?
首先需要注意的是,大众ID.系列的销售模式和其他燃油车型有所不同,用户可以在线上选购车辆、预约试驾、下订,价格非常透明。线下除了传统的4S店以外,还额外开设多家ID.专属数字化城市展厅。

那么以我试驾过的ID.4 X和ID.6 X为例:
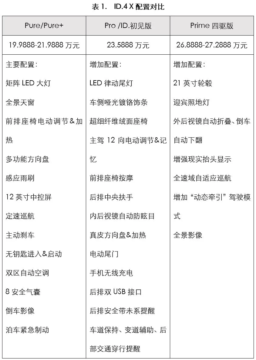
ID.4 X的入门版车型Pure 纯净版,指导价19.9888万元,最大功率170马力,续航里程402公里。贵2万元的Pure+纯净长续航版拥有更大长的续航里程(555km)、更强的性能(204马力)以及20英寸轮毂,其他配置一致。

一般来说,同款车型我们会推荐电池更大的版本,不仅里程焦虑更少,而且更不容易衰减(充放电更浅,循环次数更少)。所以这2万元值得加。
不过Pure纯净版并非不值得购买,它的基础配置已经很丰富,完全不像“丐版”(详见表1)。如果你的用车里程较短,Pure纯净版可以考虑。

在Pure+纯净长续航版的基础上再加2万元,你可以买到Pro极智长续航版。二者的配置和价格完全相同(详见表1),但Pro极智长续航版可以选装可开启全景天窗、具备L2级驾驶辅助的IQ. Drive和冬季套件(包括CO2热泵空调、前风挡加热、玻璃水喷嘴加热)。


上面提到的CO2热泵空调是ID.系列的一个特色配置,它以二氧化碳作为冷媒,循环效率更高、更省电、更环保。但系统更复杂,成本更高(买过CO2热水器的朋友应该了解),所以让用户按需选购。

价格再往上走,便是Prime劲能四驱版,增加了一台前电机,综合功率达到313马力,峰值扭矩460Nm。电池容量和长续航版相同, NEDC续航为520km。另外整体配置也进一步提升(详见表1)。

更强的性能当然会有更好的驾驶体验,但为此多花3万多值不值?根据我的试驾经验来看,204马力的单电机版已经能够满足大部分人的需求。因为电机的响应更快,ID.4的204马力加速体验可以媲美250马力以上的燃油车。

所以四驱版更适合那类极客用户、性能控、或是对恶劣路况脱困有一定需求的用户。劲能四驱抢鲜版和劲能四驱版之间4000元的差价体现在哈曼卡顿音响上。


综上所述,我们更推荐长续航版本,Pure+的配置已经比较全面,如果你追求更精致、更有科技感的用车体验,加2万元选购Pro版也绝对不亏。

至于一汽-大众的ID.4 CROZZ,价格与ID.4 X大致相同,但配置取向不同。比如两款Pure+版,ID.4 X多出20英寸轮毂、皮质座椅加热、矩阵大灯、自适应远近光等配置,但ID.4 CROZZ多出车道保持、自适应巡航、电动尾门等配置。

综合来看,ID.4 CROZZ和ID.4 X在相近价位下,配置的总价值也相近,大家可以根据对配置的需求、造型的喜好、体验店的远近自由选择。

ID.6 X的车型划分和ID.4 X基本一致,但配置水平要更高一些。入门的Pure纯净版依然不是最优的选择,虽然ID.6 X将电机功率调高了10马力以应付增加的100公斤车重,但选择ID.6的用户对于长途出行的需求肯定更高,588公里的长续航版显然用起来更加宽裕。

ID.6 X 纯净版和极智版两款长续航车型的差价反而只有1.3万,主要区别在于第二排的舒适性。如果二排使用率高的话,这笔钱会物有所值。


至于顶配的劲能四驱版,情况则有些复杂。它的价格比极智长续航高出5万多,除了增加一台电机、一些配置之外,它还搭载了DCC自适应底盘调节系统,多达15挡可调。

如果你经常需要满载,劲能四驱版开起来当然更加爽快(但别忽略了乘客的感受)。不过四驱版只提供6座,如果第三排座椅放倒用来载物的话,它就只能坐四个人,我会更期待它能多提供一个7座的选项。


ID.6 CROZZ和ID.6 X之间的区别,和ID.4的情况基本相同,这里不再赘述。综合来看,ID.6的长续航版本依然是我们的优先推荐,26.6-28万的价格作为一辆7座SUV来说也比较合理,何况它还有购置税减免和牌照优惠。

还有一个问题,如果有28万的预算,是买双电机的ID.4还是单电机的ID.6呢?单从空间来看,二者的第二排空间没有显著区别,说白了买ID.6就是为了第三排,并附带更丰富的配置。
★ 还有更好的吗?
先看海外品牌,20-30万这个价格区间的纯电SUV有特斯拉Model Y、Mustang Mach E、奥迪Q2 e-tron、丰田C-HR EV、沃尔沃XC40 Recharge等。

我个人不大推荐后面的那几款油改电车型,理由在前面已经说过。诚然这几款车都有着不错的驾驶感受,但妥协之处也有不少。何况现在我们已经有了更“正宗”的电动车型。
Model Y(29.184-38.79万)和Mustang Mach E(26.50-37.99万)更注重高性能,所以定价会更高,另外最大续航里程也更高一些。不过在试驾过程中我发现,ID.系列的标称续航虽然不是很夸张,但非常真实和耐用。

Model Y有个特点,全系车型的配置都是一样的,区别只在于续航和性能。这其中包括车道保持和自适应巡航,但更高阶的驾驶辅助需要额外付费(3.2-6.4万元)。
Model Y的短板之一在设计制造水准,和大众这样的传统车企还有一定差距,常会出现一些“低级”错误。另外它的能量回收无法关闭,不仅容易产生不适,安全性方面也存在争议。
Mustang Mach E有着很高的操控水准,不过同等性能、相近价格下,配置略低于ID.4。虽然它的尺寸大一圈,但后排空间和ID.4相差不大,这使得Mach E低速挪车时的灵活性有所欠缺。

再看国内品牌,20-30万区间有唐EV、埃安LX、Marvel R、威马W6、天际ME7等。它们各有各的特色(高性能、智能车机、驾驶辅助、花式自动泊车等),同时也各有各的短板(续航缩水、驾乘感受一般、品牌信任度低),篇幅所限,这里不具体分析,各位可以在评论区交流。

回过头看,你会发现,大众ID.系列看似没有什么特别花哨的功能,没有超强的加速性能,但大部分指标都在评价水准之上,没有明显短板,不得不说,这很“大众”。第一眼也许并不惊艳,但越是了解,越能发现它的好。

如果你把车子当玩具,想体验电动车的新玩法,当下有许多“新势力”的产品可以满足你。如果你只是想要一辆实惠的、合格的、省心的家用电动车,ID.系列应该是目前最稳妥的选择。
本文作者为踢车帮 007
原创文章,作者:QKOBGM,如若转载,请注明出处:https://www.beidanyezhu.com/a/100735.html
微信扫一扫