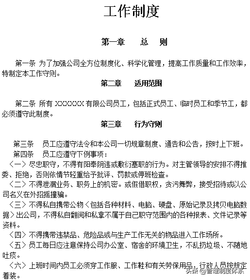
公司规章制度全集(公司规章制度) IUNZNS • 2025-12-08 19:57:37 • 网络知识 仅展示部分内容,共63页35251字 获取完整版请参考获取说明“微头条+置顶” 更多企业管理制度,关注“管理制度体系” 原创文章,作者:IUNZNS,如若转载,请注明出处:https://www.beidanyezhu.com/a/11937.html 全集公司规章制度 赞 (0) IUNZNS 0 0 打赏 微信扫一扫 生成海报 工资没有5000能退税吗(外籍人员个税起征点) 上一篇 2024-12-17 户口迁移需要本人去办理吗(户口迁移证怎么办理) 下一篇 2024-12-17 相关推荐 4个步骤(维护公司形象的句子) 编辑导读:很多商家做私域,只知道拉人进社群,发广告,却忽略了做IP的重要性。经营私域流量,核心是经营企业跟用户的关系,因为关系产生信任,信任决定成交。如何打造企业私域IP形象呢?本… OVETGX 网络知识 2025-08-16 别墅装修找哪家公司(别墅装修去哪) 别墅装修找哪家公司 随着疫情的影响,更多的人开始买别墅装修别墅,别墅装修找哪家公司比较靠谱呢?今天小编就来和大家介绍一下,我们该如何去选择别墅装修公司。 别墅装修找哪家公司 别墅装… MHFKQG 网络知识 2025-08-08 只因这4招(公司装修装修) 本期的屋主,夫妻两人买了这套学区房。希望在空间中能够感受到舒心、静谧的生活氛围,开启三口之家的美好时光。 设计师对空间的功能区域进行了拆解、重组再融合,并独立出卫生间干区位置,让生… BNHHZQ 网络知识 2025-07-28 建筑公司loft办公室设计(挑高办公室装修) 大家都知道loft风格,其实就是复式结构,说白了就是双层,很多公司办公室由于是这种结构,不知道应该把办公室装修成什么样子才好。 杭州博厦装饰小编以一组loft办公室装修效果为例,跟… WOQLKT 网络知识 2025-07-28 网络知识 公司不给员工交社保怎么办(公司不交社保怎么赔偿) 社会保险本来是职工应享有的基本福利保障,但我发现很多在外的打工人并没有享受到这项福利。 在与一些老同学闲谈时,聊到工作,发现很多同学都有单位不给交社保的职场经历,因为缺乏社保知识,… RSGPMM 2025-07-25 车姓取名全集(车怎么读) 关注《吉生起名》小程序,免费起中文名、 英文名、乳名小名,查重名、查汉字五行! (此处已添加小程序,请到今日头条客户端查看) 名字初看来是由几个简单的字组合而成,但是名字的组合对人… VXEEKF 网络知识 2025-07-24 装修不想被坑(有什么公司可以装修) 装修,可以说是成年人的一场大型考试。 合格的人,入住后生活舒适惬意,宠妻逗子,过得安逸幸福,从此踏上人生巅峰。 不合格的人,入了种种坑,各种不快随之而来,整天家中为装修后出现的这样… DHAXQE 网络知识 2025-07-16 不想被装修公司坑(装修最便宜的公司) 装修建材,我们一般习惯着眼于主材。像乳胶漆、瓷砖、木地板,不用说大家也会用心选择。至于辅材,多数人连问都不会问一句。 但事实上,个别辅材还真有让整个装修毁于一旦的能力。比如我们今天… IAXHMQ 网络知识 2025-07-16 装饰工程公司薪酬体系(装修公司规章制度) 第一章 总则 一、公司组织结构 二、各部门底薪 注:底薪=基本工资+补助(经理级别400元,员工300元)+全勤(100元) 三、绩效管理 1、绩效考核分类:绩效奖金、计件奖金及提… LJYLIR 网络知识 2025-07-16 3(关于健康的句子大全集) 3、开心聊天室,一句话健康! ——你是一个来自外域的神,拥有一副超智机甲! 关于您的秘密,即将揭晓…… 开心聊天室,一句话健康!大家好,我是俏东! 你是不是真的觉得我废话连篇,好吧… WWHVKV 网络知识 2025-07-13