个体户这个词天天见,但究竟是什么意思似乎又没人能说清。
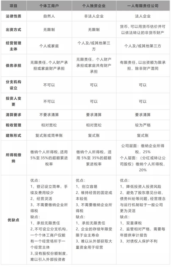
简单来说,个体户就是以个人或家庭为单位的一个经营单位,规模小,管理简单。个体工商户对债务负有无限责任,不具备法人资格。
对想创业的老板来说,最易混淆的还是个人独资企业与一人有限责任公司。
明明都是一人开办的企业,个人独资企业与一人有限责任公司有何不同之处?如何正确区分?
今天,笨鸟邦就为大家一文讲清楚。

看定义
一、个人独资企业
个人独资企业,是指由一个自然人投资,全部资产为投资人个人所有,投资人以其个人(或者家庭)财产对企业债务承担无限责任的经营实体。个人独资企业不具有法人资格。
二、一人有限责任公司
一人有限责任公司是指只有一个自然人股东或者一个法人股东的有限责任公司。一人有限公司以其出资额为限对公司债务承担有限责任。
即当公司财产不足以清偿其债务时,股东不承担连带责任。一人有限责任公司具有独立法人资格。
看区别
一、投资主体不同
个人独资企业的投资主体只能是自然人,而一人有限公司投资主体可以是自然人,也可以是法人(企事业单位、社会团体等)。
二、承担的法律风险不同
个人独资企业是以投资人的个人财产对企业债务承担无限责任,而一人有限公司,因为具有法人性质,对公司的债务承担的是有限责任。
也就是说:
如果你是个人独资企业,假如很不幸,经营亏了欠债100万,这100万是随你到天荒地老的直到你还清为止。
一人有限公司就不同了,虽然欠债100万,但是公司清算完还欠人家90万,那也不用还了,债务人只能认亏了。
三、征税不同
个人独资企业只需要就经营所得缴纳个人所得税,不缴纳企业所得税。就是说企业的利润在缴纳个税之后就是股东的了,不用再交企业所得税,只交一次税。
而一人有限公司必须缴纳企业所得税,税率为25%。此外,公司的利润在交完企业所得税后,还需要再缴纳个人所得税,税率为20%。也就是说一人有限公司要交两道税。
看优缺点
一、个人独资企业
优点
创立容易。不需要与他人协商,注册资本少;经营的固定成本较低。
例如,政府对其监管较少,对其规模也没什么限制,企业内部协调比较容易;不需要缴纳企业所得税。
缺点
业主对企业债务承担无限责任,有时企业的损失会超过业主最初对企业的投资,需要用个人其他财产偿债;企业的存续年限受制于业主的寿命;难以从外部获得大量资金用于经营。
二、一人有限责任公司
优点
降低投资的风险。其最能吸引投资人之处就是使投资者承担有限责任。
避免股东分歧。一人做大股东,兼董事长、兼总经理、兼财务总监,这样既可以避免诸如股东之间意见不一致、债务纠纷等问题,另一方面在经营理念、运行机制上更加灵活、便利,如可以省去股东会议、董事会议执行的繁琐程序,可以使股东直接参加公司业务经营,灵活迅速做出决策。
缺点
对债权人保护不利。一人有限公司的股东、股本单一的特点,所以它特别。当公司经营不善的时候,公司的唯一股东会把自己的利益放在首位,通过转移财产来损害债权人的利益,达到保护自己的利益。
双重课税。个人独资企业只需要就缴纳个人所得税,而一人有限公司需要缴企业所得税与个人所得税。
监管严格,需要每年提供审计报告。因为一人公司没有其他股东利益牵制,要提高公司会计报表的公信力,就必须将经会计事务所审计报表作为法定内容,以便政府监管。《公司法》第六十二条规定:一人有限责任公司应当在每一会计年度终了时编制财务会计报告,并经会计师事务所审计。
简而言之
个人独资企业与一人有限责任公司,最主要的区别是风险承担责任的大小问题,一个是有限责任,一个是无限责任,风险大交的税相对就少一些。
我们在选择是成立个人独资企业还是一人有限公司时,可以从经营规模,风险承受力,税负方面去综合考虑。
当经营者未来打算扩大经营,和他人开展合作,或规避经营不确定性带来的风险时,设立有限责任公司更为合适。
但是,如果本身没有合作的必要,或经营风险不大的时候,个体工商户或个人独资企业也是可以的。而个体工商户因更多的给人以临时摊贩的感觉,因此对外有品牌需求的经营者会选择个人独资企业。
最后,为大家附上个体工商户、个人独资企业、一人有限责任公司三者区别表,让你一目了然,正确划分。

(完)
原创文章,作者:SDJTYH,如若转载,请注明出处:https://www.beidanyezhu.com/a/12785.html
微信扫一扫