转自:交通事故法律法规

┃来源:法度笔录
自从《刑诉法》修改后,新增了认罪认罚从宽等制度,公安机关、检察机关在讯问犯罪嫌疑人之前告知诉讼权利义务的内容也应该做相应的调整,今天我们公布了侦查阶段和审查起诉阶段的《犯罪嫌疑人权利义务告知书》样式,供办案使用。
格式来源:《认罪认罚从宽制度的理解与适用》一书(胡云腾主编,沈亮、管应时副主编,最高法刑一庭编著。人民法院出版社出版。)
【侦查阶段用】

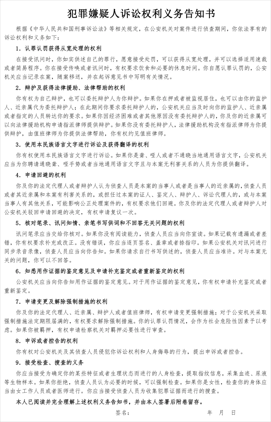
▲上图可直接打印
××××公安局
犯罪嫌疑人诉讼权利义务告知书
根据《中华人民共和国刑事诉讼法》等相关规定,在公安机关对案件进行侦查期间,你依法享有的诉讼权利和义务如下:
1.认罪认罚获得从宽处理的权利
在接受讯问时,你如实供述自己的罪行,愿意接受处罚,可以获得从宽处理,并可以选择适用速裁或者简易程序。
你在接受传唤或者讯问时,有权要求饮食和必要的休息时间。
你自愿认罪认罚的,公安机关应当记录在案,随案移送,并在起诉意见书中写明有关情况。
2.辩护及获得法律援助、法律帮助的权利
你有权为自己辩护,也可以委托辩护人为你辩护。
如果你在押或者被监视居住,也可以由你的监护人、近亲属代为委托辩护人;在此期间你要求委托辩护人的,公安机关应当及时向你的监护人、近亲属或者指定的人员转达你的要求。
如果你因经济困难或者其他原因没有委托辩护人的,你及你的近亲属可以向法律援助机构申请指派律师提供辩护。
如果你没有委托辩护人,法律援助机构没有指派律师为你提供辩护,由值班律师为你提供法律帮助,你有权约见值班律师。
3.使用本民族语言文字进行诉讼及获得翻译的权利
你有权使用本民族语言文字进行诉讼。
如果你是聋、哑人或者不通晓当地通用语言文字,公安机关应当为你聘请通晓聋、哑手势或者当地通用语言文字且与本案无利害关系的人员为你提供翻译。
4.申请回避的权利
你及你的法定代理人或者辩护人认为侦查人员是本案的当事人或者是当事人的近亲属的,侦查人员或者其近亲属和本案有利害关系的,或担任过本案的证人、鉴定人、辩护人、诉讼代理人的,或与本案当事人有其他关系,可能影响公正处理案件的,有权要求他们回避。
你及你的法定代理人或者辩护人对公安机关驳回申请回避的决定,有权申请复议一次。
5.核对笔录、讯问知情、亲笔书写供词和不回答无关问题的权利
讯问笔录应当交给你核对。如果你没有阅读能力,侦查人员应当向你宣读。如果记载有遗漏或者差错,你有权要求补充或改正。没有错误,你应当逐页签名、盖章或者捺指印。
如果公安机关对讯问进行同步录音录像,侦查人员应当向你告知。
如果你请求自行书写供述的,侦查人员应当准许。
对与本案无关的问题,你可以不回答。
6.知悉用作证据的鉴定意见及申请补充鉴定或者重新鉴定的权利
公安机关应当向你告知用作证据的鉴定意见。
对于用作证据的鉴定意见,你有权申请补充鉴定或者重新鉴定。
7.申请变更及解除强制措施的权利
你及你的法定代理人、近亲属、辩护人或者值班律师,有权申请变更强制措施;对于公安机关采取强制措施法定期限届满的,有权要求解除强制措施。你的认罪认罚情况,会作为社会危险性因素予以考虑。
如果你被羁押,有权申请检察机关对羁押必要性进行审查。
8.申诉或者控告的权利
你有权对公安机关及其侦查人员侵犯你诉讼权利和人身侮辱的行为,提出申诉或者控告。
9.接受检查、搜查的义务
你应当接受为确定你的某些特征或者生理状态而进行的人身检查,提取指纹信息,采集血迹、尿液等生物样本。
如果你拒绝,侦查人员认为必要的时候,可以强制检查。如果你是女性,检查你的身体应当由女工作人员或者医师进行。
你应当接受侦查人员为收集犯罪证据而进行的搜查。
本人已阅读并完全理解上述权利义务告知书,并由本人签署后附卷留存。
签名:
年 月 日
【说明:】
本样式供公安机关向犯罪嫌疑人告知诉讼权利义务时使用。
【审查起诉阶段用】
××××人民检察院
犯罪嫌疑人诉讼权利义务告知书
根据《中华人民共和国刑事诉讼法》的规定,你在审查起诉阶段依法享有的诉讼权利和承担的诉讼义务如下:
1.认罪认罚获得从宽处理的权利
在接受讯问时,你如实供述自己的罪行,愿意接受处罚,可以获得从宽处理,并可以选择适用速裁或者简易程序。
2.辩护及获得法律援助、法律帮助的权利
你有权为自己辩护,也可以委托辩护人为你辩护。
如果你在押或者被监视居住,也可以由你的监护人、近亲属代为委托辩护人;在此期间你要求委托辩护人的,检察机关应当及时向你的监护人、近亲属或者指定的人员转达你的要求。
如果你因经济困难或者其他原因没有委托辩护人的,你及你的近亲属可以向法律援助机构申请指派律师提供辩护。
如果你没有委托辩护人,法律援助机构没有指派律师为你提供辩护,由值班律师为你提供法律帮助,你有权约见值班律师。
3.使用本民族语言文字进行诉讼及获得翻译的权利
你有权使用本民族语言文字进行诉讼。
如果你是聋、哑人或者不通晓当地通用语言文字,检察机关应当为你聘请通晓聋、哑手势或者当地通用语言文字且与本案无利害关系的人员为你提供翻译。
4.申请回避的权利
你及你的法定代理人或者辩护人认为检察人员是本案的当事人或者是当事人的近亲属的,检察人员或者其近亲属和本案有利害关系的,或担任过本案的证人、鉴定人、辩护人、诉讼代理人的,或与本案当事人有其他关系,可能影响公正处理案件的,有权要求他们回避。
你及你的法定代理人或者辩护人对检察机关驳回申请回避的决定,有权申请复议一次。
5.核对笔录、讯问知情、亲笔书写供词和不回答无关问题的权利
讯问笔录应当交给你核对。如果你没有阅读能力,检察人员应当向你宣读。如果记载有遗漏或者差错,你有权要求补充或改正。没有错误,你应当逐页签名、盖章或者捺指印。
如果检察机关对讯问进行同步录音录像,检察人员应当向你告知。
如果你请求自行书写供述的,检察人员应当准许。必要的时候,经检察人员要求,你应当亲笔书写供述。
对与本案无关的问题,你可以不回答。
6.知悉用作证据的鉴定意见及申请补充鉴定或者重新鉴定的权利
检察机关应当向你告知用作证据的鉴定意见。
对于用作证据的鉴定意见,你有权申请补充鉴定或者重新鉴定,但除原鉴定违反法定程序外,你应当承担补充鉴定或者重新鉴定的费用。
7.同意适用刑事速裁/简易程序的权利
你如实供述自己的罪行,对检察机关提出的量刑建议无异议的,可以选择适用速裁或者简易程序。检察机关在征得你的同意后,建议人民法院适用速裁或者简易程序进行审理。
8.申请变更及解除强制措施的权利
你及你的法定代理人、近亲属或者辩护人,有权申请变更强制措施;对于检察机关采取强制措施法定期限届满的,有权要求解除强制措施。你的认罪认罚情况,会作为社会危险性因素予以考虑。
如果你被羁押,有权申请检察机关对羁押必要性进行审查。
9.接受检查、搜查的义务
你应当接受为确定你的某些特征或者生理状态而进行的人身检查,提取指纹信息,采集血迹、尿液等生物样本。
如果你拒绝,检察人员认为必要的时候,可以强制检查。如果你是女性,检查你的身体应当由女工作人员或者医师进行。
你应当接受检察人员为收集犯罪证据而进行的搜查。
本人已阅读并完全理解上述权利义务告知书,并由本人签署后附卷留存。
签名:
年 月 日
原创文章,作者:EFADCQ,如若转载,请注明出处:https://www.beidanyezhu.com/a/13070.html
微信扫一扫