
我的专栏:《知彼知己的职场沟通技巧》28节课,如下:
1 范围
月度采购计划包含公司内部员工因劳动争议而产生的人事纠纷的受理、调解、处理等方面的管理
2 控制目标
2.1 确保员工和公司的合法利益得到维护
2.2 确保增强公司与员工交流沟通,提升员工对公司的满意度,增强凝聚力

3 主要控制点
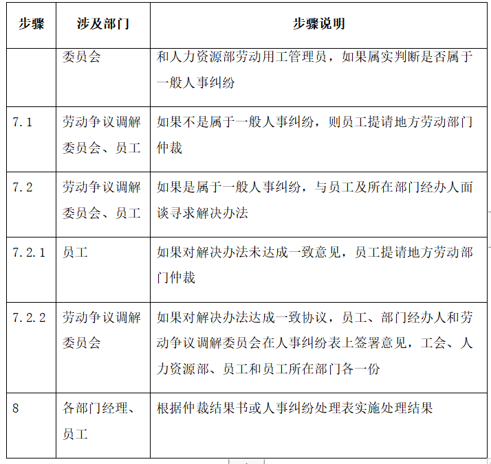
3.1 劳动争议调解委员会成员去员工所在部门取证了解情况,并由部门经理签署部门处理意见
3.2 劳动争议调解委员会成员与员工面谈,寻求解决办法
4 特定政策
4.1 劳动争议调解委员会组成:工会代表、职工代表(必须由职代会选举产生)、用人单位代表
4.2 人力资源部应委派专人积极配合劳动争议仲裁委员会的调解、仲裁工作
4.3 如员工对处理结果不满意,可向地方劳动仲裁部门申请仲裁
4.4 员工提请地方劳动部门仲裁应在纠纷产生后60日内提出
4.5 工会应自收到员工申请后4日内,根据是否属于一般人事纠纷,作出受理或不受理的决定。如属于一般人事纠纷,则在30日内提出解决方案
4.6 劳动争议调解委员会根据调解书、仲裁书,实施处理结果
4.7 部门经办人一般由部门经理指派
人事纠纷处理流程说明



(邓玉金,资深HRD,实战培训师,人力资源畅销书作者,公众号:邓玉金人力资源实战,转载请注明出处)
原创文章,作者:PNFJXV,如若转载,请注明出处:https://www.beidanyezhu.com/a/13662.html
微信扫一扫