上个星期我们公司进行了年度工作总结,老板说2021年的销售数据还是不错的。我们财务经理也上台汇报了财务的数据分析报告。
对很多会计来说,财务分析一直是一个难点:从分析的指标、方法,到深层次信息的挖掘,找到指标变化的原因和趋势,都是需要一定的经验才能掌握的。

对很多新手会计来说,对财务分析报告的学习还在初级阶段。想要做出一份完美的财务分析报告,那完整、详细、全面的分析是必要的;除了文字之外还有各种Excel表格、柱状图、可视化数据看板,这些都能增加我们财务分析报告的完整性。所以在写财务分析报告的时候一定要注意。(文末可抱走)
今天财务主管跟大家分享一份年度财务分析报告的模板,大家可以拿走直接套用,一起来看看吧~
财务年度分析报告模板
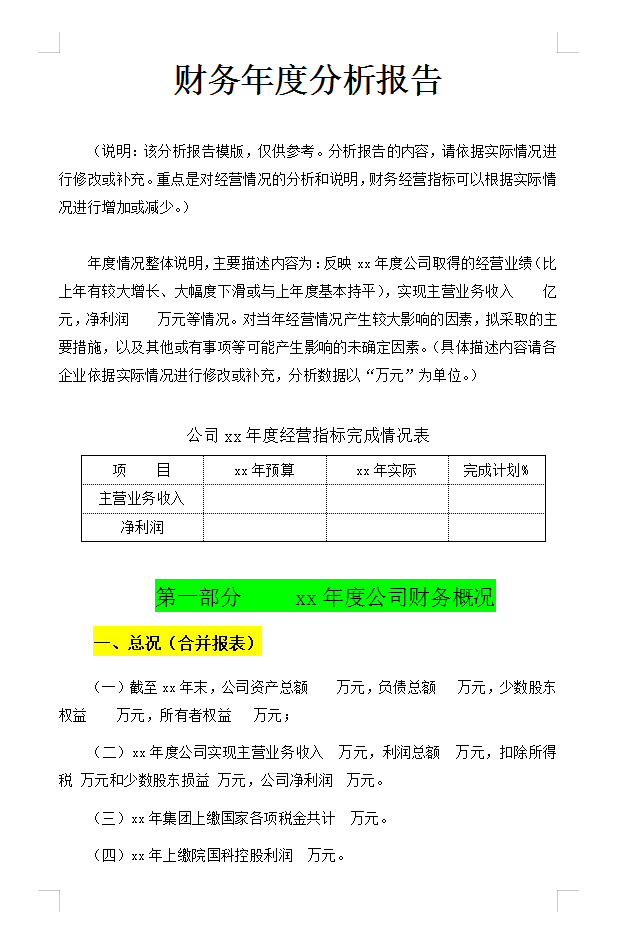
一 、公司年度财务概况
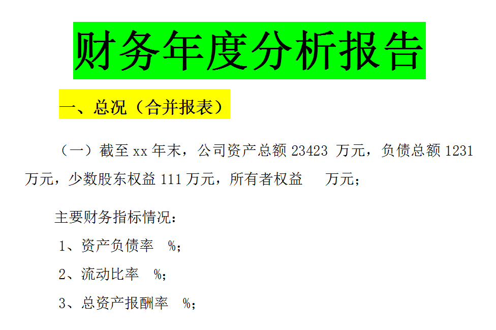
总况(合并报表)
资产总额、负债总额、所有者权益、主营业务收入、主要财务指标情况

二、报告期内主要经营情况及财务状况分析
一、公司经营情况
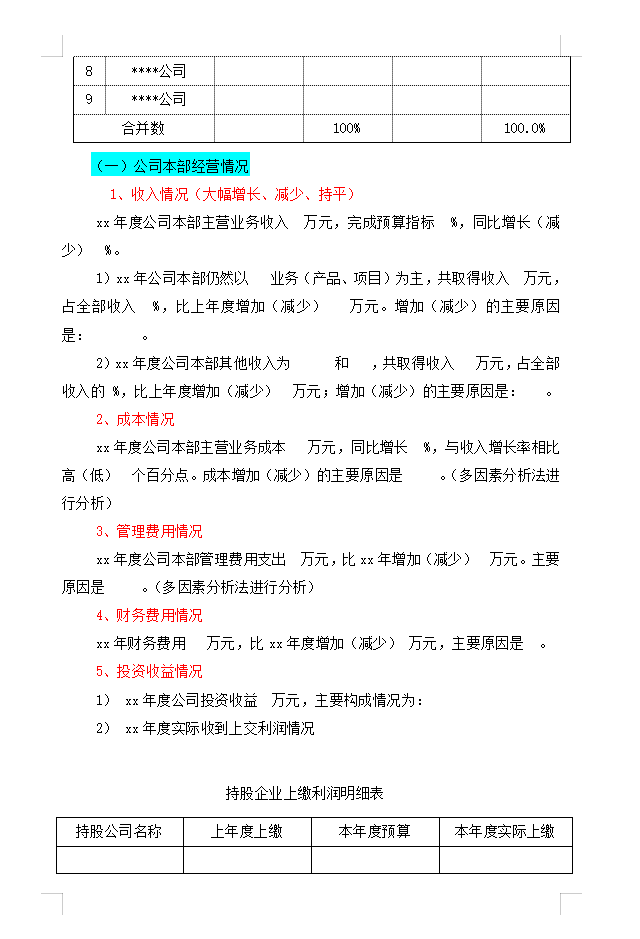
(一)公司本部经营情况

1、收入情况
2、成本情况
3、管理费用情况
4、财务费用情况
5、投资收益情况

6、纳税情况
7、现金流量情况
(二)控股公司经营情况

(三)公司财务状况
1、资产总额比年初增加(减少)万元
2、负债总额比年初净增加(减少)元

3、所有者权益比年初增加(减少)万元
4、现金流量比年初增加(减少)万元
三、公司重要财务事项说明
(一)或有负债情况
1、对外担保情况
2、诉讼情况
3、其他情况(如贷款情况等)
(二)本年新增(减少)投资、股权转让、子公司清理情况

1、新增对xxx公司的投资
2、股权转让工作
3、完成公司清算工作
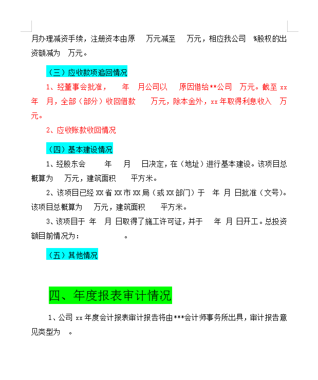
4、对xxx公司减资,股东相应股权减值
(三)应收款项追回情况
(四)基本建设情况
(五)其他情况
四、年度报表审计情况

……
篇幅有限,这份财务年度分析报告模板就先跟大家分享到这里,希望能帮到大家。
(本文由今日头条@技能界扛把子原创发布)

原创文章,作者:CDFDQN,如若转载,请注明出处:https://www.beidanyezhu.com/a/14274.html
微信扫一扫