都转发了!2022年最新企业财务费用报销制度,含发票处理细则实例
希望这套企业财务费用报销制度及实施细则对各位财务小伙伴能少去很多工作烦恼,一起来看看吧!
企业财务费用报销制度及实施细则

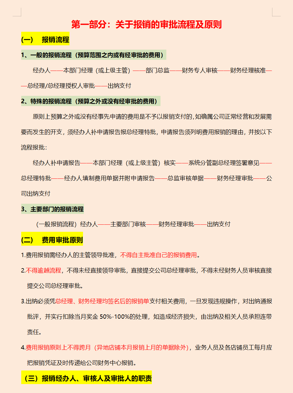
第一部分:关于报销的审批流程及原则


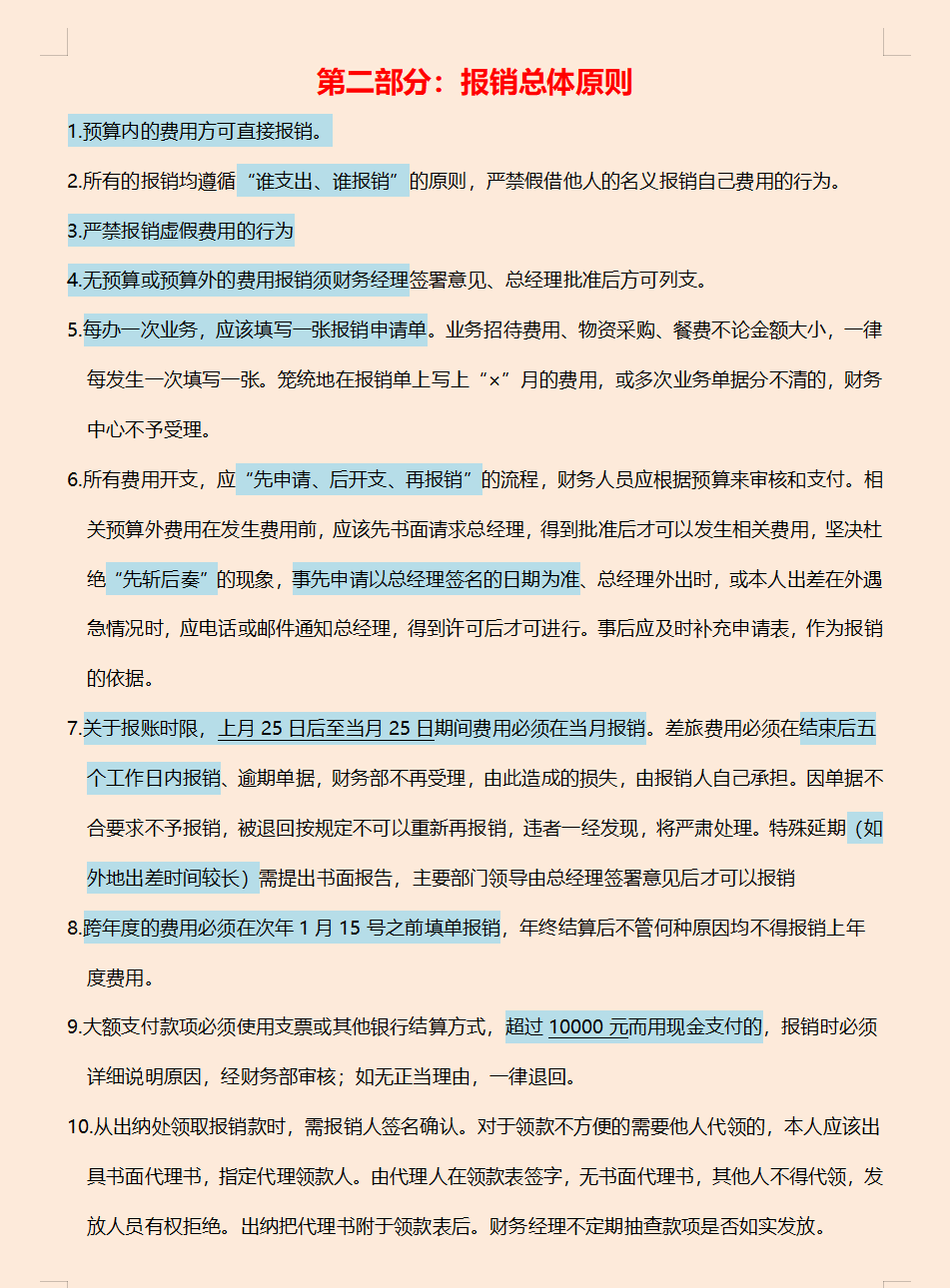
第二部分:报销总体原则

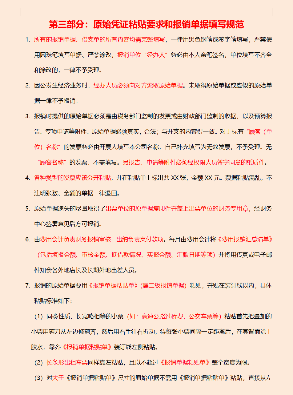
第三部分:原始凭证粘贴要求和报销单据填写规范







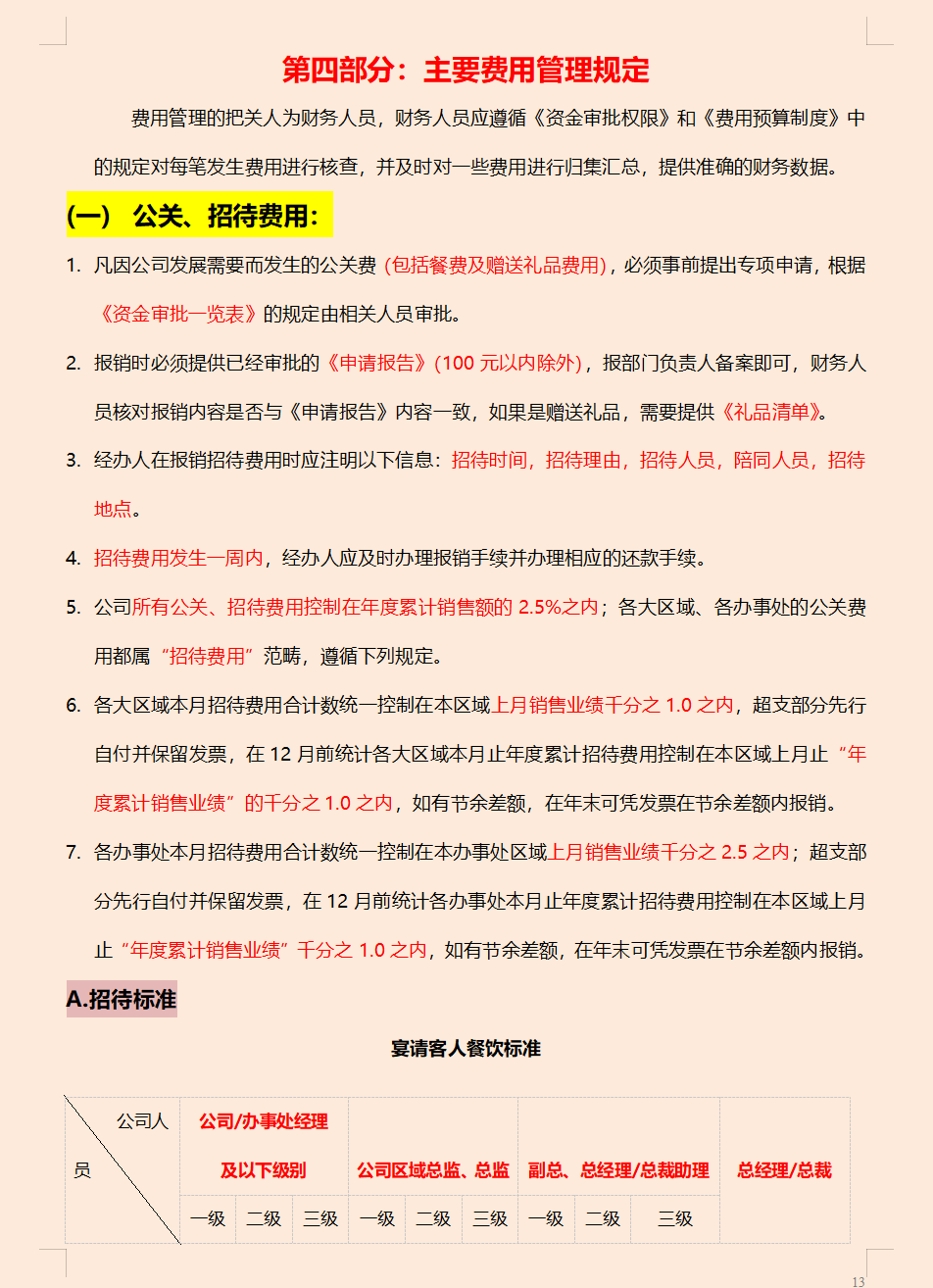
第四部分:主要费用管理规定

……
篇幅有限,企业财务费用报销制度及实施细则就先到这了,

原创文章,作者:JKVPGD,如若转载,请注明出处:https://www.beidanyezhu.com/a/14799.html
微信扫一扫