鉴于最近网上流传的一些消息,和一些大家都知道的事情,热心的图图老师已经给大家收集整理了关于台湾公务员的薪资福利问题,大家可以先了解了解。再次强调一下,图图老师只是给大家科普,可没有其他的意思,小伙伴们不要误解哦。

声明:以下数据搜集自互联网,因两岸交流不多,故数据可能有所错漏,仅供参考,请以实际为准
一、台湾公务员定义
想要知道台湾省公务员的薪资待遇,就得了解一下台湾省公务员的具体定义和概率。台湾省公务员和我们常说的公务员有一些不一样。台湾地区公务员广义的定义来自于《赔偿法》,指的是:
本法所称公务员者,谓依法令从事于公务之人员。”所谓“依法令从事于公务之人员。
指不论其是因考试或选举而来,或为任用、派用、聘用或雇用,抑或有无俸给、文职或武职,政务官或事务官,都属于此范畴。政务官是制定政策或参与决策的公务员。事务人员是执行已制定政策的公务员。
台湾省的考试的考试周期是一年一次。在当年的8月会发布考试通告,于次年的1月举行考试。考试类别方面,台湾公务员考试分为高等、普通和初等考试。还有特等考试,为专业性比较强的公务员考试。
高考分为一级二级与三级,分别对应博士、硕士、学士三个学位,高考三级需要有学士以上的学位才能应考。
普通考试主要面向具有高中学历考生;
初等考试基本面向中学学历或无学历者;
初考及格与特考五等委任一职等做起,普考及格与特考四等以委任三职(办事员)等做起,高考三级特考三等从荐任六职等做起(科员),高考二级与特考二等从荐任七职(专员)等做起,高考一级与特考一等从荐任九职(科长)等做起。
二、台湾省的经济状况
我们都知道,要说公务员的薪资和待遇,很大程度上取决于当地的经济发展水平。其实我们下意识的都会以为台湾省整体比较贫穷,因此公务员待遇也就比较差,这是错误的。所以我们要先了解一下台湾省的经济状况。
由于祖国母亲长期对台湾省的照顾和扶持,台湾省的整体状况其实还挺好的,甚至像是台北这些省市的GDP比北上广深还要高。
根据台湾相关部门统计数据和国务院发表的数据,台湾GDP总量排在全国第七位,2020年台湾人均GDP约为2.84万美元、19.58万元人民币,台湾人均GDP约为全国人均的2.8倍。2020年全国人均GDP最高的省(市)是北京,为16.76万元,比台湾低了2.82万元。
三、台湾省公务员薪资待遇
因此,根据图图老师在网上查到的信息和数据,台湾省刚入职公务员的工资情况如下:
一职(中学学历、无学历者):每个月工资大概是新台币2.9万元,折合人民币6600元左右。
三职为办事员(高中毕业):每个月工资大概是新台币3.7万元,折合人民币8491元左右。
六职为专员(大学本科及以上):每个月工资大概是新台币4.5万元,折合人民币10327元左右。
按照我们这边的考试情况,也就是说基本上像是我们参加省考出来的大学毕业生,基本上都能拿到过万的月薪。并且初高中学历,甚至无学历的也能报考公务员。
四、台湾省公务员福利补贴
工资的部分介绍完了,接下来大家可以跟我一起了解一下台湾省公务员的福利保障制度,这才是最令人眼馋的地方。
图图老师给大家找到了几个比较全面的表格,数据来源已经是四年前了,大家可以参考一下。
1、 台湾公务员生活津贴表
(图片来源网络)
2、子女教育补贴表
(图片来源网络)
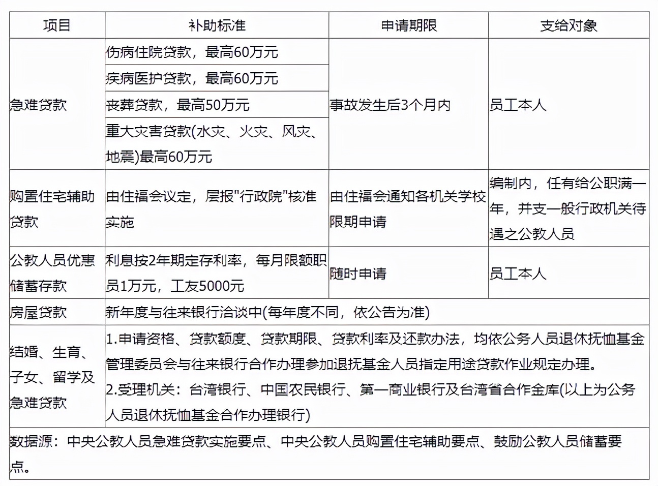
3、其他福利
(图片来源网络)
4、公务人员休假表
(图片来源网络)
五、台湾省公务员人数
根据图图老师多方查证,最后找到一个比较靠谱的数据,当前台湾省公务员人数大概是在35万人左右。
总的来说,在职公务员数量也是比较多的,但不排除在发生一些不可言说的变化之后,指不定后期会有大量公务员缺口,我估计之后台湾省公务员考试内容大概也是考行测和申论吧~
好了,现在台湾公务员待遇、发展、空缺人数我们都已经知道了,你们可要好好把握住机会了哦~
原创文章,作者:XHIJEN,如若转载,请注明出处:https://www.beidanyezhu.com/a/15391.html
微信扫一扫