
诚邀各领域专家学者、从业者及机构投稿或荐稿
与30余万行业精英分享与共同发展
投/荐稿邮箱:tougao@sinotf.com
作者:宛俊、冉璐、赵云知 汉坤律师事务所
来源:资本研究中心
整理:图解金融、外贸单证中心
伴随中国逐渐成为资金净输出国, 中国经济已经迎来跨境投资新纪元,预计2016年中国的海外投资将比2015年增长一倍多。在目前的监管体系下,资金出海成为跨境投资顺利开展的第一步,为了让大家从外汇监管角度理解目前人民币资金如何可以合法地出境,业内知名的汉坤律师事务所进行了系统研究,并准备了七期专题详细分析了目前可能的境内机构和个人向境外付汇的方式。今天,图融取得了独家授权,将该七期专题整理成本篇的重磅合集,读懂跨境付汇、境外投资、内保外贷等问题,看这一篇就够了!

一、概述
由于中国在资本项目上的外汇管制尚未完全放开,境内企业将人民币兑换成外币并向境外支付时,仍会受到外汇管理部门直接或间接的监管。根据《中华人民共和国外汇管理条例》和其他有关外汇管理的规定,境内企业在不同的交易结构下向境外付款时,受到的监管程度也有所不同。
境内企业通常可以根据以下交易向境外付款:
1.通过经常项目下的服务费、货款或股息的支付;
2.通过资本项目下的偿还外债本金、外商投资企业减资或清算、企业境外放款、企业境外投资;
3.内保外贷。本系列文章就上述三种方式所涉及的程序和文件,作概括的说明。
以下表格是对本系列文章涉及的各种境外付汇方式的概述,如欲了解详细信息,请参阅本系列文章的后续章节。

资金出境主要方式或通道类型比较

二、经常项目项下的付汇
通过经常项目下的服务费支付或企业股利支付,境内企业可以将人民币兑换成美元或其他外币汇出境外。为实现上述目的,境内企业需要符合以下条件:
已开立经常项目外汇账户;
外汇支出具有真实、合法的交易基础;
提交符合法律规定的文件;和
已完成于主管税务部门的备案。
以下将就上述条件和规定作详细的说明。
1、开立经常项目外汇账户
根据外汇管理相关规定[1],境内企业应首先到外汇局进行机构基本信息登记,然后在外汇指定银行开立经常项目外汇账户。目前,外汇局不再对境内机构经常项目外汇账户的开立、变更、关闭进行事先核准,境内企业可直接到外汇指定银行开立经常项目外汇账户。
基本信息登记需向外汇局提交:(a)营业执照;和(b)组织机构代码证。开立经常项目外汇账户需向外汇指定银行提交:(a)开户申请书;(b)营业执照;和(c)组织机构代码证。
2、交易真实性审核
根据外汇管理相关规定[2],经常项目外汇支出应当具有真实、合法的交易基础。就经常项目外汇支出,境内企业应凭有效单证以自有外汇支付或者向外汇指定银行购汇支付。外汇局或外汇指定银行将对交易单证的真实性及其与外汇收支的一致性进行合理审查。
根据《服务贸易外汇管理指引》[3](“《指引》”),《指引》中列明的服务贸易外汇收支项目,除了另有明确规定的项目外,其他项目的外汇收支按照《指引》及配套实施细则执行。根据《指引》,经营外汇业务的金融机构(“金融机构”)办理服务贸易外汇收支业务时应按照外汇局的规定对交易真实性进行合理审查;外汇局有权对相关业务进行监督检查。
境内机构或个人无论是购汇支付还是从外汇账户支付,金融机构都应当审核《指引》中所要求的相关证明材料。
3、应提交的文件和审核主体
(1) 服务贸易的概括规定
首先,就单笔等值5万美元以上的服务贸易外汇收支,《指引》列举了针对不同的业务类型金融机构应审查并留存的交易单证,该等业务类型包括国际运输业务、对外劳务合作或对外承包工程、专有权利使用费和特许费、利润、股息和红利的对外支付等。针对未列明的业务类型,需要审查的交易单证包括合同(协议)或发票(支付通知)或相关其他交易单证。金融机构应审查交易单证的真实性及其与外汇收支的一致性。
因此,对于《指引》明确规定的服务贸易项下的外汇收支,由金融机构审核即可,不需要外汇局的批准。但是在实际操作中,服务贸易项下的对外支付数额如果太高,金融机构内部对交易的合理性和真实性审查会很严格,比如会提交给上一级银行机构进行审查等。
其次,办理单笔等值5万美元以下(含5万美元)服务贸易外汇收支业务的,金融机构原则上可不审核交易单证,但对于资金性质不明确的外汇收支业务,金融机构应要求境内机构和境内个人提交交易单证进行合理审查。
最后,关于现行法规规定不明确的非贸易售付汇项目,对于法规未明确规定审核凭证的服务贸易项下的售付汇,等值10万美元以下(含10万美元)的由外汇指定银行审核,等值10万美元以上的由地方外汇局审核[4]。
(2) 利润、股息和红利项下对外支付
《指引》规定,针对利润、股息和红利项下对外支付,金融机构需审查并留存的交易单证包括:(a)会计师事务所出具的相关年度财务审计报告;(b)董事会关于利润分配的决议;(c)最近一期的验资报告。
其中,外商投资合伙企业外国合伙人所得利润项下对外支付需要提交的交易单证包括外国合伙人出资确认登记证明和利润分配决议,其中,外国合伙人出资确认登记证明可由金融机构从外汇局相关系统打印。
利润、股息和红利项下收汇时需要提交的交易单证为利润处置决议和境外机构相关年度的财务报表。
4、相关纳税义务
对非居民企业有来源于中国境内所得的,应缴纳10%的预提所得税,除非中国与该外国政府或地区有税收协定。
按照中国现行的涉及股息税收的规定[5],对日本、美国、澳门等地的非居民企业分配股息时适用10%的税率,对香港、新加坡和韩国等地的非居民企业分配股息时(且直接拥有支付股息公司至少25%股份情况下)适用5%的税率。中国居民公司向税收协定缔约对方税收居民支付股息,且该对方税收居民(或股息收取人)是该股息的受益所有人,则该对方税收居民取得的该项股息可享受税收协定待遇,即按税收协定规定的税率计算其在中国应缴纳的所得税。
根据上述规定,对于享受优惠税率的情形仅适用于股息分配,不适用于利息分配或其他所得的分配;且根据《国家税务总局关于执行税收协定股息条款有关问题的通知》的规定,“以获取优惠的税收地位为主要目的交易或安排不应构成适用税收协定股息条款优惠规定的理由,纳税人因该交易或安排而不当享受税收协定待遇的,主管税务机关有权进行调整。”
根据《关于服务贸易等项目对外支付税务备案有关问题的公告》(“《公告》”)[6],境内机构和个人向境外单笔支付等值5万美元以上(不含等值5万美元)下列外汇资金,除列明的例外情况以外,均应当向所在地主管国税机关进行税务备案,主管税务机关仅为地税机关的,应向所在地同级国税机关备案:(a)境外机构或个人从境内获得的包括运输、旅游、通信、建筑安装及劳务承包、保险服务、金融服务、计算机和信息服务、专有权利使用和特许、体育文化和娱乐服务、其他商业服务、政府服务等服务贸易收入;(b)境外个人在境内的工作报酬,境外机构或个人从境内获得的股息、红利、利润、直接债务利息、担保费以及非资本转移的捐赠、赔偿、税收、偶然性所得等收益和经常转移收入;(c)境外机构或个人从境内获得的融资租赁租金、不动产的转让收入、股权转让所得以及外国投资者其他合法所得。
根据《公告》,境内机构和个人在办理对外支付税务备案时,应向主管国税机关提交加盖公章的合同(协议)或相关交易凭证复印件(外文文本应同时附送中文译本),并填报《服务贸易等项目对外支付税务备案表》(可在主管国税机关办税服务厅窗口领取或从主管国税机关官方网站下载)。同一笔合同需要多次对外支付的,须在每次付汇前办理税务备案手续,但只需在首次付汇备案时提交合同(协议)或相关交易凭证复印件。
境内机构和个人完成税务备案手续后,持主管国税机关盖章的《备案表》,按照外汇管理的规定,到外汇指定银行办理付汇审核手续。

三、资本项目项下的付汇
通过资本项目下的偿还外债、外商投资企业清算、企业境外放款或境内企业也可以向境外支付外币或企业境外投资。
以下就上述各种具体方式,作详细的说明。
1、外债偿还
(1) 外债监管最新规定
按照中国现行有关跨境融资的规定[1],外债的事前审批制度已经取消,企业的跨境融资已改为事前签约备案,金融机构的跨境融资改为事后备案,由企业和金融机构在与其资本或净资产挂钩的跨境融资上限内,自主开展本外币跨境融资。其中,企业应自签约后但不晚于提款前3个工作日,向外管局资本项目信息系统办理外债的签约备案,其结算银行应向人民银行人民币跨境收付信息管理系统报送相关信息。
企业办理跨境融资签约备案后以及金融机构自行办理跨境融资信息报送后,可以根据提款、还款安排为借款主体办理相关的资金结算,并将相关结算信息按规定报送至中国人民银行、国家外汇管理局的相关系统,完成跨境融资信息的更新。
(2) 针对外商投资企业的过渡规定
特别地,外商投资企业、外资金融机构可在原跨境融资管理模式和上述新规所列模式下任选一种模式适用,并向中国人民银行、国家外汇管理局备案。一经选定,原则上不再更改。如确有合理理由需要更改的,须向中国人民银行、国家外汇管理局提出申请。
在新规施行前的原跨境融资管理模式下,根据《外债登记管理办法》及《外债登记管理操作指引》,企业偿还外债本息时,应向银行提交所列证明材料,经银行核准后,银行可直接为企业办理还款手续而无需取得外汇局的批准。该等证明材料包括:(a) 申请书;(b) 《境内机构外债签约情况表》;(c) 企业提供的还本付息通知书;(d) 银行认为必要的其他材料。
2、外商投资企业减资后外方投入资本的汇出
根据外汇管理相关规定[2],外商投资企业减资、清算、先行回收投资所得支付给外国投资者的购汇及对外支付已取消核准制,银行可以根据外汇局相关业务系统中的登记信息为外商投资企业办理购汇及对外支付手续。具体办理时,银行通过审核(a) 协议办理凭证;和(b)外汇局相关业务系统银行端中打印的外商投资企业减资或清算流出控制信息表,为申请主体办理资金汇出。业务完成后银行应及时完成国际收支申报。
外商投资企业减少注册资本,除需遵守《公司法》、《公司登记管理条例》、《公司注册资本登记管理规定》中关于公司减资的一般性规定之外,还需遵守针对外商投资企业减资的特别规定。《外资企业法实施细则》、《中外合资经营企业法实施条例》和《中外合作经营企业法实施细则》均原则规定了外商投资企业在经营期内不得减少其注册资本,但因投资总额和生产经营规模等发生变化,确需减少的,需要经审批机关批准。
不过,如果外商投资企业存在以下情形,则不能减少注册资本和投资总额[3]:
现行法律、法规对注册资本有下限规定,其调整后的注册资本低于法定资金数额的;
企业有经济纠纷,且进入司法或仲裁程序的;
企业在合同或章程中对生产、经营规模有最低规模规定,其调整后的投资总额小于该最低规模的;
中外合作经营企业合同中规定外方可先行回收投资,且已回收完毕的。
减资的程序比较复杂且花费较多的时间。一般情况下,原审批机关在30日内对减资做出初步答复后,外商投资企业应在10日内通知债权人并在省级报纸上公告3次,债权人自接到通知之日起30日内或者未接到通知书的债权人自第一次公告之日起90日内,有权要求企业清偿债务或者提供相应的担保;三次公告后,原审批机关继续审批减资材料,并在30日内做出同意与否的决定;如果原审批机关同意减资,外商投资企业应在30日内向工商部门办理变更登记,同时向外管局办理外汇核准或变更登记,工商部门一般在5个工作日内做出决定,外管局一般在20个工作日内做出决定。
据我们所知,目前审批机关对外商投资企业的减资控制是比较严的,是否批准审批机关有较大的裁量权,实践中外商投资企业真正办理成功减资的并不多。
3、外商投资企业清算后外方人民币所得汇出
根据《外汇管理条例》的规定[4],外商投资企业在依法进行清算、纳税后,属于外方投资者所有的人民币,可以向经营结汇、售汇业务的金融机构购汇汇出。
根据外汇管理相关规定[5],因减资、清算、先行回收投资、利润分配等需向境外汇出资金的,外商投资企业在办理相应登记后,可在银行办理购汇及对外支付。具体操作流程与减资的所得汇出相同。
4、境外放款
《关于境内企业境外放款外汇管理有关问题的通知》(汇发[2009]24号,“24号文”)[6]及相关后续修正指引[7],对境外放款的主体资格、资金来源、限额、期限、申请、审批和监管、专用账户申请以及资金进出等问题作了明确。下文将作进一步说明。
(1)境外放款的主体资格
根据24号文,任何境内企业(金融机构除外,“放款人”)均可向其在境外合法设立的全资附属企业或参股企业(“借款人”)提供借款。
放款人和借款人均应符合以下条件:
放款人和借款人均依法注册成立;
放款人与借款人有持续良好经营的记录,有健全的财务制度和内控制度,在最近三年内均未发现外汇违规情节;
放款人历年的境外直接投资项目均经国内境外投资主管部门核准并在外汇局办理外汇登记手续,且参加最近一次境外投资联合年检评级为二级以上(成立不足一年的除外);
经批准已从事境外放款的,已进行的上一笔境外放款运作正常,未出现违约情况。
(2)资金来源、限额和期限
根据24号文,放款人可使用其自有外汇资金、人民币购汇资金以及经外汇局核准的外币资金池资金向借款人进行境外放款。
《国家外汇管理局关于进一步改进和调整资本项目外汇管理政策的通知》(汇发[2014]2号)进一步放宽了境内企业境外放款的管理。包括:
放宽境内企业境外放款主体限制。允许境内企业向境外与其具有股权关联关系的企业放款。境内企业凭境外放款协议、最近一期财务审计报告到所在地外汇局办理境外放款额度登记,境内企业累计境外放款额度不得超过其所有者权益的30%。如确有需要,超过上述比例的,由境内企业所在地外汇分局(外汇管理部)按个案集体审议方式处理。
取消境外放款额度2年有效使用期限制。境内企业可根据实际业务需求向所在地外汇局申请境外放款额度期限。
(3)境外放款申请
根据通知,放款人应持以下材料向所在地外汇局申请办理境外放款业务:
书面申请,包括但不限于:放款人的基本信息、境外企业的基本情况、境外放款金额、资金来源以及境外放款承诺函(基本内容应包括:境外放款用途符合我国及借款人所在国家或地区的法律法规;按照合同约定及时收回放款本息;如遇到严重影响我国国际收支平衡的情况时,应按照国家外汇管理局的要求及时调回境外放款资金等);
放款人与借款人签订的放款协议,或者放款人、借款人与境内受托外汇指定银行或财务公司签订的委托放款协议,协议需明确金额、利率、期限、担保方式、还本付息方式等内容;
放款人最近一期财务审计报告(如放款人是外商投资企业的,应连续两年通过外商投资企业联合年检,并提供外商投资企业外汇登记证以及其上年度的外汇收支情况表)、年审合格的工商营业执照、已进行的境外放款的使用及偿还等情况说明;拟以自有外汇资金放款的,须提供截至申请日上月末放款人外汇账户对账单;拟购汇进行境外放款的,须说明拟购汇金额;
借款人境外投资外汇登记证[8];
外汇局要求补充的其他材料。
(4)审批和监管
放款人所在地外汇局负责对境外放款涉及的额度核准、登记、专用账户及资金汇兑、划转等事项实施监督管理。国家外汇管理局可以根据我国国际收支形势和境外放款情况,对境内企业境外放款资格条件、来源、数量以及期限等进行适时调整。
放款人所在地外汇局收到完整申请材料审核无误后,应在20个工作日内,作出批复或不予批复决定;作出批复的,同时核定其境外放款额度。
外汇局在每年境外投资企业联合年检中对放款人的放款资格及放款额度进行确认。对于不参加联合年检或未通过确认的,外汇局应责成其收回境外放款本息,放款人境外放款资格不得展期。
(5)开立专用账户
放款人获得外汇局核定境外放款额度后,可凭境外放款核准文件在外汇指定银行直接申请开立境外放款专用账户。放款人如有多笔境外放款,可统一开立一个境外放款专用账户并通过该账户进行相应资金划转。
所有境外放款的资金必须经境外放款专用账户汇出境外,还本付息资金必须汇回其境外放款专用账户。
境外放款专用账户的收入范围是:从放款人资本金外汇账户、经常项目外汇账户划入的外汇资金;从放款人经外汇局核准的外币资金池账户划入的外汇资金;购汇用于境外放款的外汇资金;从境外借款人收回的贷款本息;境外借款担保人支付的担保履约金。支出范围是:按照境外放款合同约定向借款人发放境外放款;将收回的境外放款本息划回对应的原划入资金的资本金外汇账户、经常项目外汇账户或外币资金池账户;将原购汇部分结汇。
(6)境外放款资金进出
放款人以自有外汇资金进行境外放款的,可凭境外放款核准文件直接在外汇指定银行办理境内划转手续;放款人以人民币购汇资金进行境外放款的,可凭境外放款核准文件直接在外汇指定银行办理购汇及资金境内划转手续。
放款资金由境外放款专用账户汇出境外或还本付息、担保履约等资金由境外汇入境外放款专用账户,放款人应提交书面申请、境外放款核准文件、境外放款专用账户对账单等材料向所在地外汇局申请核准,所在地外汇局审核无误后,为放款人出具资本项目外汇业务核准件,外汇指定银行凭以办理相关资金汇出入手续。
境外放款期满或境外借款人要求分期还款、提前还款的,还本付息资金应经所在地外汇局核准汇入境外放款专用账户后,首先按原划出资本金外汇账户的金额将还款资金划回原划出资金的资本金外汇账户,直至补足从资本金外汇账户划出的金额,剩余部分可划入经常项目外汇账户。对于原购汇的部分,可凭原境外放款的核准文件及购汇凭证直接到外汇指定银行办理结汇手续。
境外放款的还款资金在汇、划入放款人的资本金外汇账户时,不占用资本金外汇账户最高限额;汇、划入外汇指定银行在答复针对该笔还款资金的外汇指定银行询证函时,应在备注栏注明“还贷资金”,会计师事务所不得凭此类外汇指定银行询证函回函为外商投资企业办理验资业务。
(7)其它规定
放款人应按照国际收支统计申报有关规定,及时准确申报境外放款资金的汇出及偿还等信息。
放款人如需将境外放款转为股权投资的,应按照境外投资有关规定办理境外投资核准及外汇登记变更手续。
尽管关于境外放款的规定是比较清晰的,但实践中,境外放款获得外汇局的批准还是比较困难。
如果您需要详细了解上述外债安排、外商投资企业减资及清算或境外放款的相关规定,我们将根据您的要求提供进一步分析。
5、境外投资
这部分内容我们后续将详细介绍。


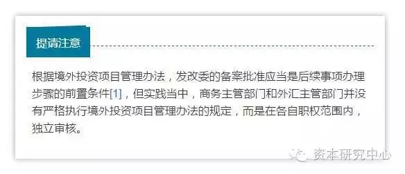
四、境内机构境外投资的政府备案审核
境内机构境外投资,即Oversea Direct Investment,ODI。现有中国法律法规体系下,境内机构境外投资一般将主要涉及三个部门的备案批准,即国家发展改革部门(包括国家发展和改革委员会及省级地方发展和改革委员会,以下分别简称“国家发改委”和“省级发改委”),国家商务主管部门(包括商务部和省级地方商务主管机关,简称“商务部”和“省级商委”)以及国家外汇主管部门(包括国家外汇管理局和省级地方外汇主管部门,以下分别简称“国家外管局”和“省级外管局”)。
1、国家发展改革部门备案批准
(1)审批权限
根据国家发改委2014年5月8日颁布的《境外投资项目核准和备案管理办法》(简称“境外投资项目管理办法”)和《国家发展改革委关于修改和有关条款的决定》(国家发展和改革委员会令第20号),国家发改委对于境外投资项目实施核准和备案相结合的管理方式,除明确规定需核准外的其他境外投资项目均实施备案管理,核准和备案的项目根据其中方投资额的大小等由不同层级的发改委进行管理:

(2)程序和时间
以下对国家发展改革部门的主要备案程序进行介绍。


2、商务主管部门备案批准
商务部最新修订的《境外投资管理办法》(简称“境外投资办法”)自2014年10月6日起实施后,较之以往,商务主管部门对境内企业境外投资的管理转变为“备案为主、核准为辅”的模式,即除境内企业境外投资涉及敏感国家和地区[2]或敏感行业[3]的实行核准管理外,其他境内企业境外投资项目均实施备案管理,相关办理程序也较之前得到了较大的简化。
(1)审批权限

(2)程序和时间

3、外汇管理相关程序
根据国家外汇管理局2015年2月28日发布的《国家外汇管理局关于进一步简化和改进直接投资外汇管理政策的通知》(简称“《外汇通知》”),自2015年6月1日起,境内企业境外直接投资的外汇登记核准之行政审批取消,改为“银行办理、外管监督”的模式,据此,改革之后,将主要由银行代替国家外汇管理部门通过外汇局资本项目信息系统(简称“外汇系统”)办理和完成企业境外直接投资的相关外汇登记手续,而国家外汇管理部门的职能将逐步褪变为事后监管与控制。根据《外汇通知》,自2015年6月1日起,境内机构可自行选择注册地银行办理直接投资外汇登记及账户开立、资金汇兑等业务。《外汇通知》还明确指出取消了境外再投资(指境内投资主体设立或控制的境外企业在境外再投资设立或控制新的境外企业)的外汇备案手续。同时,也取消了过去的直接投资外汇年检制度,改为实行存量权益登记的管理方式,通过银行上报数据。
以下是对2015年6月1日起改革后的外汇办理程序的简单介绍:



五、个人境外投资和返程投资
1、个人境外投资
我国目前对于境内个人的境外直接投资(不涉及返程投资)并未明文禁止,但也没有出台实践可行的实施制度,即目前境内个人无法合法办理境外直接投资(不涉及返程投资)相关审批或备案。目前涉及境内个人境外直接投资的规定主要有如下:
《中华人民共和国外汇管理条例》(2008修订,国务院令第532号)第十七条规定:“境内机构、境内个人向境外直接投资或者从事境外有价证券、衍生产品发行、交易,应当按照国务院外汇管理部门的规定办理登记。国家规定需要事先经有关主管部门批准或者备案的,应当在外汇登记前办理批准或者备案手续。”《个人外汇管理办法》(中国人民银行令[2006]第3号)第十六条规定:“境内个人对外直接投资符合有关规定的,经外汇局核准可以购汇或以自有外汇汇出,并应当办理境外投资外汇登记。”此外,2014年5月下发的《国务院关于进一步促进资本市场健康发展的若干意见》中也提及要有序推进境内个人直接投资境外资本市场,近几年国家相关部委的发文中也对于境内个人境外直接投资持开放姿态,但这些相关文件均未提及个人境外直接投资需要哪些审批或办理手续,也未公布任何操作细则,使得个人的境外直接投资在现有法律框架下并不具有真实可操作性。
根据《个人外汇管理办法实施细则》(汇发[2007]第1号)的相关规定,国家对个人结汇和境内个人购汇实行年度总额管理,年度总额分别为每人每年等值5万美元,即每人每年可以在等值5万美元额度内自由换汇出境。国家外汇管理局可根据国际收支状况,对年度总额进行调整。部分城市,如天津、温州等地,在过去几年内都曾相继出台过境内个人境外直接投资的试点方案,但也都因为各种原因而被中途叫停或没有获得真正实施即被后续规定所废止,有些试点方案被称是因为并未事先获得国家外管局的批准而没能得以实施。
目前,境内个人境外投资除了我们接下来的一篇系列文章即将提到的涉及返程投资的37号文登记,也有个别特例,即如国境内个人拟投资于境外证券市场,可通过境内合格机构投资者(QDII)制度实施,但也会因为QDII本身的制度限制而受到较多的约束。关于QDII制度,将在本系列文章中作更为详细的阐述。

2、返程投资
境内个人境外投资返程投资已经为大家所熟悉,其实境内机构境外投资也有可能涉及返程投资的情况。以下我们先从大家熟悉的“37号文”登记讲起。>>>>
境内个人境外投融资及返程投资
根据国家外汇管理局2014年7月4日颁布实施的《国家外汇管理局关于境内居民通过特殊目的公司境外投融资及返程投资外汇管理有关问题的通知》(汇发[2014]37号)(简称“37号文”),境内居民个人可以通过在境外设立或控制[1]的特殊目的公司进行境外投资和融资,并通过特殊目的公司返程对境内开展直接投资活动[2]。这里的“境内居民”既包含境内个人,也包含境内机构;这里的“特殊目的公司”(简称“SPV”)是指境内居民以投融资为目的设立或控制的,包括以其境内的或境外的资产/权益设立或控制的境外主体。
按照37号文的规定,境内居民个人应当在以境内外合法资产或权益向特殊目的公司出资前,办理相关的外汇登记手续(简称“37号文登记”)。
37号文就境内居民境外投融资及返程投资的外汇登记做出详细规定后,后续颁布的《外汇通知》进一步简化了37号文所要求的部分外汇手续,即2015年6月1日起可以直接向银行申请办理37号文登记。>>>>
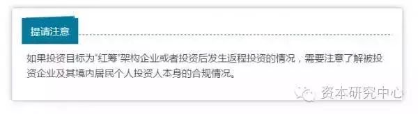
境内机构境外投资并返程投资
截至目前,法律法规对于境内企业的境外投资及返程投资并没有十分清晰的规定。2014年的《国家外汇管理局关于境内居民通过特殊目的公司境外投融资及返程投资外汇管理有关问题的通知》虽在境内居民定义中同时包含了境内机构和境内居民个人,但该文仅就境内居民个人境外投资和返程投资的外汇登记进行了阐述,而对于境内机构,则仅说明应按照外汇管理局颁布的境内机构境外直接投资外汇管理规定办理相关境外投资外汇登记手续,并无其他进一步的规定或许可。实践中,各主管部门也对于境内机构境外投资及返程投资的态度不同,有的态度较为开放[3],而大多数则态度较为保守甚至并不认可境内机构境外投资并返程投资的行为(即不认可),使得对于境外投资有需求又可能涉及返程投资的境内机构因为没有法律的清晰规定,也没有政府相关政策的支持下,在办理境外投资时限入了较为尴尬的局面。
根据我们的项目经验,如果境内机构境外投资涉及返程投资的情况,主要可能有以下两种:
(1)境内机构境外投资时已经有返程投资的情况
比较典型的是被投资企业在境外投资搭建了“红筹”架构的境外企业。这种情况下,一般主管机关核查的重点是“红筹架构”搭建中本身的合规性,如果有境内居民个人境外投资/持股的,主管机关会核查其是否已经完成了37号文登记(定义见本备忘录第四部分),资金的跨境流动是否合规;如果有境内机构境外投资/持股的,主管机关会核查其是否已经完成了境内企业境外投资备案/登记,且如果已经备案/登记了,如上文提及,实践中主管机关对境内机构境外投资后再投资“红筹”架构的态度不一。
(2)境内机构境外投资后发生返程投资的情况
这种情况下,在境内企业境外投资备案/登记时,需要向相关政府部门披露最终投资目标公司,如果确定是“红筹”架构,则会出现上段描述情况,有可能不能获得相关备案/登记;如果不是(至少投资时不是)“红筹”架构,则境内企业境外投资登记/备案本身应该能够通过且没有法律问题,只是日后如果发生返程投资时(例如境外公司回到中国境内设立外商独资企业或合资企业),主管机关(即外管局)在办理中国企业外汇登记证或者办理增资时,一般会核查中国企业的境外最终的投资人中,是否有境内居民个人或机构,如有,可能被要求提供相关的37号文等合法备案/登记证明;如没有,则会要求中国企业就其境外投资人中没有境内居民个人及机构做出书面承诺。


六、另类资产管理模式
1、QDII(Qualified Domestic Institutional Investor,合格境内机构投资者)
合格境内机构投资者制度是一项为境内机构投资境外资本市场股票、债券等有价证券所做的制度安排(不包含一级市场的股权投资),是在人民币资本项下不可自由兑换条件下设立的,需特别批准的,有控制的允许境内资本向境外证券市场适度开放的通道。
简单来说,QDII制度主要有如下几个特点:
(1)实施主体较局限:
中国证监会、中国银监会分别制定了相关的规定,对其监管内的金融机构开展QDII业务作出了相关的规定,业内称为“QDII牌照”,目前有QDII牌照的主要是中国证监会监管的基金管理公司、证券公司和中国银监会监管的信托公司。QDII产品本身,则类似一个资产管理计划。
(2)投资目标有限:
按照相关的规定,合格境内机构投资者通过在境内向机构和个人募集资金,成立QDII,主要投资于境外的证券二级市场,且每一类QDII都有比较详细的关于投资目标的约束性的规定。
(3)业务受主管机关监管:
每一个QDII产品,根据其具体情况,需要事先经过相应的行业主管机关的批准,或者事后向相应的行业主管机关备案。并且,主管机关对于QDII产品的管理、投资运作也会有详细的业务指导规定。
QDII的优势在于可在批准的额度范围内在境内托管/保管银行直接办理购汇手续,无须就各个投资项目分别单独申请商务委员会、发改委、外汇管理局等部门审批。其不足在于目前仅仅是有金融机构可以获得QDII牌照和申请额度。QDII制度在业内常被称为“通道业务”,也就是境内资金通往境外证券二级市场的通道,如果拟考虑以后投资境外证券二级市场,也可以考虑与持有QDII牌照的中介机构合作。
2、QDLP(Qualified Domestic Limited Partner,合格境内有限合伙人)
2012年4月,上海市金融服务办公室、上海市商务委员会、上海市工商行政管理局共同发布《关于本市开展合格境内有限合伙人试点工作的实施办法》,首次在国内启动合格境内有限合伙人试点工作(Qualified Domestic Limited Partner,“QDLP资格”)的审批,允许注册于境外的对冲基金通过申请QDLP资格在中国境内设立投资基金管理企业(“QDLP管理企业”)、由QDLP管理企业在中国境内发起设立可面向境内合格投资者募集人民币资金的投资基金(“QDLP基金”),并将所募集的资金投资于海外市场。
在此之后,2014年8月,天津市金融工作局及其他相关部门共同发布《关于本市开展境外投资基金试点工作的试行办法》及配套细则;2015年2月,青岛市发布《关于印发青岛市开展合格境内有限合伙人试点工作暂行办法的通知》,均试点开展QDLP资格的审批,其政策内容与上海QDLP资格相近,但在可投范围有一定的拓宽,对境外发起方也不再限于对冲基金管理人。三地QDLP资格试点政策摘要如下:

QDLP基金的优势在于可在批准的额度范围内在境内托管/保管银行直接办理购汇手续,无须就各个投资项目分别单独申请商务委员会、发改委、外汇管理局等部门审批。其不足在于主要是以境外二级市场为投资目标,因此,目前,多数QDLP基金多是为对冲基金所利用。已审批的QDLP资格的企业主要集中在有较强全球影响力和优秀声誉的大型专业投资机构。

3、QDIE(Qualified Domestic Investment Enterprise,合格境内投资者境外投资)
2014年12月8日,深圳市人民政府办公厅向深圳市各区人民政府、市政府直属各单位下发了《深圳市人民政府办公厅转发市金融办关于开展合格境内投资者境外投资试点工作的暂行办法》(深府办函[2014]161号),表明深圳市金融办《关于开展合格境内投资者境外投资试点工作的暂行办法》(简称“《深圳QDIE试点办法》”)已经深圳市政府同意,并指示认真贯彻落实。QDIE是2015年深圳市力推的一项试点的金融创兴业务。根据《深圳QDIE试点办法》,境内外机构在深圳市发起设立的投资管理机构可向深圳市合格境内投资者境外投资试点工作联席会议(简称“联席会议”)申请“境外投资基金管理企业”试点资格,继而在获批外汇额度内向符合条件的中国境内“合格境内投资者”募集资金,在深圳市发起设立并受托管理“境外投资主体”,运用所募集的资金直接投资于境外投资标的。
根据《深圳QDIE试点办法》,符合条件的内资或外资机构均可参与QDIE试点资格的申请,但对外资和内资机构的要求条件有所不同(主要条件如下表所示)。不过,据我们了解,截至目前成功获得试点资格的机构(“QDIE机构”)主要集中在境内金融企业的下属单位(例如,南方基金旗下的南方资本管理有限公司、长城证券旗下的长城富浩基金管理有限公司,中诚信托旗下的深圳前海中诚股权投资基金管理有限公司等)。

获得QDIE试点资格后,QDIE机构可以在获批准的额度范围内,向符合条件的合格境内投资者募集资金并发起设立境外投资主体(“QDIE基金”)来作为境外投资的载体(QDIE基金可以采用公司制、合伙制、契约型基金、专户等形式)。根据《深圳QDIE试点办法》,合格境内投资者应当具备相应的风险识别能力和风险承担能力并符合以下标准:
净资产不低于1000万元人民币的机构投资者,或
金融资产不低于300万元的境内自然人等;同时,单个合格境内投资者认缴的出资应当不低于人民币200万元(或等值外币)。
QDIE基金完成募集之后,QDIE机构应向联席会议申请进行境外投资主体的备案。联席会议同意QDIE基金备案的,将对QDIE机构出具的核准QDIE基金备案的正式函件,正式同意QDIE基金的备案并列明核准的外汇额度,并将此函抄送前海管理局和深圳外管局。后续,QDIE机构即可凭此函件进行境外投资主体设立(如需)和换汇对外投资。
《深圳QDIE试点办法》对QDIE基金可以投资的境外投资标的具体范围并无任何明确规定。由于无任何禁止性或限制性规定,根据市场上的一般理解,除《境外投资管理办法》等相关法律法规中明令禁止或限制的投资标的外,境外投资主体除可以对QDII现有的投资标的进行投资外,还可对境外非上市股权、境外基金(包括私募股权基金和对冲基金)以及实物资产等其他标的资产进行投资。

4、人民币国际投贷基金(类QDII)
根据我们的了解,为探索和支持人民币的跨境合作,中国人民银行开展了人民币国际投贷基金设立试点,探索开展人民币境外直接投资和海外贷款业务;中国人民银行授权而批准的机构可以在境内设立人民币国际投贷基金,并由该国际投贷基金在境外设立子基金,从而实现资金出境的目的。根据中国人民银行批准设立的人民币国际投贷基金可根据《境外直接投资结算试点管理办法》将境内募集的人民币资金直接调拨给境外子基金。
云南省与东南亚国家的跨境合作,中国人民银行原则支持云南省人民政府在云南设立人民币国际投贷基金。在该项政策的支持下,云南省人民政府授予了若干机构在人民银行政策允许的范围内设立人民币国际投贷基金并享受人民币资金直接出境的便利。
除了云南,中国人民银行也批准在上海设立了人民币国际投贷基金,按照市场化机制运作,探索优先采取人民币形式开展境外直接投资和海外贷款业务,为国内企业海外投资并购提供商业化、市场化的操作平台及专业化的投融资综合服务,并以此推动人民币跨境流动。
人民币国际投贷基金的优势在于,由具有资格的发起人发起设立的人民币国际投贷基金的通道直接出境,无需再履行传统的境内机构境外投资备案手续和换汇手续,便利快捷。但其不足在于,根据人民银行的政策精神的指导,人民币国际投贷基金的用途有一定限制,应主要投资于境外的金融企业或金融产品或用于其他有指导性的用途。
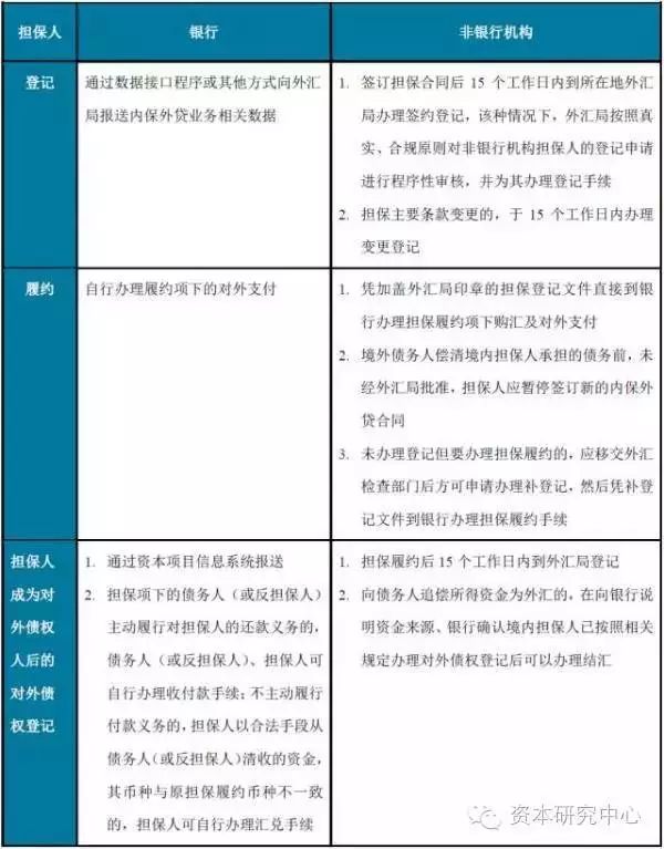
七、内保外贷
1、内保外贷的登记
境内企业可以选择通过内保外贷业务实现使资金间接出境的目的。内保外贷是指担保人注册地在境内、债务人和债权人注册地均在境外的跨境担保,主要包括如下两种情况:
第一,银行作为担保人的内保外贷。其具体操作模式为由境内企业作为反担保人为境内银行提供担保,境内银行作为担保人开出保函或备用信用证将境外银行作为受益人,由境外银行为境外债务人(“债务人”)提供融资的跨境担保模式。
第二,担保人为非银行金融机构或企业(“非银行机构”)的内保外贷。其操作模式为由非银行机构作为担保人为境外的债权人提供担保,由该境外的债权人为债务人提供融资的跨境担保模式。
2、内保外贷项下资金使用限制
内保外贷项下资金用途应当符合以下规定:
(1) 内保外贷项下资金仅用于债务人正常经营范围内的相关支出,不得用于支持债务人从事正常业务范围以外的相关交易,不得虚构贸易背景进行套利,或进行其他形式的投机性交易。
(2) 未经外汇局批准,债务人不得通过向境内进行借贷、股权投资或证券投资等方式将担保项下资金直接或间接调回境内使用。
担保项下资金不得用于境外机构或个人向境内机构或个人进行直接或间接的股权、债权投资,包括但不限于以下行为:
❶ 债务人使用担保项下资金直接或间接向在境内注册的机构进行股权或债权投资。
❷ 担保项下资金直接或间接用于获得境外标的公司的股权,且标的公司50%以上资产在境内的。
❸ 担保项下资金用于偿还债务人自身或境外其他公司承担的债务,而原融资资金曾以股权或债权形式直接或间接调回境内的。
❹ 债务人使用担保项下资金向境内机构预付货物或服务贸易款项,且付款时间相对于提供货物或服务的提前时间超过1年、预付款金额超过100万美元及买卖合同总价30%的(出口大型成套设备或承包服务时,可将已完成工作量视同交货)。
(3) 内保外贷合同项下发生以下类型特殊交易时,应符合以下规定:
❶ 内保外贷项下担保责任为境外债务人债券发行项下还款义务时,境外债务人应由境内机构直接或间接持股,且境外债券发行收入应用于与境内机构存在股权关联的境外投资项目,且相关境外机构或项目已经按照规定获得国内境外投资主管部门的核准、登记、备案或确认;
❷ 内保外贷合同项下融资资金用于直接或间接获得对境外其他机构的股权(包括新建境外企业、收购境外企业股权和向境外企业增资)或债权时,该投资行为应当符合国内相关部门有关境外投资的规定;
❸ 内保外贷合同项下义务为境外机构衍生交易项下支付义务时,债务人从事衍生交易应当以止损保值为目的,符合其主营业务范围且经过股东适当授权。
我们在下图针对银行和非银行机构担任内保外贷中的担保人时的不同规定做了简单总结对比:

参加此次培训,从企业角度,可帮助汽车融资租赁公司,针对目前监管形势下业务操作及风控要点,进行专业的指导;从个人角度,可提高业内从业人员及相关行业人士的专业知识,增加对整个行业发展趋势的深入理解,并通过案例可对日常操作中遇到的难点进行剖析解答。

长期坚持提供干货不易,如文章引起大家共鸣、对大家有帮助,请大家赞并转发,以支持我们提供更多干货,谢谢。
专注十年,持续打造全面有价值的贸易金融知识库
更多关键词,请到公众号对话框输入,获取更多干货。
商务合作请联系手机号同微信:18501955840、13581626425(备注合作事由)
原创文章,作者:JUPCFQ,如若转载,请注明出处:https://www.beidanyezhu.com/a/16627.html
微信扫一扫