尽管现在协议离婚有30天的离婚冷静期,但相比诉讼离婚,还是快了不少,然而离婚协议书起草不当,离婚虽然快,但日后起纠纷打起官司,所耗的时间精力可要多得多,离婚协议书究竟有哪些坑?
协议本身无效或被撤销的坑
典型案例一:协议内容不合法
小红和小明是夫妻,2011年小明向小王借款40万元,2012年小王诉至法院要求小明还钱,2013年小红和小明协议离婚,约定2套房产均归小红所有,债务均由小明偿还。
由于小明一直不履行生效判决,小王向法院起诉要求撤销小红和小明之间离婚协议书中的房产分割条款。
最终法院认为离婚协议书关于财产处分的内容明显存在逃避债务的目的,损害了债权人的合法权益,致使债权无法得以顺利实现,应予撤销。

典型案例二:处分他人财产,该部分内容无效
钱某和赵某原系夫妻,育有一女赵小某。婚姻关系存续期间自建房屋8间。2007年钱某因病去世,2011年赵某和孙某再婚。
2017年赵某与孙某离婚并签订《离婚协议书》,其中第三条约定:位于xx县的自建房屋共八间,男女双方各分得其中四间的产权。
2018年女儿赵小某诉至法院要求确认《离婚协议书》第三条无效。
法院认为钱某作为房屋的修建人之一,对房屋享有相应的份额,其去世后未留下遗嘱,故房屋属于赵小某与赵某的共有财产。赵某与孙某未经赵小某同意的情形下,在《离婚协议书》中处分了赵小某应有的份额,故赵某与孙某《离婚协议书》处分涉案房屋的行为无效。
典型案例三:采用欺诈手段签订的《离婚协议》
小明和小红于2011年结婚,婚姻关系存续期间小红与婚外异性发生两性关系并怀孕。2014年小红和小明协议离婚,此时小红怀孕5个月。《离婚协议书》约定房产归小红所有,小明一次性补偿小红人民币60万元。
后小明通过亲子鉴定得知小红所生之子系与他人所生,小明以小红隐瞒婚内与他人生育子女的事实构成欺诈,请求法院撤销《离婚协议书》中的财产分割条款。
法院认为,小红在离婚时向小明隐瞒其婚内违反夫妻忠实义务并怀孕的事实,构成欺诈,故《离婚协议书》中的财产分割条款可撤销。
除了上述三种情况外,常见的无效条款还有:离婚后X年内不得再婚(违反婚姻自由),离婚后X年内不得再生(限制生育权利),离婚后再婚所生育子女无继承权(限制继承权)等。

对离婚协议书中要履行的义务不约定违约责任,形同“废纸”
财产分割范本如下

探视权约定不具体
很多人在离婚协议书中对探视权的约定极为简单,如“一方可随时探望孩子”,寥寥数句,殊不知,探视权约定不明,执行起来也极为困难。
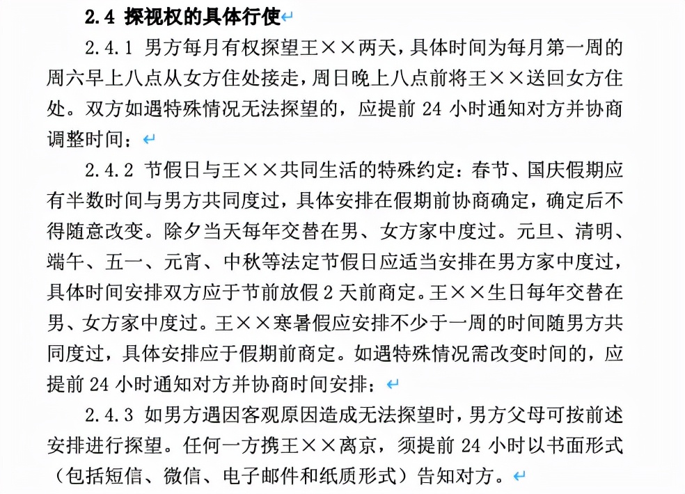
约定探视权的范本如下:

常见误区
最后给大家明确,关于离婚协议书常有误区的点:
(1)离婚协议书经双方签字且在民政局备案,在双方领取离婚证后,离婚协议产生法律效力。
如果签订了多份离婚协议,均未到民政局备案的,则均不产生法律效力;
(2)即使《离婚协议书》不发生法律效力,经过双方签字,为了证明协议内容确定的某些事实(比如父母出资的性质认可为借款),也可以作为证据使用;
(3) 在协议离婚后所签订的补充协议,在符合法律规定情况下,通常具有法律效力。
·骆小律 ·
关注我
期待与你更多交流
原创文章,作者:XSKIMD,如若转载,请注明出处:https://www.beidanyezhu.com/a/19217.html
微信扫一扫