作者:王峰 王璐

引言
2020年12月26日,全国人大常委会通过了《刑法修正案(十一)》(下称“《刑修十一》”),本次刑法修正案在历次草案审议稿的基础上,对金融证券犯罪、商业腐败犯罪、安全生产犯罪、食品药品犯罪、污染环境犯罪、侵犯知识产权犯罪等方面进行了修改,进一步加重了相关犯罪的刑事责任。同时,《刑修十一》也对社会关注的热点问题进行了回应:将刑事责任年龄个别下调,并通过增设新罪的形式,将冒名顶替上大学、高空抛物、侮辱、诽谤英雄烈士等问题纳入刑法规制范围。
可以预见,在《刑修十一》正式施行后,刑事政策将越发严格,相关商业领域的刑事风险也将大幅提升,这将对企业刑事合规管理及刑事司法实务将产生深远影响。有鉴于此,本文将对《刑修十一》涉及新修正的十二类犯罪的刑事法律要点予以全面解读。
一、公共安全类犯罪
公共安全关系到不特定多数人的人身及财产安全,是刑法重点保护的法益。《刑修十一》对该类犯罪中涉及公共交通安全和生产作业安全的罪名作出了修改。
对于妨害公共交通工具安全驾驶的行为,《刑修十一》明确将乘客暴力性干扰驾驶人员的行为认定为以危险方法危害公共安全的实行行为;另一方面,驾驶人员如果对前述干扰处置不当,擅离职守、与他人互殴或者殴打他人,危及公共安全的,也将面临承担刑事责任的法律后果。
《刑修十一》对企业的安全生产提出了更高的要求,企业生产作业领域常见的重大责任事故类犯罪面临更严峻的刑罚。其中,对于负责生产安全的责任人员,即使没有主动强令他人违章冒险作业,但明知风险存在而不作为,造成严重后果的也将面临刑事追责。另外,《刑修十一》明确将“关闭、破坏生产安全设施或篡改、隐瞒、销毁其中的数据信息、拒不执行针对重大事故隐患的整改措施、未经依法批准擅自从事高危生产作业活动”三类具有发生严重后果危险的情形纳入刑法规制的范畴。

二、食品药品类犯罪
本次刑法修正案删除了对“假药”、“劣药”的定义,使得刑法上药品犯罪的规定具有更大的独立解释空间。同时,《刑修十一》除规制非法生产、销售行为之外,还将药品使用单位人员明知是假药、劣药而提供给他人使用的行为纳入刑法规制范围。
除此之外,针对社会关注的未取得相关审批证明文件而生产、进口、销售相关药品的行为,《刑修十一》也通过新设条文的形式予以回应。
近年来国内外发生的兴奋剂违规事件受到广泛关注,为了有效规制兴奋剂滥用问题,《刑修十一》明确规定“引诱、教唆、欺骗运动员使用兴奋剂或向参赛运动员提供兴奋剂,情节严重的”,将承担刑事责任。
此外,为了加强药品监管力度、严格落实监管措施,本次修正案在食品监管渎职罪中增加了药品监管渎职犯罪的规定,从审批审评、查处违法行为、依法报告安全事件、依法移交司法机关处置等环节细化了食品、药品监管过程中常见的滥用职权或玩忽职守的行为。

三、证券类犯罪
随着新《证券法》的颁布施行,《刑修十一》针对证券监管的相关内容作出了积极回应。为了更加灵活适应资本市场的变化,本次修正案对欺诈发行股票、债券罪中发行文件的列举式规定改为“列举+兜底”式,增加“等发行文件”以及“存托凭证或者国务院依法认定的其他证券”作为构成要件要素。 而针对操纵证券、期货市场犯罪,《刑修十一》在现行刑法规定的基础上增设了“虚假申报操纵”、“蛊惑交易操纵”和“抢帽子交易操纵”三种操纵形式。
在行政强监管背景下,新《证券法》扩大了信息披露主体范围,提高了违规披露行政处罚力度。而为了更好地实现行刑规制手段的衔接,《刑修十一》也相应作出了修改,增设控股股东、实际控制人组织、指使他人实施欺诈发行股票、债券、违规披露、不披露重要信息犯罪的规定,体现了刑法对证券犯罪的穿透式归责原则;放宽了对欺诈发行股票、债券罪、违规披露、不披露重要信息罪的罚金刑限制,并提高了法定最高刑期,可以预见在日后的刑事司法实践中,此类案件的涉刑风险将越来越高。
此外,在金融市场中,第三方中介机构提供的证明文件对各类交易活动具有重大影响。因此,对于承担资产评估、审计、保荐、安全评价、环境评价等职责的中介机构人员,《刑修十一》明确规定在涉及公共安全的重大工程项目、证券发行、重大资产交易三个领域中提供虚假证明文件的,将面临最高五年以上十年以下有期徒刑,并处罚金的刑事责任。同时,对于在提供证明文件过程中索取或非法收受他人财物的,现行刑法将其作为加重处罚情节,处五年以上十年以下有期徒刑,并处罚金;而《刑修十一》则规定,如果同时构成其他犯罪的,依照处罚较重的规定定罪处罚。

四、融资类犯罪
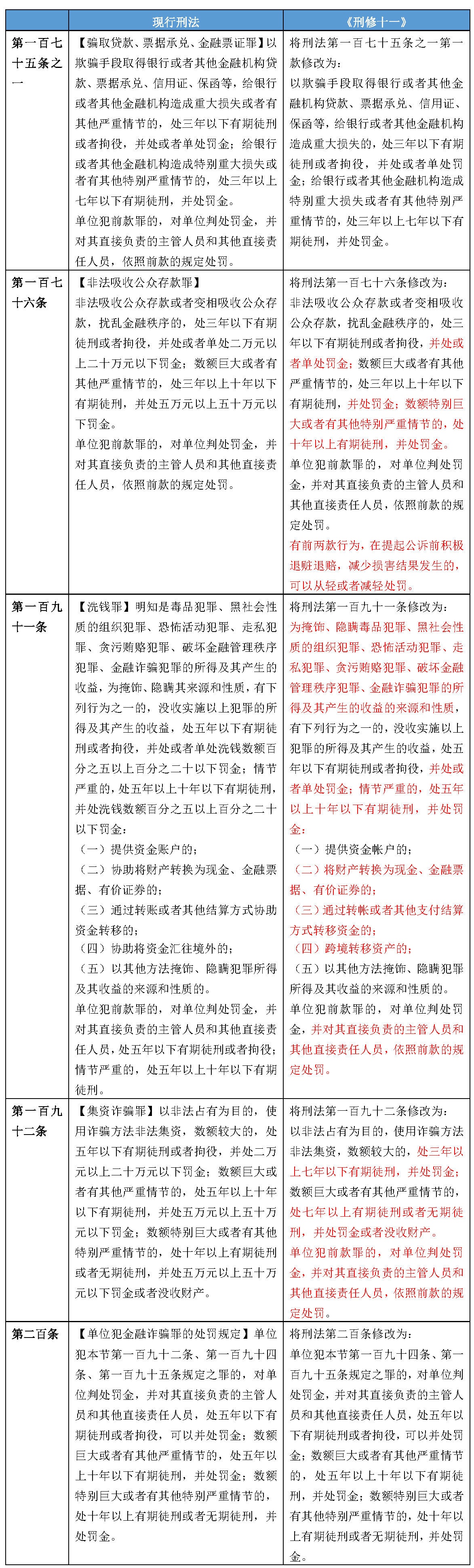
对于近年来频发的非法集资类案件,囿于法律规定的限制,实践中难以做到精细化和等比例量刑。本次《刑修十一》对非法吸收公众存款罪、集资诈骗罪的刑罚配置予以调整,取消了罚金刑的数额限制,增设了刑罚档次,以期体现罪责刑相当的刑法原则。
其中,值得注意的是,非法吸收公众存款罪中明确将“积极退赃退赔”作为可以从轻或减轻处罚的量刑情节,但退赃退赔影响刑期的时间节点提前到“提起公诉前”,因此,获取减刑或从轻处罚需要准确把握此类案件的诉讼程序节奏。
针对银行等金融机构信贷诈骗类案件,《刑修十一》将骗取贷款、票据承兑、金融票证罪结果要件中的“其他严重情节”删除,以期解决实践中对相关行为入罪标准模糊的问题、明确本罪的构成要件标准。
此外,针对洗钱犯罪,《刑修十一》将洗钱犯罪的构成要件要素进行了调整,补充了洗钱的行为模式,为刑事司法将“自洗钱”纳入本罪刑事责任范围提供了较大的解释空间。同时,本罪在刑罚设置上取消了罚金刑的金额限制。此次修改侧面反映出监管对企业的反洗钱合规提出更高要求。

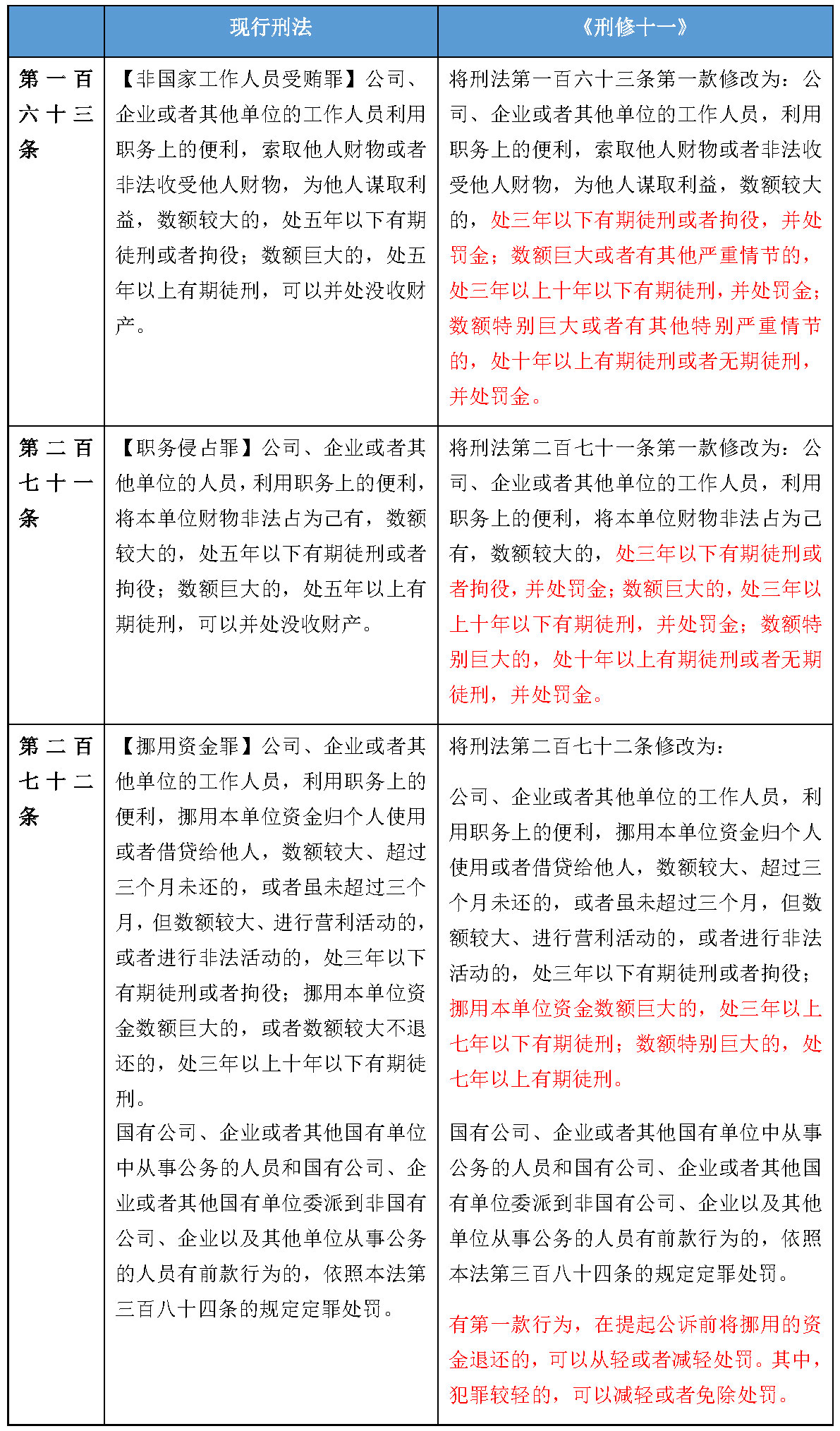
五、商业腐败类犯罪
非国家工作人员受贿、挪用资金、职务侵占是企业内部易发的三大商业腐败类犯罪。《刑修十一》对非国家工作人员受贿罪、职务侵占罪中的法定刑区间予以调整,加重了相关腐败行为的刑事责任。同时,由于挪用类商业腐败行为与侵占公司财物或非法收受贿赂相比,主观恶性相对较小,因此,对于挪用资金罪的量刑区间,本次修正案也相应作出了调整。
此外,值得注意的是,《刑修十一》在挪用资金罪中增加了企业工作人员“在提起公诉前将挪用的资金退还的,可以从轻或者减轻处罚。其中,犯罪较轻的,可以减轻或者免除处罚”的从宽处罚条款。该项规定不仅有助于个人换取较轻刑罚或免于刑事处罚,而且从保护企业财产权益的角度上,有助于减少企业财产损失,保护私有产权。

六、侵犯知识产权犯罪
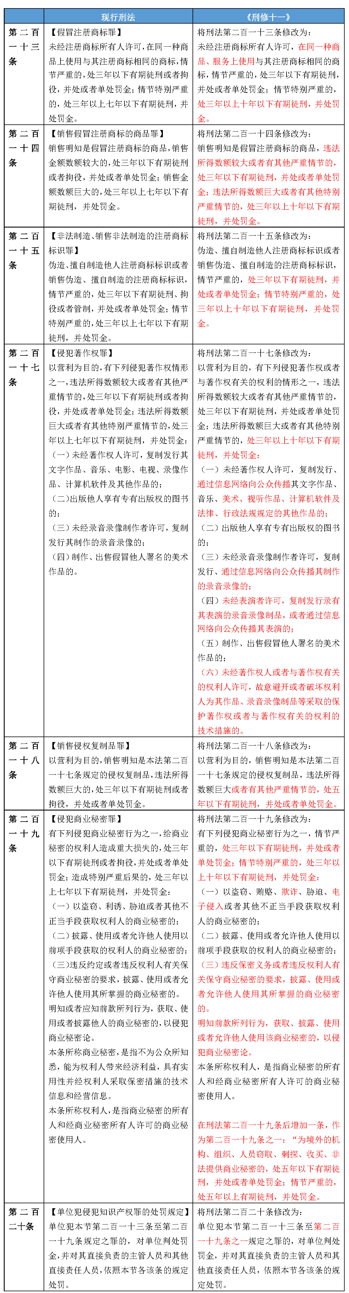
知识产权刑事司法保护是保护企业知识产权最有力的方式。《刑修十一》针对商标类、著作权类、商业秘密类知识产权犯罪作出多处修改完善。其中在量刑方面,此次修正案在侵犯知识产权犯罪的所有罪名中,除假冒专利罪之外,均删除了管制和拘役,有期徒刑成为相关犯罪的唯一主刑刑种。
针对商标类犯罪,《刑修十一》明确将服务商标纳入刑法保护,而对于销售假冒注册商标的商品罪,考虑到司法实践中许多案件的销售金额与违法所得并不匹配,本次《刑修十一》将“销售金额追诉”调整为“违法所得追诉”,这一追诉标准的修改对于评价行为的社会危害性更加具有合理性,但同时,实务中办案机关将依据何种标准认定涉案人员的违法所得值得进一步关注。
针对著作权类犯罪,《刑修十一》为与新修改的《著作权法》相衔接,对权利保护类型新增了“与著作权有关的权利”,并相应的新增未经著作权人或者与著作权有关的权利人许可,故意避开或者破坏权利人为其作品、录音录像制品等采取的保护著作权或者与著作权有关的权利的技术措施等具体犯罪情形。
针对侵犯商业秘密类犯罪,《刑修十一》根据实践需要修改了商业秘密的认定要件、增加了“欺诈”、“电子入侵”两种不正当获取商业秘密的行为。值得注意的是,此次《刑修十一》删除了商业秘密的概念,一方面,刑法意义上“商业秘密”的认定将具有更为灵活的解释空间;而另一方面,其可能带来商业秘密刑事保护泛化,从而导致知悉商业秘密人员的刑事风险增加。此外,《刑修十一》还将侵犯商业秘密罪的规制范围延至“为境外的机构、组织、人员窃取、刺探、收买、非法提供商业秘密”,进一步体现了刑事立法对知识产权保护的力度。

七、未成年权益保护类犯罪
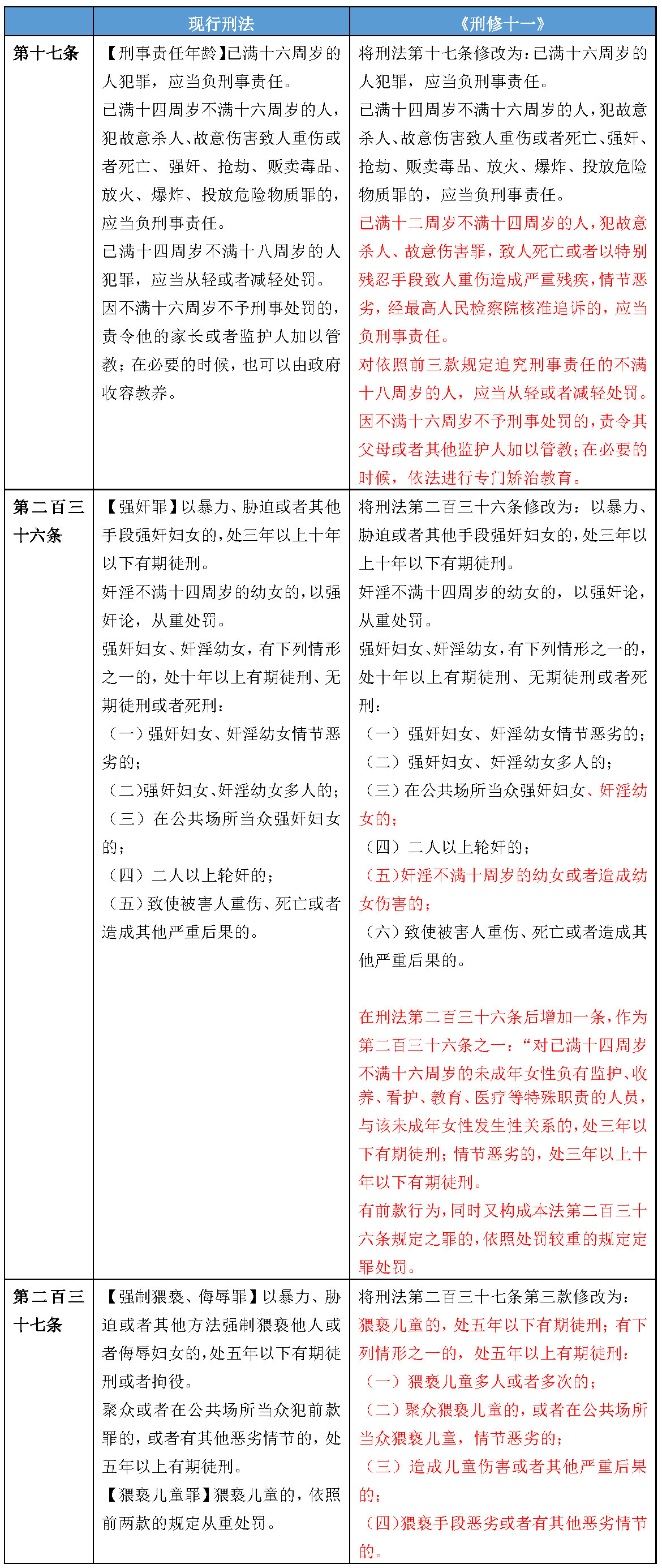
近年来,未成年犯罪呈现低龄化趋势,社会各界对于通过刑事立法调整最低刑事责任年龄的争议众多。此次修正案采取了个别调整最低刑事责任年龄的新模式,对于已满12周岁不满14周岁的人,在满足特定的罪名或涉案情节极其残忍严重,并经过最高检核准追诉程序的情况下应承担刑事责任。而对于未纳入刑法规制范围的低龄化未成年犯罪,将依法进行矫治教育。
性侵未成年人犯罪无疑是最恶劣的社会犯罪之一,为了更好的保护未成年人合法权益,《刑修十一》对于奸淫不满十周岁的幼女或者造成幼女伤害的,明确规定适用更重的刑罚,同时,针对猥亵儿童罪,进一步明确适用更重刑罚的具体情形。此外,此次修正案增设了特殊职责人员性侵未成年犯罪,如负有监护、收养、看护、教育、医疗等特殊职责的人员,与已满十四周岁不满十六周岁未成年女性发生性关系的,不论未成年人是否同意,都将追究刑事责任。

八、公共秩序类犯罪
针对社会民众关注的话题,如:暴力袭警、冒名顶替上大学等扰乱公共秩序的问题,本次修正案也作出了回应。《刑修十一》将侮辱诽谤英雄烈士、高空抛物、盗用、冒用他人身份,顶替他人取得高等学历教育入学资格、公务员录用资格等作为新增罪名纳入刑法规制范围。修改“暴力袭击正在依法执行公务的人民警察”依照妨害公务罪从重处罚的规定,增加单独的法定刑。同时,针对使用枪支、管制刀具或者驾驶机动车撞击等严重暴力袭警行为,增加规定更重的处罚。此外,《刑修十一》进一步调整了开设赌场罪的刑罚配置,同时增加境外赌场人员组织、招揽我国公民出境赌博犯罪。
本次《刑修十一》将三种暴力催收非法债务的情形纳入刑法规制范围,即使用暴力、胁迫方法;限制他人人身自由或者侵入他人住宅,情节较轻的;恐吓、跟踪、骚扰他人,情节严重的。因此,即使涉案人员追讨的债务中部分为合法债务,且并非职业放贷或从事暴力催收,但其实施的“硬暴力”或滋扰、恐吓等“软暴力”行为仍将面临被认定寻衅滋事罪的风险。

九、公共卫生类犯罪
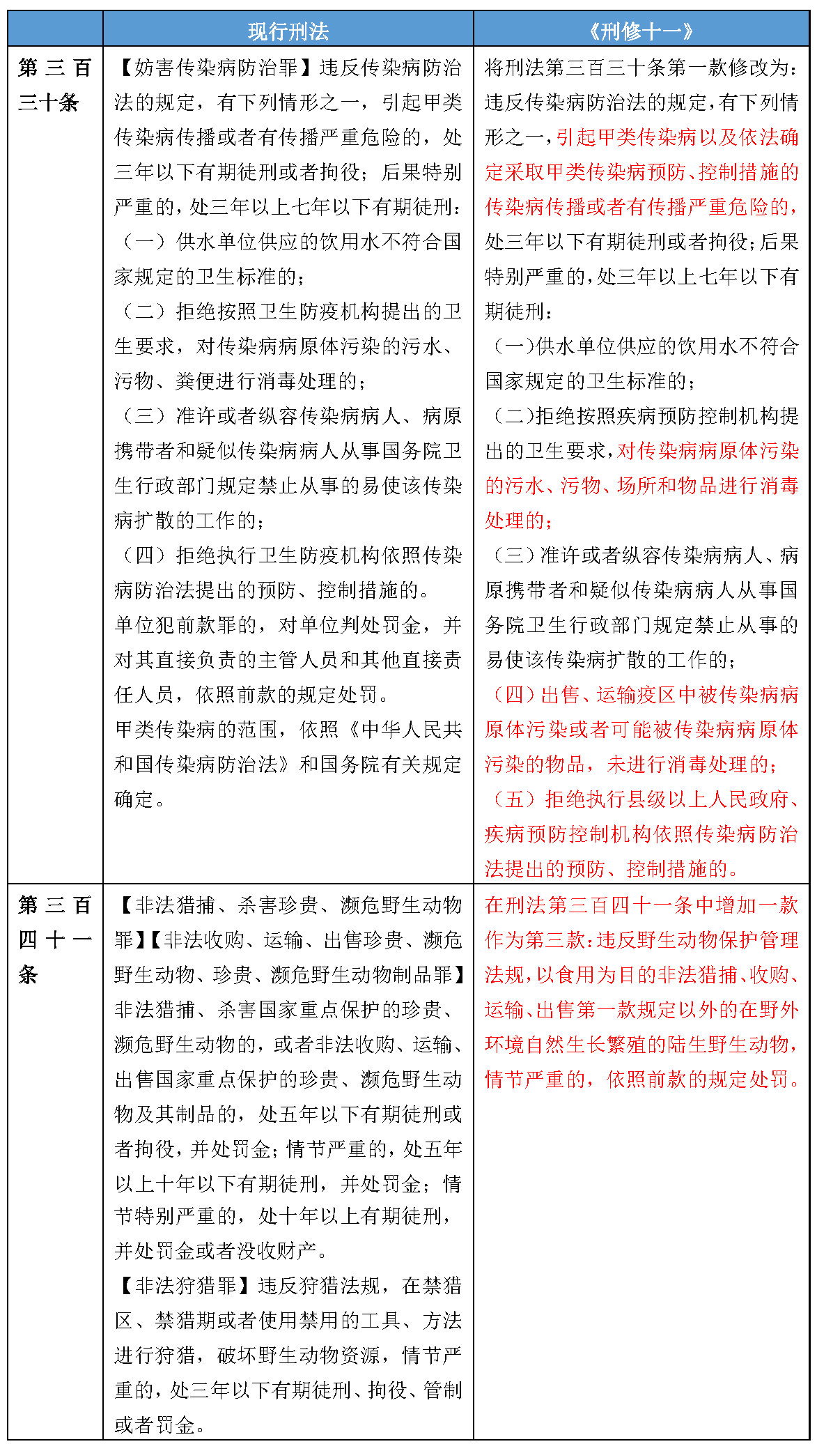
为了配合新冠疫情的防控治理、维护公共卫生安全,《刑修十一》明确将新冠肺炎等依法确定采取甲类传染病管理措施的传染病纳入妨害传染病防治罪的调整范围,同时对于配合疾控防护措施提出了更为细致、严格的要求,例如增加了拒绝执行有关部门依法提出的预防控制措施、非法出售、运输传染病病原体以及拒绝按照疾控机构卫生要求对传染病原体污染的场所、物品进行消毒等构成犯罪的情形。
此外,《刑修十一》通过修改破坏野生动物保护的犯罪,将以食用为目的非法猎捕、收购、运输、出售除珍贵、濒危野生动物以外的陆生野生动物,情节严重的行为增加规定为犯罪,对野生动物保护对象范围进一步拓宽。

十、生物安全类犯罪
我国生物安全领域的首部基本法——《生物安全法》将于2021年4月15日正式施行,而为了与前置法律法规相衔接、构建国家生物安全法律法规体系,本次《刑修十一》增加规定了涉及国家人类遗传资源安全、基因编辑、克隆胚胎、处置外来入侵物种等犯罪行为。《生物安全法》与《刑修十一》正式施行后,对于生物技术研究、开发、应用等领域的监管力度将进一步加大,而对于从事生物技术、医药、农业、食品、化妆品等行业的企业来说,企业生物安全的合规风险将进一步增加。

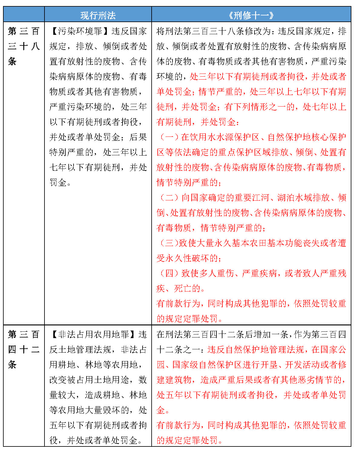
十一、环境污染类犯罪
环境犯罪所侵犯的生态利益与人类生存、发展紧密相关,本次《刑修十一》加大对污染环境罪的惩处力度,进一步细化严重污染环境的四种情形,并根据危害结果调整了刑罚配置,增设法定刑区间,将最高法定刑上调至十五年有期徒刑。此外,《刑修十一》还增加规定在国家公园、国家级自然保护区非法开垦、开发或者修建建筑物等严重破坏自然保护区生态环境资源的犯罪。

十二、涉军事类犯罪
本次《刑修十一》进一步扩大了军人违反职责罪的主体范围,明确军队文职人员适用军人违反职责罪规定。另外,为适应军事犯罪审判实践的需要,将为境外窃取、刺探、收买、非法提供军事秘密罪的刑罚档次调整为两类,即“处五年以上十年以下有期徒刑;情节严重的,处十年以上有期徒刑、无期徒刑或者死刑。”这一变动体现出对于涉军事类犯罪从严惩处的立法态度。

本次《刑修十一》涉及安全生产、环境保护、证券、医药生产、生命科学研发等多个领域,多处修改之处都体现了刑事规制手段的强监管趋势。可以预见,不同行业领域的企业也将有针对性地加强刑事合规体系建设,从而有效识别、防范和控制刑事风险。
特别声明:
以上所刊登的文章仅代表作者本人观点,不代表北京市中伦律师事务所或其律师出具的任何形式之法律意见或建议。
如需转载或引用该等文章的任何内容,请私信沟通授权事宜,并于转载时在文章开头处注明来源于公众号“中伦视界”及作者姓名。未经本所书面授权,不得转载或使用该等文章中的任何内容,含图片、影像等视听资料。如您有意就相关议题进一步交流或探讨,欢迎与本所联系。
#头条法律金牌普法官第二季#
原创文章,作者:UOXWTM,如若转载,请注明出处:https://www.beidanyezhu.com/a/4370.html
微信扫一扫