近期,交通运输部、公安部、质检总局联合印发了《关于进一步落实道路货运车辆检验检测改革政策有关工作的通知》,督促各级单位开展道路货运车辆年检和年审依法合并工作。
根据《通知》:
2018年10月15日前,具备安检、综检“两检合一”资质条件的检验检测机构(即同一企业法人,同时具备安检、综检两项资质认定)必须全面实现“一次上线、一次检测、一次收费”。2018年10月10日前,向社会公布本省份具备安检、综检“两检合一”资质的货运车辆检验检测机构名录、联系电话及经营地址。2018年10月10日前,逐站签署“两检合一”改革政策落地承诺书 。2018年10月15日前,对同时具备安检、综检“两检合一”资质的检验检测机构全面实施车主“交钥匙工程”。加大检验检测改革政策落实情况的监督考核。严格规范检验检测机构管理。
对于卡车司机来说,这可是件省事的大好事呀。
那么,全国各地的“两检合一”或“三检合一”机构都有哪些?对此,安姐进行了相关收集和整理,方便大家就近选择年检点。

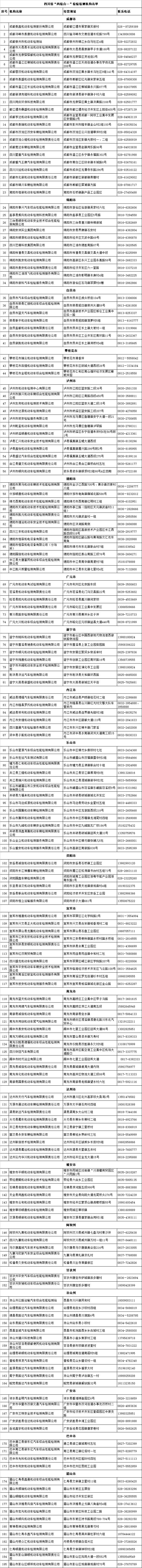
各省“两检合一”或“三检合一”机构的地址以及联系方式:
北京

上海

河北

河南

山东

山西

陕西

甘肃

四川

重庆

广东

江西

吉林

辽宁

黑龙江

浙江

湖南

湖北

福建

天津

云南

海南

贵州

新疆

内蒙古

宁夏

安徽(部分)

关于 传化·安心驿站
中国有3000万卡车司机。他们承载着近亿人口的生计、全社会76%的货运量,是一群具有家国情怀、人性光芒的群体。他们需要社会的关怀。响应党和政府的号召、卡车司机群体的需求,传化慈善基金会发起“传化·安心驿站”公益项目。在中国6000多家基金会实施的公益项目中,这是第一个专门服务于卡车司机的公益项目。
“传化·安心驿站”以“助卡车司机车安、家安、心安”为使命,从以下方面为卡车司机提供公益服务:一)动员卡车司机组建社群——安心驿站,设驿站长和好战友;二)开发专属卡车司机的APP,搭建以互助为主要功能的线上平台;三)每年投入数千万元,面向加入安心驿站的卡车司机,对优秀者进行奖励,对遭遇特别困难者实施资助,普遍提供意外伤害等系列保险;在遭遇特大自然灾害地区进行志愿救灾行动等,用系列公益元素激活安心驿站社群;四)研究、出版《中国卡车司机年度报告》,反映卡车司机的状况和诉求,提供政策建议;五)配置社工、律师、记者等资源,为安心驿站成员的成长提供志愿支持。
传化·安心驿站”已组建安心驿站275个,281名优秀卡车司机成为驿站长,11000余名卡车司机成为好站友。以公益互助为核心,卡车司机们在安心驿站APP平台上互动活跃,超过30000次求助均得到其他卡车司机的帮助。有关政府部门、卡车司机、媒体及公益组织对“传化·安心驿站”项目独特的公益视角、“互联网+社区”的运营、良好的初试成效以及未来发展给予了积极评价和高度期待。

原创文章,作者:IWXOQV,如若转载,请注明出处:https://www.beidanyezhu.com/a/4649.html
微信扫一扫