中小企业适用:最新完整版企业薪酬管理制度,含新个税工资管理系统
企业不分大小,都要“五脏俱全”,这样才会持续经营发展。其中,在企业经营过程中,员工的薪酬管理制度就是需要合理制定的。
今天在这里带来了:中小企业适用的最新完整版企业薪酬管理制度,含新个税工资管理系统。有需要的,可以根据企业的实际情况参考借鉴!
该企业薪酬管理制度,可以编辑修改。
最新完整版企业薪酬管理制度

第一部分总则

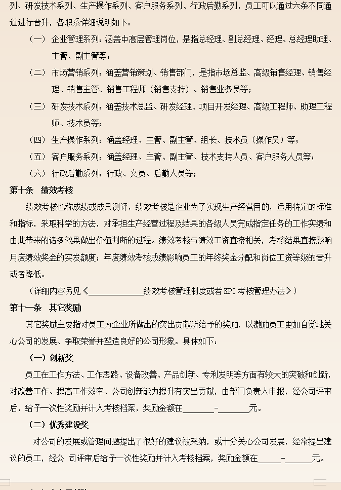
第二部分企业薪酬结构的组成





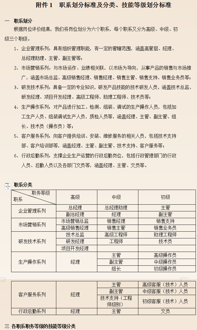
1、相关部门的职系划分标准及技能等级划分标准的制定

市场营销系列技能等级
研发技术系列技能等级
生产操作系列技能等级
……
2、企业各职系和职级基本工资划分标准的制定

3、企业部门各职系职级工资、技能等级工资划分标准的制定
4、企业各部门各职系职级绩效工资划分标准的制定

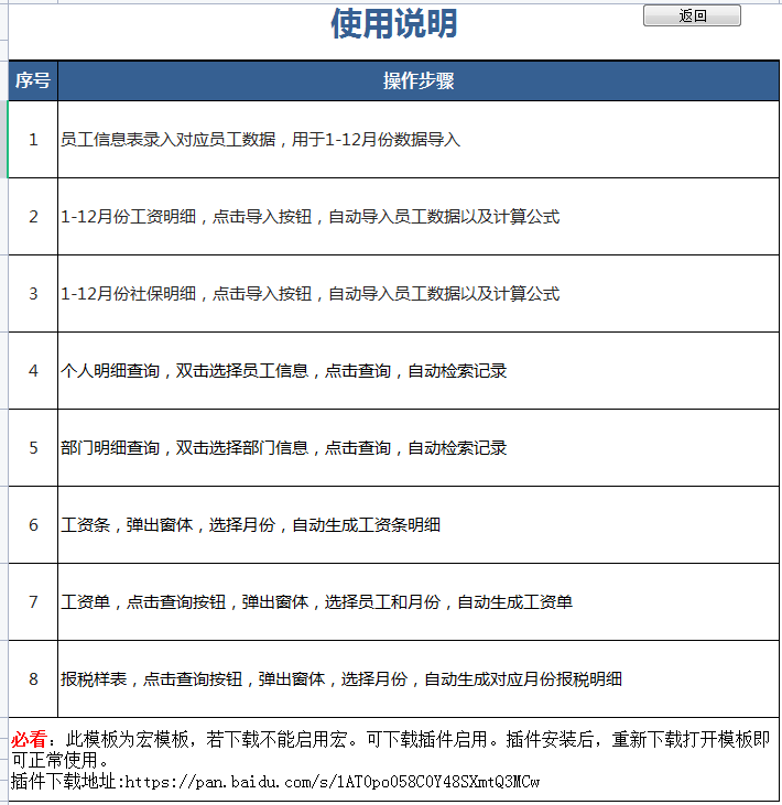
附:excel新个税工资管理系统

使用说明

篇幅内容限制,不一一展示了。上述的薪酬管理制度及新个税的工资管理系统,可编辑修改,希望对咱们的工作有帮助。

原创文章,作者:ALPQJR,如若转载,请注明出处:https://www.beidanyezhu.com/a/5221.html
微信扫一扫