
面对要毕业的大学生而言,就业摆在了面前;而一份好的吸引人眼球的简历则可以迅速拉近面试主管和你的距离,让面试主管马上关注到你,并且录用你。
很多时候大学生来到人才市场就如同来到了买方市场一样,我们这些大学生是卖方市场,我们需要看人家单位眼色行事,所以如何在一群大学生当中脱颖而出则显得尤为重要。
除了一个人的口才和谈吐外,一份好的简历则显得尤为重要,因为在进一步面试前,我们的口才是发挥不了作用的,我们往往先得需要公司对我们进行第一轮的筛选之后,我们才能进入下一步的面试。
为何设计一份个人简历如此重要呢?

很多时候我们对于个人简历不是很重视,只是随随便便应付而已,以为自己能力优秀,不怕没有单位不要。
可是对于很多大学毕业生而言,大家的水平都是差不多的,在同样的水平下,一份好的个人简历则会得到主管更多的关注,因为一份个人简历就如同你的第二身份证一样,是你能力的另一种体现。
个人简历内容虽然很重要,但是人靠衣装马靠鞍,个人简历也是如此,内在重要,但是外在的表现形式也尤为重要;一方面体现你对此次面试的重视程度,另一方面体现你的思维逻辑。

那该如何设计一份优秀的个人简历呢?
1、个人简历是个人的第二名片
如果一个人的外在形象是一个人的第一名片的话,那个人简历绝对可以成为一个人的第二名片;当然一个人的声音、字同样也是一个人的名片。
当我们没有到真正展现自己的时候,往往别人见到的个人简历、听到的个人声音都是自己最好的名片展示。
精华阅读:
解决问题的3大思维:逻辑思维、水平思维、批判性思维
书读百遍已过时,费曼学习法和复盘法向内求索,快速升级读书系统
人类认知4大核心思维:全局思维、局部思维、极限思维、变化思维
读书没意义,知识无法内化,三步教你建立立体读书系统实现质变
读书不思考等于吃饭不消化,早日打造结网系统,知识内化才是关键
2、个人简历要突出重点,简短干练
如果面试主管要在短时间内将一堆个人简历都详细看完并做出取舍,你想面试主管会如何办?他通常会每页都仔细读完再进行筛选吗?
其实面试主管决定你进入不进入面试环节主要在于你个人简历的第一页写得如何。
如果你能够用一页就将面试主管要了解的事情呈现出来给面试官节省时间,我想你会比别人优先获得面试的机会。
而这份简历要突出重点,要简短干练

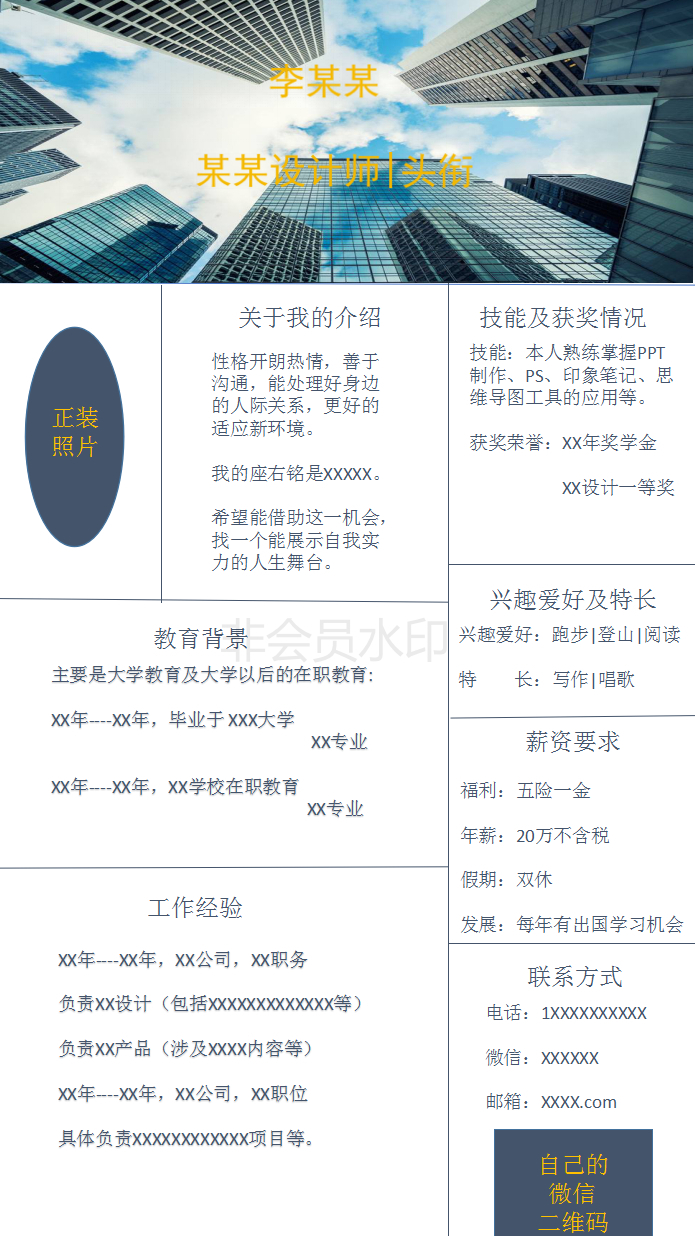
这张简历有几个地方突出了主管要了解的重点:你的背书某某设计师、你的正装照片、你的工作经验和获奖情况、对你的薪资要求和你的联系方式。
这张简历还有一点比较好的地方就是右下角留下了自己的V信码或者可以附上你的G众号等,多一处展现自己才艺和让公司了解自己的平台。
3、个人简历是一个敲门砖,要重视
如果我们换一种方式,将上面的内容用纯文字展示,面试主管需要翻阅到最后一页才能有你的联系方式,有你的获奖情况;而很多面试主管通常只会翻阅前两三页就做出取舍。
如果我们个人简历都是手写的话,如果自己的字体特别好看,那绝对是加分项;在别人都是打印的情况下,你用手写既体现了你的重视,也体现了你的另一方面;而如果字迹潦草的交一份简历,估计主管第一页都看不完就PASS掉你了。
个人简历是自己进入另一个单位之前必须要经历的第一环节;而所谓的个人简历就如同我们平时的个人介绍一样,你需要展现出你的能力和特长,别人才能够主动与你对接资源,最终为你带来收益。

最后、天道酬勤不假,不过还是需要用巧劲
一份好的个人简历就是一分巧劲;让你缩短更多的时间,让你能够快速进入自己想进入的行业;让你能够快速得到别人的关注和重用。
原创文章,作者:NNHRVQ,如若转载,请注明出处:https://www.beidanyezhu.com/a/71768.html
微信扫一扫