
我国现行的税种共18个种,分别是:增值税、消费税、企业所得税、个人所得税、资源税、城市维护建设税、房产税、印花税、城镇土地使用税、土地增值税、车船税、船舶吨税、车辆购置税、关税、耕地占用税、契税、烟叶税、环保税。
本期导图财税整理了现行全部税种税率,以供大家工作查阅参考:
1.增值税

2.消费税

3.企业所得税

4.个人所得税
(1)税率表

(2)预扣率表

(3)特殊税率表

5.资源税

6.城市维护建设税

7.房产税

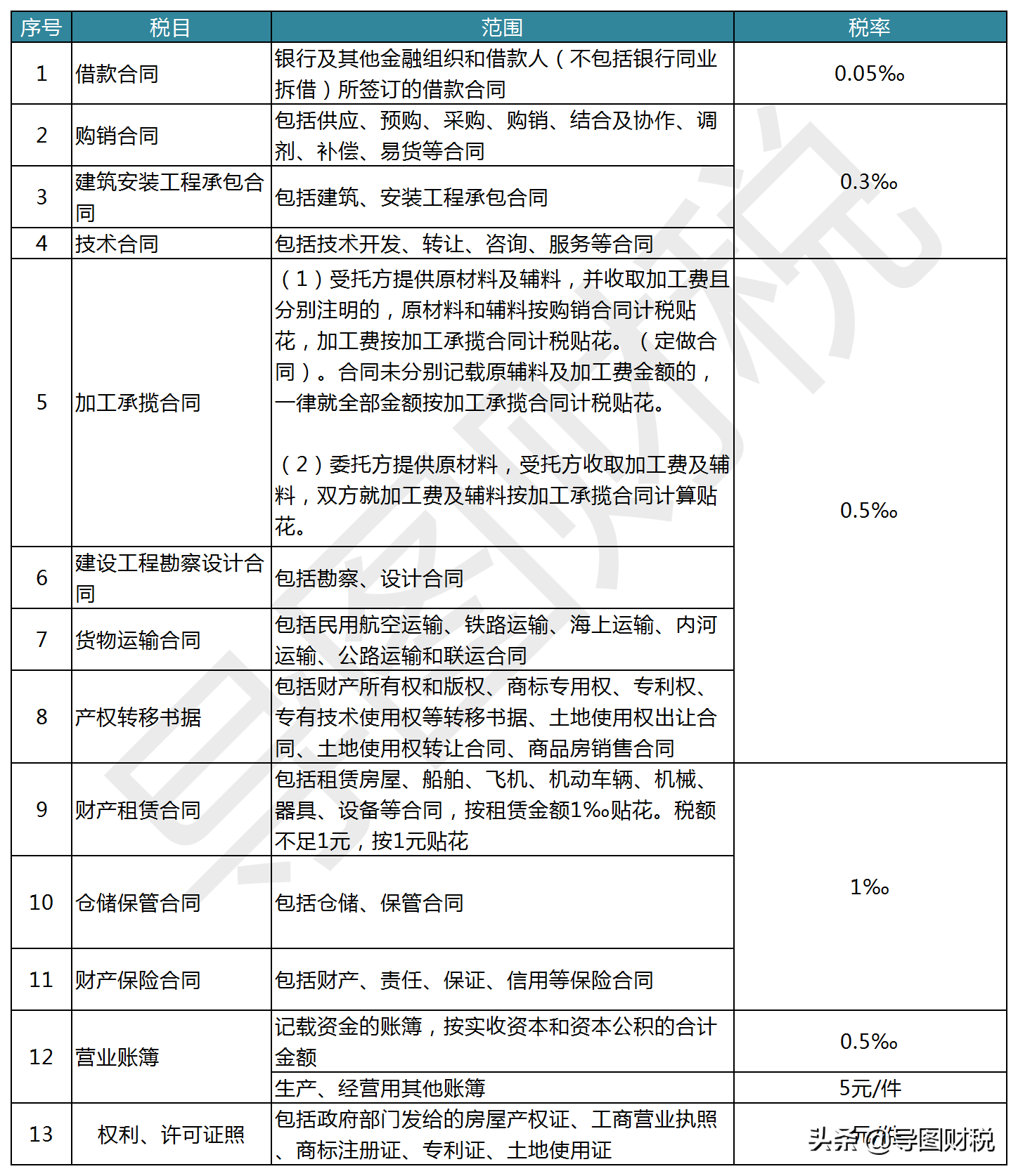
8.印花税

9.城镇土地使用税

注:各省、市、自治区直辖市人民政府,应当在上述税额幅度内,根据市政建设状况,经济繁荣程度等条件确定所辖地区的适用税额幅度。各市、县人民政府应当根据实际情况,将本地区土地划分为若干等级,在省、自治区、直辖市人民政府确定的税额幅度内,制定相应的适用税额标准,报省、自治区、直辖市人民政府批准执行。
10.土地增值税

11.车船税

注:1.车辆具体适用税率,由省、自治区、直辖市人民政府依据车船税法所附《车船税税目税额表》规定的税额幅度和国务院的规定确定。
2.船舶具体适用税率,由国务院依据车船税法所附《车船税税目税额表》规定的税额幅度内确定。
12.船舶吨税

注:自中华人民共和国境外港口进入境内港口的船舶(以下称应税船舶),应当依照本条例缴纳船舶吨税。
13.车辆购购置税

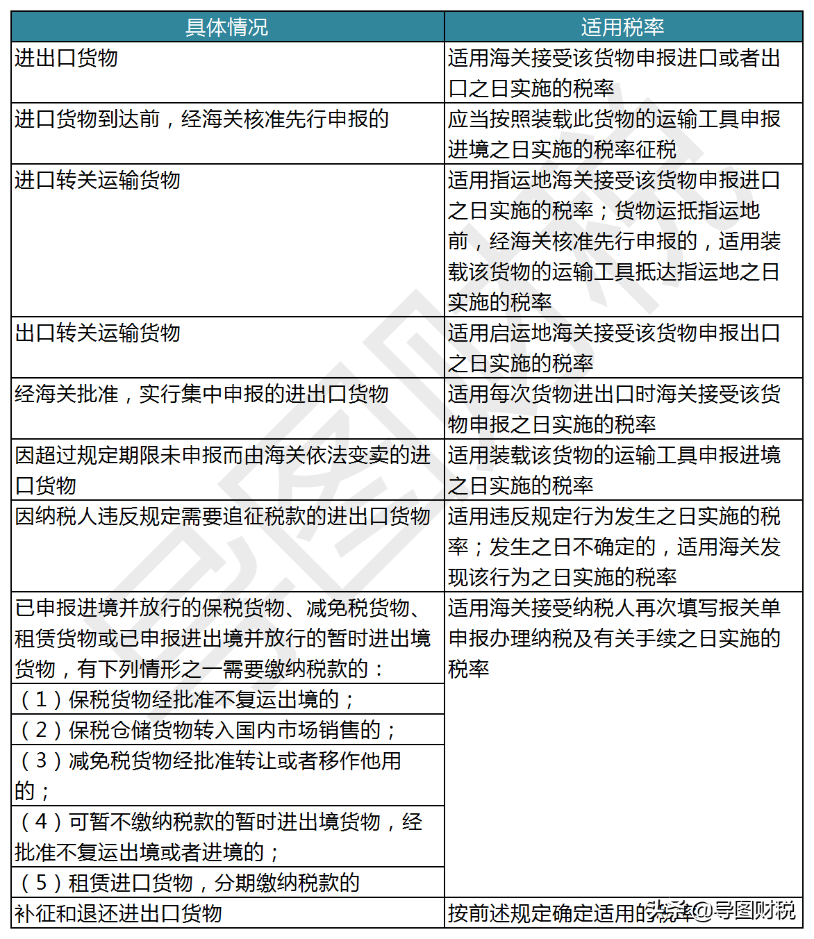
14.关税

具体实时税率查询可查询国家商务部官网:公共查询 外贸实务
15.耕地占用税


注:各省、自治区、直辖市耕地占用税的平均税额,按照本细则所附的《各省、自治区、直辖市耕地占用税平均税额表》执行。县级行政区域的适用税额,按照条例、本细则和各省、自治区、直辖市人民政府的规定执行。
16.契税



17.烟叶税

18.环保税

原创文章,作者:GVSVVA,如若转载,请注明出处:https://www.beidanyezhu.com/a/7260.html
微信扫一扫