投标文件制作流程(仅供参考)
如何在短时间内制作完成一本投标文件呢?
由于很多用户反馈需要一份关于投标文件的制作的制作流程,采购文件网也
是专人专门整理了相关资料,如下提供一份完整详细的投标文件的制作流程,
仅供大家参考借鉴!
下面,就请大家和采购文件网来学习,怎么从零开始制作一本投标文件~
一、前期准备
1、熟读招标文件
制作一本标书和出一本文学书其实有很大的共性,所以首先最需要做的是确定中
心内容——阅读招标文件。一般招标文件主要分为五个部分:招标说明、招标要
求、格式要求、评分细则、其他。我们需要注意的是格式要求以及评分细则,这
两个关系到标书制作的标准以及得分的高低。
以下面为例:

在这一份招标文件中,第一、三、四、七章属于招标说明,第六章为招标要求,
第五章为格式要求,第二章为评分细则,第八章为其他项。第二章和第五章是我
大家需要注意的重点。
在阅读招标文件时,最好打印出来,并且用笔、折角、标记等方式,将服务内容、
服务期限、服务范围、服务要求、所需证件要求、最高报价、封标要求、投标
时间地点一一标注清楚,如果在标书的评分细则及招标要求中有其他的特殊要求,
也一定要着重标记。
二、实地调研
大多数的投标都是有场地范围的,那么就需要去到当地进行实地调研,调研时需要准备的物品可根据需求自行准备,一般可以准备以下:
1、纸笔
2、相机
3、招标文件
4、录音笔
5、防寒防晒物资
在调研时,一定要按照服务内容来依次进行,切不可缺项、漏项,并且根据服务要求来进行有针对性的拍照,甚至可以在当地自行制造拍照条件来进行拍照。
在拍照时也需要注意,拍的照片不要东倒西歪,需要突出主体的地方一定要着重突出。

投标人勘察现场主要是看以下几方面内容:
1,现场交通情况,场地大小,是不是非常规,这方面需要增加费用不,对于料场的进场和垂直运输有没有
影响
2,现场降水(如果是外地)量,需要的排降水设备
3,周边建筑物或场所是否对施工有影响,是否采取措施降噪,防尘等待
4,现场是否可以搭设临时房,住宿和办公场的设置
5,如果是精装饰或安装工程,要看土建完成情况,是否有和施工图纸不符合的地方,比如石材干挂那面墙
是否可以承重等待等
投标人勘察现场主要是看以下几方面内容:
1,现场交通情况,场地大小,是不是非常规,这方面需要增加费用不,对于料场的进场和垂直运输有没有
影响
2,现场降水(如果是外地)量,需要的排降水设备
3,周边建筑物或场所是否对施工有影响,是否采取措施降噪,防尘等待
4,现场是否可以搭设临时房,住宿和办公场的设置
5,如果是精装饰或安装工程,要看土建完成情况,是否有和施工图纸不符合的地方,比如石材干挂那面墙
是否可以承重等待
三、标书制作
1、复制框架并进行调整
标书制作的第一步,是复制框架,也就是将招标文件中的“投标文件的组成”一项,
连同格式一并复制到新文档中,并且为了保证编辑时的便利以及整本标书的美观,
请务必将复制过去的文档调整好格式,将每一章新段落,用分页符隔开。
如下图所示:

编写商务部分
在标书中,商务部分可以说是最容易编写但也是最容易出错的地方。
商务部分主要是由资格证明性文件、表格、声明性文件构成,而且大多数需要编
辑手打的地方都是按空填字类型,这一部分根据招标文件一一对应基本不会有什
么问题。
但是在这一部分需要特别针对的就是:一定要针对评分细则进行文件的放置。要
想在商务部分中拿高分,那就一定要针对评分细则放置相对应的资格证明性文件
以及各种证书、荣誉、奖状等。
如下图所示:

商务部分的评分是属于客观评分,只要你能完成它提出的要求,那你就能拿分,
所以这一部分的分值一定要拿高、拿全。
(如下投标文件封面模板):
项目
投标文件
(正本/副本)
采购项目编号(包、组号):
采购项目名称:
投标人名称:
日期: 年 月 日
自查表:
如下图模板所示:
资格性/符合性自查表
注:以上材料将作为投标人资格性和符合性审核的重要内容之一,投标人必须严格按照其内容及序列要求在投标文件中对应如实提供(如已办理了“三证合一”营业执照,则无需提供组织机构代码证、税务登记证),对缺漏和不符合项将会直接导致无效投标!在对应的□打“√”。
投标人法定代表人(或法定代表人授权代表)签字:
投标人名称(签章):
日期: 年 月 日
1.2 评审项目投标资料表
投标人法定代表人(或法定代表人授权代表)签字:
投标人名称(签章):
日期: 年 月 日
注:按照招标文件的条件和格式要求一一对应填写即可!
资格性文件
(1)投标函怎么填写?
①投标函包括哪些内容?
1、函件接收人:应该填写招标人名称,这个名称应该是全称。
2、招标项目名称:应该填写所投项目的名称,包括标段号或标包号。
3、投标报价:应该填写投标文件价格部分的汇总金额,一般分为大写、小写两种,须保持一致。
4、完成期限:应该填写根据投标文件技术部分的实施计划所制定的时间。
5、质量标准:须满足国家强制性标准和招标文件的要求。
6、投标有效期:应该承诺在投标有效期内不修改、撤销投标文件。填写的投标有效期不可小于招标文件规定的投标有效期。
7、投标保证金:应该填写本次提交的投标保证金金额,金额不可少于招标文件规定的数额。
②投标函(格式样本)
投标函基本格式如下:
(采购人和政府采购代理机构):
依据贵方(采购项目名称)(采购项目编号) 项目的投标邀请,我方代表(姓
名、职务)经正式授权并代表(投标人名称、地址)提交下述文件正本___份,副本 份。
1. 自查表;
2. 资格性文件;
3. 商务部分;
4. 服务部分;
5. 价格部分。
6. 其他部分
在此,我方声明如下:
1.同意并接受投标文件的各项要求,遵守投标文件中的各项规定,按投标文件的要求提供报价。
2.投标有效期为递交投标文件之日起90天,中标人投标有效期延至合同验收之日。
3.我方已经详细地阅读了全部投标文件及其附件,包括澄清及参考文件(如果有的话)。我方已完全清晰理解投标文件的要求,不存在任何含糊不清和误解之处,同意放弃对这些文件所提出的异议和质疑的权利。
4.我方已毫无保留地向贵方提供一切所需的证明材料。
5.我方承诺在本次投标响应中提供的一切文件,无论是原件还是复印件均为真实和准确的,绝无任何虚假、伪造和夸大的成份,否则,愿承担相应的后果和法律责任。
6.我方完全服从和尊重评委会所作的评定结果,同时清楚理解到报价最低并非意味着必定获得中标资格。
7.我方同意按投标文件规定向招标代理机构缴纳中标服务费。
投标人:
地址:
传真:
电话:
电子邮件:
投标人法定代表人(或法定代表人授权代表)签字:
投标人名称(公章):
开户银行:
帐号:
日期:
③投标函附录是什么意思?(提示)
1、投标函附录是附在投标函后面,填写对招标文件重要条款响应承诺的地方,
也是评标时评委重点评审的内容。按照你投标时能够承诺、填报的内容填写。不
能超出招标文件给出的响应的范围。在工程招标中,投标函附录为项目经理名字、
工期、缺陷责任期、投标有效期等等。如招标文件要求计划工期100日历天,
就填报95日历天(100天以内)。
格式不能改,一般在评标时,是否响应招标文件给出的投标文件格式是强制
3、要求,如不按照格式编写投标文件可能被视为不响应招标文件实质性要求而废标。
(2)法定代表人资格证明书及授权委托书(模板如下)
①法定代表人资格证明书
致:(采购人和政府采购代理机构)
同志,现任我单位 职务,为法定代表人,特此证明。
签发日期: 单位: (盖章)
附:代表人性别: 年龄: 身份证号码:
联系电话:
营业执照号码: 经济性质:
主营(产):
兼营(产):
进口物品经营许可证号码:
主营:
兼营:
说明:1. 法定代表人为企业事业单位、国家机关、社会团体的主要行政负责人。
2. 内容必须填写真实、清楚、涂改无效,不得转让、买卖。
3. 将此证明书提交对方作为合同附件。
(为避免废标,请供应商务必提供本附件)
法定代表人身份证复印件(正反面)
②法定代表人授权委托书(模板如下)
致:(采购人和政府采购代理机构)
兹授权 同志,为我方签订经济合同及办理其他事务代理人,其权限是:全权代表本公司参与上述采购项目的投标,负责提供与签署确认一切文书资料,以及向贵方递交的任何补充承诺。
授权单位: (盖章) 法定代表人: (签名或盖私章)
有效期限:至 年 月 日 签发日期:
附:代理人性别: 年龄: 职务: 身份证号码:
联系电话:
营业执照号码: 经济性质:
主营(产):
兼营(产):
进口物品经营许可证号码:
主营:
兼营:
说明:1. 法定代表人为企业事业单位、国家机关、社会团体的主要行政负责人。
2. 内容必须填写真实、清楚、涂改无效,不得转让、买卖。
3. 将此证明书提交对方作为合同附件。
4. 授权权限:全权代表本公司参与上述采购项目的投标,负责提供与签署确认一切文书资料,以及向贵方递交的任何补充承诺。
5. 有效期限:与本公司投标文件中标注的投标有效期相同,自本单位盖公章之日起生效。
6. 投标签字代表为法定代表人,则本表不适用。
代理人身份证复印件(正反面)
(3) 投标保证金交纳凭证(模板如下)
(采购人和政府采购代理机构):
(投标人全称) 参加贵方组织的、采购项目编号为 的采购活动。按招标文件的规定,已通过(转帐、汇款)形式交纳人民币(大写) 元的投标保证金。
投标人名称:
投标人开户银行:
投标人银行帐号:
说明:上述要素的填写必须与银行转账或银行汇款凭证的要素一致,政府采购代理机构依据此凭证信息退还投标保证金。
投标人法定代表人(或法定代表人授权代表)签字:
投标人名称(签章):
日期: 年 月 日
附:
注:1. 投标人投标时,应当按招标文件要求交纳投标保证金。投标保证金可以采用转帐、银行汇款形式交纳。
2. 招标人在中标通知书发出后五个工作日内凭投标人归还的投标保证金收据退还未中标供应商的投标保证金,在采购合同签订后五个工作日内退还中标供应商的投标保证金。
注:按照招标文件的条件和格式要求一一对应填写即可!
(4)关于资格的声明函(模板如下)
致:(采购人和政府采购代理机构)
关于贵方采购项目名称:____________采购项目编号: 包(组)号: )投标邀请,本签字人愿意参加投标响应,提供招标文件中规定的服务,并证明提交的下列文件和说明是准确的和真实的。
1. 有效的营业执照
2. 有效的组织机构代码证
3. 有效的税务登记证
4. 社保证明(原件)
5. 纳税证明
6. 反商业贿赂承诺书
7. 财务报表
8.在“信用中国网站”(www.creditchina.gov.cn)“信用信息”、中国政府采购网(www.ccgp.gov.cn)“政府采购严重违法失信行为信息记录”查询情况证明(提供两个网站的信用记录查询结果打印页面并加盖公章,若为事业单位则无须提供信用中国查询结果截图);
9.投标人认为有必要提交的其他资料。
(相关证明文件附后)
备注:如已办理了“三证合一”营业执照,则无需提供组织机构代码证、税务登记证。
我方理解你方可能还要求提供更进一步的资格资料,并愿意应你方的要求提交。
我方在参加本次投标前 3 年内,在经营活动及参与招标投标活动中没有重大违法活动及涉嫌违规行为,并没有因而被有关部门警告或处分的记录。
投标人法定代表人(或法定代表人授权代表)签字:
投标人名称(签章):
日期: 年 月 日
注:注:按照招标文件的条件和格式要求一一对应填写即可!
(5)政府采购供应商反商业贿赂承诺书(模板如下)
为确保政府采购活动的顺利实施,促进××市政府采购工作健康发展,在 采购项目招标活动中,我单位在此庄严承诺:
1、在参与政府采购活动中遵纪守法、诚信经营、公平竞标。
2、不向政府采购人、采购代理机构和政府采购评审专家进行任何形式的商业贿赂以谋取交易机会。
3、不向政府采购代理机构和采购人提供虚假资质文件或采用虚假应标方式参与政府采购市场竞争并谋取中标、成交。
4、不采取“围标、陪标”等商业欺诈手段获得政府采购定单。
5、不采取不正当手段诋毁、排挤其他供应商。
6、不在提供商品和服务时“偷梁换柱、以次充好”损害采购人的合法权益。
7、不与采购人、采购代理机构政府、采购评审专家或其它供应商恶意串通,进行质疑和投诉,维护政府采购市场秩序。
8、尊重和接受政府采购监督管理部门的监督和政府采购代理机构的招标采购要求,承担因违约行为给采购人造成的损失。
9、不发生其它有悖于政府采购公开、公平、公正和诚信原则的行为。
10、如违反以上承诺,愿接受政府采购监管部门依照《中华人民共和国政府采购法》及相关法律法规处理并承担相应的法律责任。
11、若出现上述行为,我公司及参与投标的工作人员愿意接受按照国家法律法规等有关规定给予的处罚。
法定代表人(签名或盖私章):
法定代表人授权代表(签字):
投标人名称(签章):
日期: 年 月 日
注:按照招标文件的条件和格式要求一一对应填写即可!
(6)三年内无重大违法记录承诺书(模板如下)
三年内无重大违法记录承诺书
本公司郑重承诺:本公司保证所提交的相关资质文件和证明材料的真实性,有良好的历史诚信记录,参加政府采购活动前三年内,在经营活动中没有重大违法记录,并将依法参与 项目(项目编号: )的公平竞争,不以任何不正当行为谋取不当利益,否则承担相应的法律责任。
法定代表人(签名或盖私章):
法定代表人授权代表(签字):
投标人名称(签章):
日 期: 年 月 日
注:按照招标文件的条件和格式要求一一对应填写即可!
(7)承诺函(模板如下)
承诺函
××市××招标有限公司:
关于贵公司 年 月 日发布 项目(项目编号: )的采购公告,本公司(企业)愿意参加投标,并承诺:
根据《中华人民共和国政府采购法实施条例》的规定,本公司(企业)及附属机构,非为采购项目提供整体设计、规范编制或者项目管理、监理、检测等服务的供应商。否则,由此所造成的损失、不良后果及法律责任,一律由我公司(企业)承担。
法定代表人(签名或盖私章):
法定代表人授权代表(签字):
投标人名称(签章):
日 期: 年 月 日
注:按照招标文件的条件和格式要求一一对应填写即可!
商务部分
(1) 投标人概况
①投标人情况介绍表(模板)
注:1)文字描述:企业性质、发展历程、经营规模及服务理念、主营产品、技术力量等。
2) 图片描述:经营场所、主要经营项目等。
3)如投标人此表数据有虚假,一经查实,自行承担相关责任。
注:按照招标文件的条件和格式要求一一对应填写即可!
②履约保障
注:按评标细则要求提供相关资料。
③售后服务
注:按评标细则要求提供相关资料。
④项目业绩
注:按评标细则要求提供相关资料。
⑥用户评价
注:按评标细则要求提供相关资料。
⑦其它重要事项说明及承诺
(请扼要叙述)
投标人法定代表人(或法定代表人授权代表)签字:
投标人名称(签章):
日期: 年 月 日
注:按照招标文件的条件和格式要求一一对应填写即可!
(2)商务条款响应表
①实质性响应商务条款(“★”项)响应表(模板)
注:1. 对于上述要求,如投标人响应,则请在“是否响应”栏内打“√”,对空白或打“×”视为偏离,请在“偏离说明”栏内扼要说明偏离情况。
2. 此表内容必须与实施方案中所介绍的内容一致,打“★”项为不可负偏离(劣于)的重要项。
3. 本表内容不得擅自修改。
4. 如本项目商务条款没有“★”项,则此表不须填写。
投标人法定代表人(或法定代表人授权代表)签字:
投标人名称(签章):
日期: 年 月 日
②一般商务条款响应表(模板)
注:1. 对于上述要求,如投标人完全响应,则请在“是否响应”栏内打“√”,对空白或打“×”视为偏离,请在“偏离说明”栏内扼要说明偏离情况。
2. 此表内容必须与实施方案中所介绍的内容一致,打“★”项为不可负偏离(劣于)的重要项。
3. 本表内容不得擅自修改。
投标人法定代表人(或法定代表人授权代表)签字:
投标人名称(签章):
日期: 年 月 日
(3)商务条款偏离表怎么填写?
偏离表概念:
招投标过程中发标方会向投标商提供本次采购需求的主要技术、质量、工期等要求性招标文件。投标商必须对招标文件的需求内容进行实质性的响应,否则被判定为无效标。如果投标商对采购方的需求无法做到完全一致,就需要对其相关内容做出说明或者解释,这种现象就叫偏离。一个专门用来对应性表达供需双方关于要求问题的差异的表格性文件。一般来说,这个文件是由供方就需方所提出的技术(商务部分、规格及参数)要求,当出现与其要求不能完全一致时,就不一致的内容进行描述性一 说明。为表述清晰、准确无误,往往采用表格方式一一对应地列出并表述。
商务条款偏离表:广义上招标文件中除技术部分外都属于商务条款。例如:交货时间、付款要求、备件价格、售后服务、质保期等。


简单一点来说就是条款号写上招标文件的条款号,招标文件的商务条款就直接复制招标文件里的商务条款,投标文件的商务条款可以直接复制招标文件的商务条款也可以用自己的话写,然后在偏离情况中写明:无偏离。各种偏离表样式都大同小异。
可能这样说您还是迷糊,商务偏离表的意思就是说招标文件提出的商务要求,你能不能满足,填表的话先写出招标文件提出的商务要求,然后在写上自己能满足商务要求的内容,然后再写上无偏离、能满足。
一般的商务偏离表主要填写以下几条:
交货时间、地点;交货方式(在“招标文件的商务条款”栏填写“甲方指定地点”,“投标响应”栏填写响应情况);故障响应时间(在“投标响应”栏填写“在接到故障电话后XX小时内到达现场提供现场服务”,XX为投标人的承诺时间);设备质保期;培训计划(在“招标文件的商务条款”栏填写“提供完整的培训计划,为甲方培训1至2名系统维护、操作人员,直至能独立操作设备”,在“投标响应”栏填写响应情况);升级服务(在“招标文件的商务条款”栏填写“承诺设备系统软件和特征库等提供终身免费升级服务”,在“投标响应”栏填写响应情况);
7.其他承诺(如有则填写在“投标响应”栏)。
注:按照招标文件的条件和格式一一对应填写即可!
价格部分
报价范围:不得高于最高限价,不得低于成本价
报价格式:按照报价表规定的模板填写, 分项报价不能有空白项
注意:报价中都是含税的价格(若不能开具专票的需提前说明)
(1)开标/报价一览表(模板如下)
注:1. 投标人须按要求填写所有信息,不得随意更改本表格式。
2. 所有价格均应予人民币报价,金额单位为元。
3. 此表是投标文件的必要文件,是投标文件的组成部分,还应另附一份并与优惠声明(若有)封装在一个信封中,作为唱标之用。
投标人法定代表人(或法定代表人授权代表)签字:
投标人名称(签章):
日期: 年 月 日
开标一览表怎么填写?
投标文件中,“开标一览表”要求以包为单位填写。
因为一份招标文件中,由于供应商的不同或者采购人的不同或者其他原因将招标标的分成几个投标包。投标人选择其中一个或多个包分别去投。
为防止出错投标人可以采取一份投标文件投一个包的方式。
开标一览表和报价明细表均应当按要求填写。开标一览表应当对所投产品一一列出表中全部项目资料,是有分项明细表的意思,最后一行填写合计金额的大小写。
报价明细表应当对所投产品一一列出表中全部项目资料。因为所说项目只有一个包,所以可以不作包的说明。
如果有多个包,投标时要明确是投那个包的。在自己没有把握的时候,表格填详细点会更好,只要招标文件给的表内内容都写上了,对投标人是有利的。作为投标人在制作投标文件时没必要画蛇添足,也不能偷工减料!
(2)投标明细报价表(参考格式,具体格式可自拟)
注:1.以上内容必须与技术方案中所介绍的内容、《开标/报价一览表》一致。
2.如果不提供投标明细报价将视为没有实质性响应招标文件。以上内容可根据项目实际情况做适当调整。
投标人法定代表人(或法定代表人授权代表)签字:
投标人名称(签章):
日期: 年 月 日
注:
如果是招标文件中给了模板的,按照模板来一项一项填,如果没有给,那么你要根据你提供的货物的组成部分,一项一项的填。包括名称,品牌型号,单位,单价,数量,总价等。
4、编写技术部分

技术部分一般是由技术响应偏离表、服务方案、其他文档组成,组成部分不多,但都是让人头痛的地方。首先它需要编写的内容有很多,一本标书的厚度,基本就是由技术部分撑起来的;其次它所需要的内容必须一一针对招标文件的服务内容,有针对性的编辑才会让评委给你打高分;最后它有部分内容是有固定模板的,固定模板需要进行针对性调整。
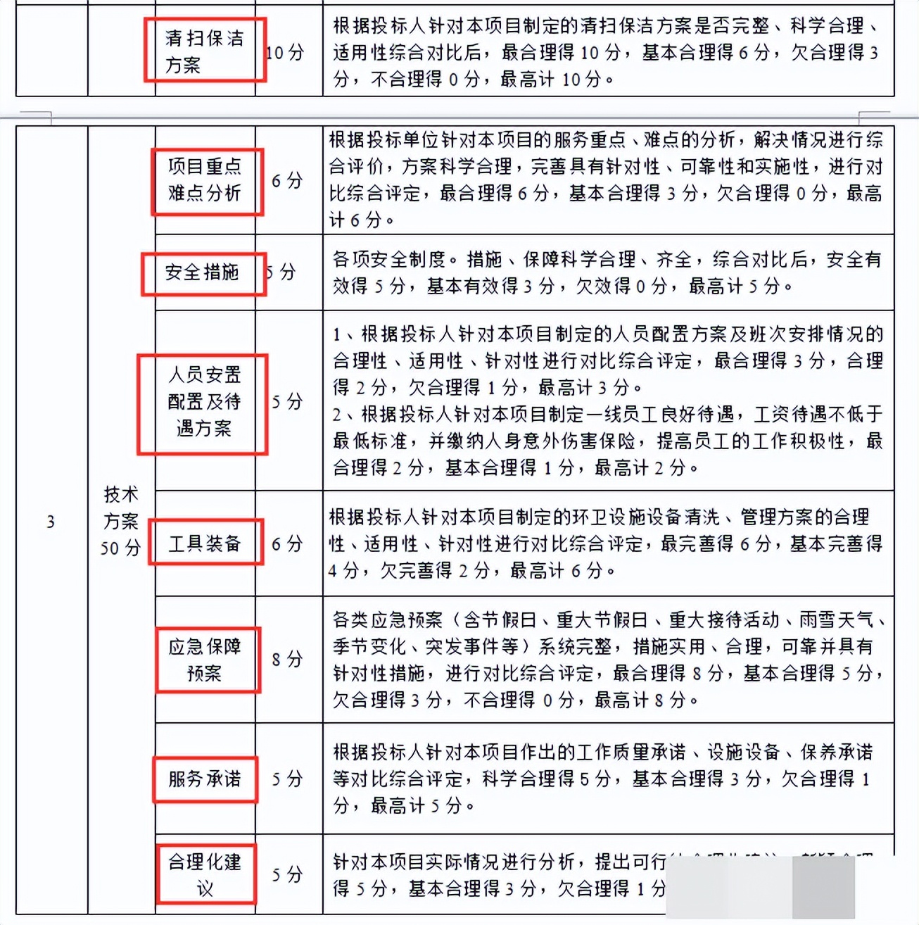
新手刚开始做标书,百分之九十会在技术部分卡住很久,尤其在服务方案出更会觉得无从下手。其实如果你熟读了招标文件,就会发现服务方案其实也是有一个隐藏起来的框架在等着你去发现的——评分细则。
以下图为例:

在编辑时,完全可以按照图中划红线框的分项来进行服务方案的标题编写,并根据评分标准来进行内容填写。
在这时就需要注意了,一般服务类标书中的服务方案,有部分内容是有固定模板的,如图中清扫保洁方案、安全措施、人员安置方案、工具管理、应急保障预案,这些内容你是可以参考模板进行选择性粘贴的,但一定不能完全性复制粘贴,一本标书的编写是否用心,也就从这里可以看出来的。
这个时候,采购文件网专业的的标书方案就完全够您参考使用了!
同时,在编写服务方案时,一定要注重以图为主,并且建议同页字体颜色不要太复杂,可以的话不要超过三种。
(1) 服务需求响应表
①重要条款“▲”符号响应表【本表仅填写“▲” 项技术条款】
说明:1. 投标人必须对应招标文件“采购项目技术规格、参数及要求”的内容逐条响应。如有缺漏,缺漏项视同不符合招标要求。
2. 投标人响应采购需求应具体、明确,含糊不清、不确切或伪造、变造证明材料的,按照不完全响应或者完全不响应处理。构成提供虚假材料的,移送监管部门查处。
3. 本表内容不得擅自修改。
投标人法定代表人(或法定代表人授权代表)签字:
投标人名称(签章):
日期: 年 月 日
②一般技术条款响应表【本表仅填写非“★”“▲” 项技术条款】
注:
1.投标人必须对应招标文件“采购项目技术规格、参数及要求”的内容逐条响应。如有缺漏,缺漏项视同不符合招标要求。
2.投标人响应采购需求应具体、明确,含糊不清、不确切或伪造、变造证明材料的,按照不完全响应或者完全不响应处理。构成提供虚假材料的,移送监管部门查处。
3.本表内容不得擅自修改。
投标人法定代表人(或法定代表人授权代表)签字:
投标人名称(签章):
日期: 年 月 日
注:技术条款偏离表和响应表和上述商务条款偏离表类似。
4.2项目熟识情况
注:按评标细则要求提供相关资料。
4.3重点分析
注:按评标细则要求提供相关资料。
4.4维护方案
注:按评标细则要求提供相关资料。
4.5履约服务保障
注:按评标细则要求提供相关资料。
注:按照招标文件的条件和格式一一对应填写即可!
5、其他部分
(1)中小(监狱)企业声明函(可选)
中小(监狱)企业声明函(模板)
本公司郑重声明,根据《政府采购促进中小企业发展暂行办法》(财库[2011]181号)的规定,本公司为 (请填写:中型、小型、微型、监狱)企业。即,本公司同时满足以下条件:
1、根据《工业和信息化部、国家统计局、国家发展和改革委员会、财政部关于印发中小企业划型标准规定的通知》(工信部联企业[2011]300号)规定的划分标准,本公司为 (请填写:中型、小型、微型、监狱)企业。
2、本公司参加 单位的 (项目名称、项目编号)采购活动提供本企业制造的货物,由本企业承担工程、提供服务,或者提供其他 (请填写:中型、小型、微型、监狱)企业制造的货物。本条所称货物不包括使用大型企业注册商标的货物。
本公司对上述声明的真实性负责。如有虚假,将依法承担相应责任。
注:1.该声明函为可选内容,不作强制要求,投标人可根据自身实际情况选择是否在投标文件中提供。
2.投标人如在投标文件中提供本函声明本公司为小型或微型企业,则请根据《工业和信息化部、国家统计局、国家发展和改革委员会、财政部关于印发中小企业划型标准规定的通知》(工信部联企业[2011]300号)规定的划分标准。
3. 投标人若不提供《中小(监狱)企业声明函》或不按要求填写《中小(监狱)企业声明函》的,则视投标人放弃享受政府采购促进中小企业发展的扶持政策。
4.小型、微型企业提供中型企业制造的货物的,视同为中型企业。
5.供应商若不提供由省级以上监狱管理局、戒毒管理局(含新疆生产建设兵团)出具的属于监狱企业的证明文件复印件的,视同放弃享受监狱企业的政府采购扶持政策。
6.监狱企业属于小型、微型企业的,不重复享受政策。
7.供应商提供的《中小企业声明函》与事实不符的,将依照《政府采购法》第七十七条第一款的规定追究其法律责任。
投标人(加盖单位公章):
投标人法定代表人(或法定代表人授权代表)签字:
日期: 年 月 日
注:根据招标文件实际要求,填写即可!
(2) 小型和微型企业产品的价格明细表(模板)
小型和微型(监狱)企业产品的价格明细表(模板)
项目名称: 项目编号:
注:
1.价格明细表需详细反映小型和微型企业产品的价格构成,如果不提供详细《小型和微型(监狱)企业产品的价格明细表》,则视投标人放弃享受政府采购促进中小企业发展的扶持政策。
2.投标人可根据实际情况自行增删表中所涉项目,但所列项目必须能反映小型和微型企业产品的价格构成。
投标人(加盖公章):
投标人法定代表人(或法定代表人授权代表)签字:
日期: 年 月 日
注:根据招标文件实际要求,填写即可!
(3)服务费承诺书(模板)
服务费承诺书
致:××市××招标有限公司
我单位在贵司代理的 (项目编号: )招标中若获中标,我们保证在领取中标通知书原件的同时按招标文件的规定,以电汇、现金或经贵公司认可的一种方式,向贵公司即××市××招标有限公司指定的银行帐号,一次性支付中标服务费。
特此承诺。
备注:
中标服务费的交纳形式:
可用支票、汇票、电汇、现金等付款方式,付至:
收款人:××市××招标有限公司
开户行:广东××农村商业银行股份有限公司新城支行
账号:8002 0000 0094 5592 7
投标人名称: (加盖公章)
地址:
电话: 传真:
邮箱: 邮编:
法定代表人或其授权代表(签字):
承诺日期:
注:按照招标文件的条件和格式一一对应填写即可!
(4)退保证金说明(模板)
退保证金说明
致:××市××招标有限公司
我单位提交的 项目(项目编号: )投标保证金(大写金额)元,请贵公司退还时划到以下帐户:
附:我方投标保证金汇款账户《开户许可证》
注:根据招标文件实际要求,填写即可!
(5)投标人认为有必要提供的其它内容
项目名称 项目编号
投标单位(盖章):
授权代表(签字):
日 期:
注:根据招标文件实际要求,填写即可!
标书字号、行距、间距排版格式
通常行距、字体需根据招标文件要求选择。
一、 标书页面排版要求
1、页边距:左、右边距为2.5cm,上边距为2. 6cm,下边距为2. 2cm。
2、页眉:企业LOGO和文字内容加下划线,图片格式为嵌入式,距离1. 5em,想输入文字尽量使用文本,可以自由调节。
3、页脚:距离1.7cm,小五号字体,1 倍行间距,页码居中。
二、标书封面排版要求
1、招标文件要求封面格式的,严格按照要求。
2、招标文件无要求的,参考招标文件封面格式,做到版面协调,字体和大小不超过两种。
三、标书目录排版要求
同一设置为宋体一小四号字体一 1. 5倍行距
四、标书正文排版要求
1、字体设置
一级标题:宋体一三号-加粗
二级标题:宋体- -小三号- -加粗
三级标题:宋体一四号一加粗
正文:宋体- -四号-首行缩进2字符一行距1.5倍
表格内容:宋体一五号宋体- -1. 5倍行距
2、表格设置
调整合适位置,使用全表居中对齐,表里内容根据情况使用:上下居中对齐、左对齐等方式。
3、图片设置
图片格式:图片采用嵌入式格式,并居中设置,特殊要求可以使用其他格式
保证不模糊、不变形、不跨页、不超出文档。
4、编码要求
章序号:一、二、三、四……节序号:“1、2、3、…..”或“1.1、1.2、1.3、 1.4… . ..”或“1.1.1、1.1.2、1.1.3、1.1.4.. ….”
四:标书打印、封标
当你辛辛苦苦将标书制作完成后,便可以拿去打印了,而打印封标也是一项大工程。
打印时要注意页眉页脚的排布是否一致;封面最好是以沉稳色调为主并表明好标书名称、采购编号、代理编号、投标单位以及正副本;在纸张的选择上可以选择80D或者以上的较好的纸张。
封标时就需要将招标文件中需要放好的东西一个不落的放在需要放的地方,千万不要弄混了。
原件也一定要整理好,并附上表格,粘贴在装原件的带子或者盒子封页上,既方便评委进行查验,也方便自己到时候进行整理。



五、进阶方案
基本上制作一本服务类投标文件的步骤就是上述的,如果你想自己制作的标书更为精美,可以选择以下几点:
1、多采用表格分项来进行项目描述、现状分析、分类对比。
2、页边距选择适中,并保持一致。
3、图片的大小尽量保持一致,尤其是多图在同一页面时,尽量保证每张图片的大小、位置都是相对一致的。

4、行距优选选择1.5倍,既可以美化页面,又可以增加页数。
5、每章节的内容结束后,尽量另起一页进行下一章的编辑。
以上投标文件的制作流程,由采购文件网独家编制,可能存在不足或遗漏。
本教程仅供参考学习!
专业的标书模板、投标方案,下方查看获取↓↓↓
投标方案_投标模版_招标文件_采购文件—采购文件网
原创文章,作者:LTCPAF,如若转载,请注明出处:https://www.beidanyezhu.com/a/8611.html
微信扫一扫