【导读】本文特许经营管理操作手册,共88页,全文WORD文档格式,可免费下载完整文件,详见文末“下载方式”。

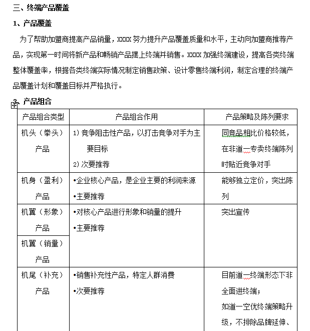
目录
序言
第一章 企业组织结构
第二章特许加盟店的有关规定
第三章:货品及物流管理
第四章店面管理与规范
第五章:售后服务管理与规范
第六章:岗位运营管理
第七章:市场发展与推广
第八章:人力资源管理
第九章:培训体系管理与规范
第十章:店内设备管理与规范
第十一章:卫生及消防安全管理与规范
第十二章财务管理制度与规范













下载方式:关注我+评论+转发,然后点我头像进入,私信回复:特许经营。
喜欢的朋友记得点赞、收藏哦!
何老师推荐:
花上万甚至几十万学习EMBA课不如报名我们的高管成长课,我们已经为您准备了CEO百元成长课程,将各商学院EMBA课程内容进行了提炼,整理成100节精品音频课,课程包含企业管理、资本运营、战略及运营管理、人才管理、财务管理、项目投融资、企业并购重组、上市指导、互联网运营创新等丰富内容。
您只需要每天花很短的时间来收听既可以搞定了。如果您感兴趣,请点击下面的蓝色字体”了解更多” 链接即可,开启您企业发展进阶之旅。
原创文章,作者:LISRJW,如若转载,请注明出处:https://www.beidanyezhu.com/a/9215.html
微信扫一扫