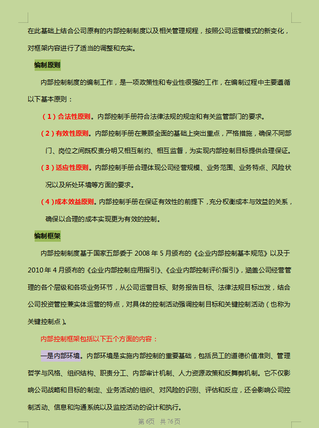
公司最近管理人员变动,老板花重金挖了一位财务总监过来,还定下年薪55万,真是羡煞旁人啊!一直都有听说新任财务总监能力很强
今天算是见识到了,刚上任就直接甩出了一套企业内部控制手册,全篇7.2万字,涉及22个方面,参考价值极高今天就分享给大家
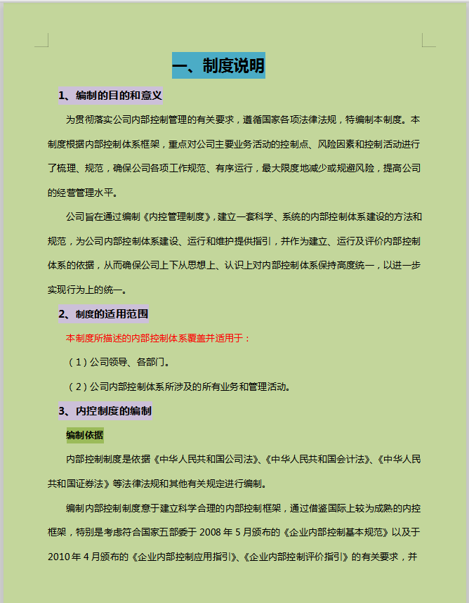
内部控制管理制度目录



一、制度说明



二、制度的使用


三、公司层面的控制


…………等内容篇幅太长就不一 一展示了,希望对大家有所帮助
原创文章,作者:IFCQEZ,如若转载,请注明出处:https://www.beidanyezhu.com/a/993.html
微信扫一扫