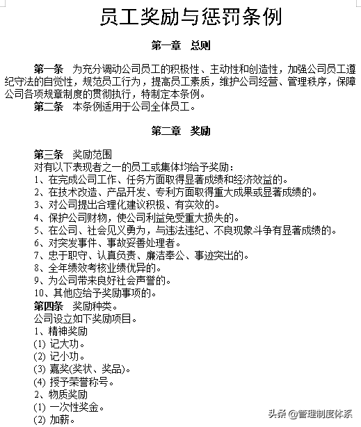
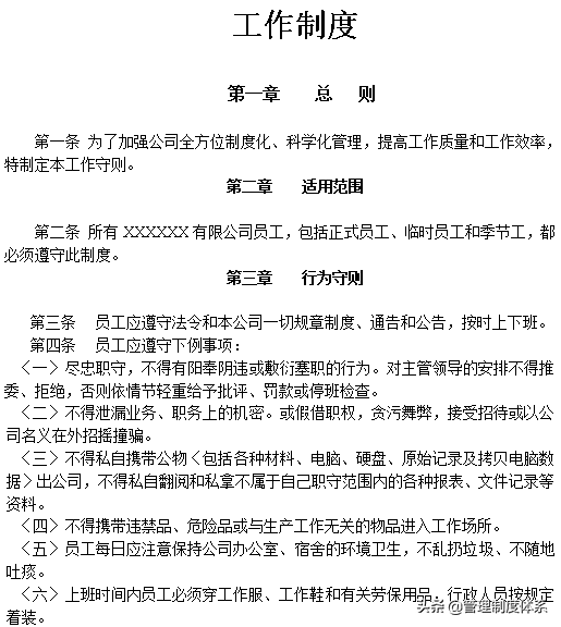
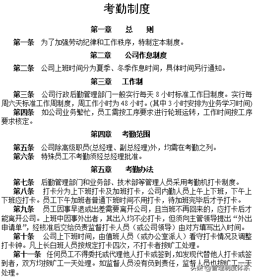
公司规章制度全集(小公司管理制度) JSZGBF • 2025-12-08 23:05:19 • 网络知识 仅展示部分内容,共63页35251字 获取完整版请参考获取说明“微头条+置顶” 更多企业管理制度,关注“管理制度体系” 原创文章,作者:JSZGBF,如若转载,请注明出处:https://www.beidanyezhu.com/a/10145.html 全集小公司管理制度规章制度 赞 (0) JSZGBF 0 0 打赏 微信扫一扫 生成海报 南宁上百位老人(百位老人积蓄被骗) 上一篇 2024-12-17 3月上半月汽车零售明显回升(购置税减半) 下一篇 2024-12-17 相关推荐 车姓取名全集(车怎么读) 关注《吉生起名》小程序,免费起中文名、 英文名、乳名小名,查重名、查汉字五行! (此处已添加小程序,请到今日头条客户端查看) 名字初看来是由几个简单的字组合而成,但是名字的组合对人… VXEEKF 网络知识 2025-07-24 装饰工程公司薪酬体系(装修公司规章制度) 第一章 总则 一、公司组织结构 二、各部门底薪 注:底薪=基本工资+补助(经理级别400元,员工300元)+全勤(100元) 三、绩效管理 1、绩效考核分类:绩效奖金、计件奖金及提… LJYLIR 网络知识 2025-07-16 3(关于健康的句子大全集) 3、开心聊天室,一句话健康! ——你是一个来自外域的神,拥有一副超智机甲! 关于您的秘密,即将揭晓…… 开心聊天室,一句话健康!大家好,我是俏东! 你是不是真的觉得我废话连篇,好吧… WWHVKV 网络知识 2025-07-13 网络知识 完整版费用报销管理制度(公司费用报销制度及流程) 完整版费用报销管理制度,从总则到审批管理共153页,会计必备! 费用报销管理制度 费用报销单填写及票据粘贴要求 费用报销流程和报销时间的规定 差旅费报销 办公费用管理 业务招待费管… KKQSEB 2025-06-27 最新公司薪酬管理制度(公司工资制度) 最新完整版公司薪酬管理制度,含各权重参数及表格,附工资管理系统 公司规模大小都是需要合理合规的规章制度的,这个是维持发展前提条件。其中公司薪酬管理方案的设计和制度的制定,就是少不了… FOZHIC 网络知识 2025-06-20 生产企业管理制度大全(企业的管理制度) 仅展示部分内容,共172页83720字 获取完整版关注后请参考我的获取说明“微头条+文章置顶” 更多企业管理制度,关注“管理制度体系” DIGFCQ 网络知识 2025-06-16 企业人才管理(公司员工规章制度) 员工晋升管理制度 企业人才管理|员工晋升管理制度(职责分工、晋升通道、相关程序与必备表格) 欢迎来到我们的企业管理系列专栏,本期我们说说“员工晋升管理制度”这个话题。 员工晋升制度… LASOQG 网络知识 2025-06-14 区域代理商管理制度(什么是代理商) 区域代理商管理制度 1. 目的 为规范代理商的管理,优化销售网络,辅导代理商融入公司管理模式,使之与公司共同成长,特制定本制度。 2. 范围 本制度规定了代理商开发、调查、谈判签约… RORDKN 网络知识 2025-06-12 公司规范化经营规章制度必备(企业经营管理制度) 公司总经理工作细则 第一章 总则 第一条 为提高公司管理效率和科学管理水平,根据《公司法》、《上市公司治理准则》等法律法规及公司章程有关规定,制订本细则。 第二条 本细则对公司总经… BIFWHO 网络知识 2025-06-11 病从心起(关于健康的句子大全集) 一、病从心起,气大伤身。 有一句流行语“不作死就不会死”,其实很多病都是自己造成的。有研究发现,大部分疾病都跟情绪有关。历史上最有名的生气事件,就是诸葛亮三气周瑜的故事了。生气对人… FISTYP 网络知识 2025-05-25