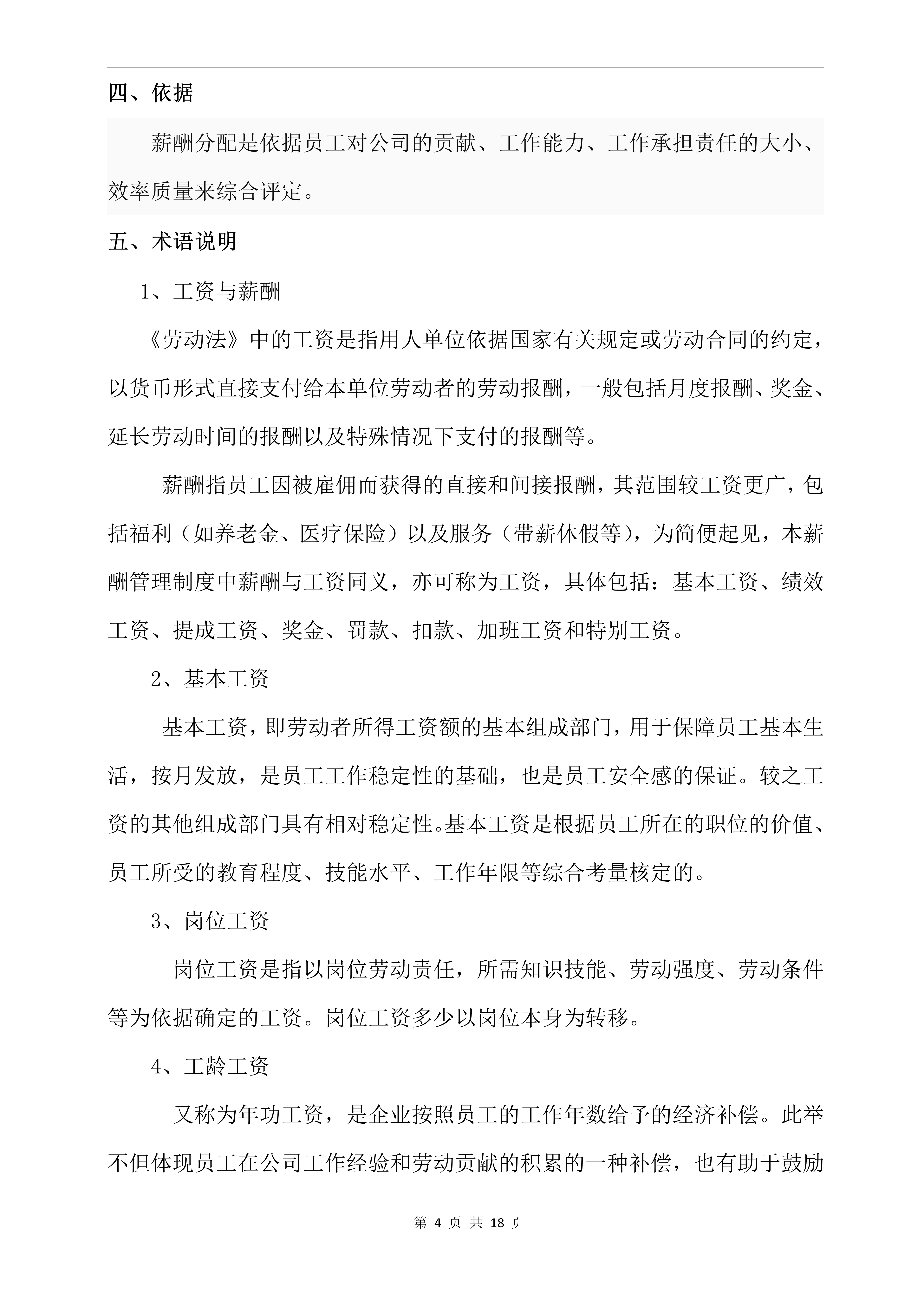
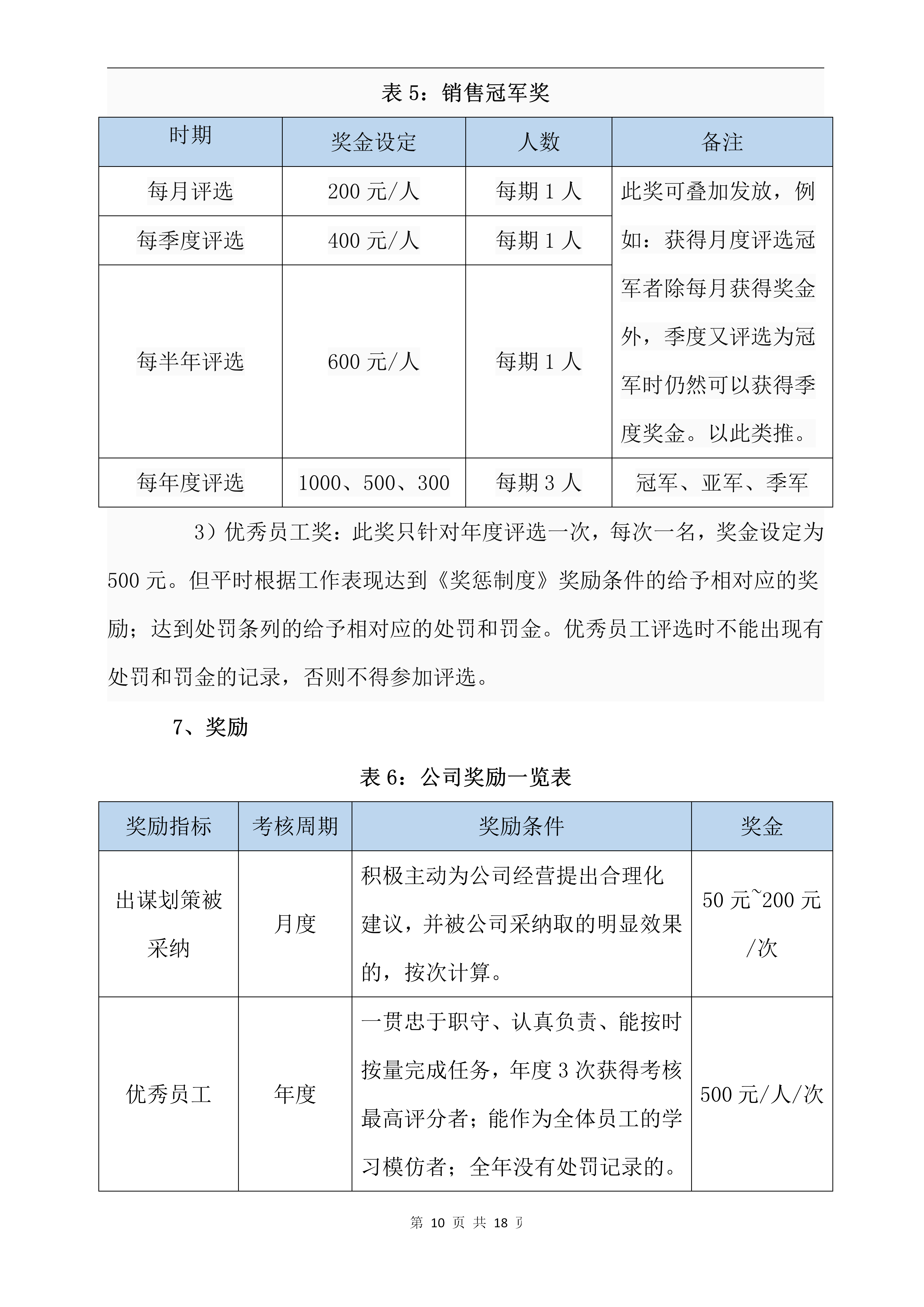
现在的企业,都有相应的薪资制度,但是随着公司的发展,薪资制度也会经过反反复复修改,我们公司从一个几个人的工作室看,发展成现在的上千号人的中型企业,之前制定的薪资制度有点不适合我们现在的公司模式了,这不老板让我们财务总监,根据公司情况制定了新的公司薪酬管理制度,非常全面,可直接套用!财务收好。
今天拿来和大家一起分享下,大家一起看下~~
公司薪酬制度目录

公司薪酬制度内容展示:








篇幅有限,就不和大家一一展示了,薪酬制度完善,参考价值很高。

原创文章,作者:QLZHTF,如若转载,请注明出处:https://www.beidanyezhu.com/a/10794.html
微信扫一扫