“我还从来没见过银行破产的……”
“唉,如今你见到了”
对很多90后,乃至80后来说,的确是没见过银行破产的。上一次银行破产还是1998年的海南发展银行,实际上也不能叫破产,而是清算,并没有在司法上宣布破产。从这个意义上讲,包商银行真的是创造了历史,成为国内大型商业银行破产第一案。
2019年,包商银行被接管时,总资产还高达5231亿元,算是一家中等偏上的城市商业银行。而到了2020年11月23日,北京一中院裁定包商银行破产案时,其资产总额只剩4.465亿,股东权益为-2055亿。
一个躺着赚钱的银行,被折腾的剩一地鸡毛,包商银行是如何被掏空的呢?最终的资产处置方案如何,老百姓会不会受损失?

让包商银行没有明天的“明天系”
2019年5月24日,一则炸弹新闻在金融圈爆了,包商银行被银保监会宣布托管。相信很多从事金融行业的人都知道,尤其是银行的,大部分人还被自己银行紧急开会。随着这个消息的传播,很多人开始听说三个字“明天系”。在中国一说到某某系,一般都会和大型财团扯不开关系。明天系同样离不开这样的规律,创始人肖建华由于传奇的履历加上低调神秘的作风,听起来简直就是个故事。
1972年出生在山东农村,15岁就考上了北大,18岁成了北大学生会主席,21岁创办北大明天资源科技有限公司,这应该算作明天名字的来源了,1999年,肖建华28岁,明天控股有限公司成立,老婆周虹文是法人。这时他们已经在北京成立了4家公司,在周虹文老家包头成立了3家公司。抛开肖建华个人能力不说,包头就是他们发家的福地,28岁就当上了包头上市公司华资实业的董事长,而为什么选择包头,自然和周虹文家族在当地的资源分不开,这个懂的人自然懂,不必细说。
明天系通过国企改制实现资产的跨越式发展,而真正起飞则是涉及金融。

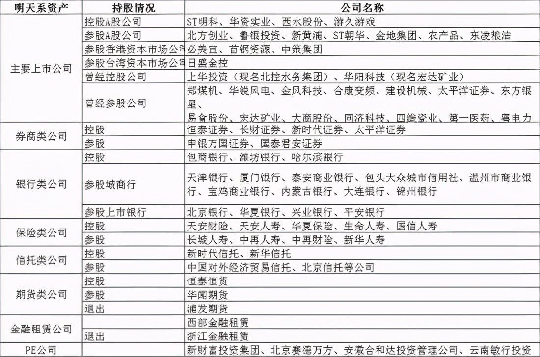
案发之前的明天系完全就是一个金融帝国,而且低调而神秘,大多数人并不知道,但是每一个出现的金融企业大家都非常熟,银行系有哈尔滨银行、兴业银行、上海银行、潍坊银行、包商银行、北京农商行等,保险公司有华夏幸福、天安、易安等,信托有新时代信托、新华信托、以前的江西信托,证券有国盛、恒泰等。当然了,明天系出事之后,国家开始了清查工作,在金融系统中清退明天系资金,不少企业也用各种办法撇清和明天系的关系,以上所列皆是曾经可能参股公司,希望没有冒犯到以上公司。在这些公司中,最大的金主就是包商银行了,不过可能有朋友已经发现了,在这些公司中,有很多同类型的,为什么要这么浪费资源呢?
这就是明天系运作资金的秘密了。
明天系一流的结网能力
银行贷款,几乎是每一家公司都想要的。在我国银行贷款占企业融资的绝对大头,获得贷款最好的办法是什么?
那就是开一家金融公司,这里不仅仅是银行,信托和保险公司同样有融资的能力。

但是按照监管,这些金融公司的资金不是随便使用的,但是明天系通过出色的结网能力,把股权关系搞的错综复杂,复杂到监管部门都看不懂的地步。
举个例子来讲,今年7月17日,天安财险、华夏人寿、新时代信托等被托管一年,其中天安财险上半年巨亏646.7亿元,但奇怪的是他本身的业务没有任何问题,保费收入84.83亿,还高于行业平均。那亏在哪了呢?
原来是投资亏损了。其中购买新时代蓝海信托亏了126.5亿,应从华夏人寿和天安人寿回购的27笔信托合计减值313亿。
如果对照上面的名单,大家不难发现,这几家公司背后都有个大boss-明天系。简单的说就是某公司需要用钱,找新时代信托公司发售信托,天安财险拿着客户投保的钱买信托,现在某公司不还钱了,保险公司就亏损了。
新时代为什么愿意发?天安为什么愿意买?某公司又属于谁?出事的企业为什么集中在明天系?
背后的利益链条不言而喻。但是作为一个久经沙场的公司,明天系不会这么傻,直接让人查到自己头上来,根据披露的数据,光是壳公司明天系都有上千家,而且管理高效,俨然搞情报工作的天才,但是利益不会说谎,真相有出来的那天。而且从暴雷的时间看,包商银行被托管是去年5月份,在7月份明天系的4家保险、2家信托、2家证券就被托管了,这明显说明一个问题,包商银行这个奶牛没有了,后面的金融游戏玩不下去了。

包商银行的皇帝打工人-李镇西
2000年前后,农信社改制,明天系入股当时的包头市商业银行。当时的负责人是李镇西,到2019年被托管,依然是一把手。李镇西并非科班出身,要说唯一有关联的就是在包头电台做过经济类节目,但这不妨碍他从底层一路做到包商银行说一不二的土皇帝,李镇西和肖建华的发家史都充分说明结婚的重要性,李和内蒙落马高官某云是亲家。而上面我们也说了受理包商银行破产案的是北京的法院,为什么要北京法院呢?
因为北京事实上才是包商银行的总部,他们在北京有办公楼,李镇西和高管长期在此办公,那么他工作重点也就很清楚了。
从2005年到2019年,明天系通过209家空壳公司,套取了347笔贷款,这些贷款无一例外的都形成了坏账,总计1560亿。
按照正常的行为,一旦公司出现一笔坏账,银行就不可能再给他贷款了,而且这么多坏账,监管这一关怎么过呢?
明天系用的同样是结网的能力,瞒天过海。根据相关规定,民营企业对银行的持股一般是不能超过30%的,这就是为了防止股东干预银行经营,但是根据清查小组的调查,包商银行通过间接持股,掌控了包商银行89.27%的股份,说一不二的李镇西其实也是个打工人而已。
自然的,包商银行对明天系是一路绿灯了。反正壳有的是,明天系只要想套钱,随便拉一个出来就能贷款,而且可以N个壳给一家公司贷款。出现坏账了也是有人背锅,更何况根本就没人追责。

当然了,对于一家总资产5000亿的银行来说,套1560亿出来还是非常疯狂,包商银行如果不做点什么,恐怕连傻子都看得出来有问题。
他采取的措施就是把规模做上来,疯狂的发同业存单,简单说就是找其他银行借钱,所以包行常年保持20%的总资产增速,2017年达到34%,拼了命给明天系造血,这种奇迹般的增速让人惊掉下巴,不过此后包行就不再发年报了,估计连自己都编不下去了。
包商银行采取的第二件事就是尽量把表内业务做到表外去,毕竟明天系有那么多金融牌照,借个通道再简单不过了,通俗的说就是银行不直接放款,而是把钱给信托公司,信托公司再给贷款公司,虽然多走了一步,但是规避了监管。这点从包行不正常的应收账款里可以看得出来。总之,对于一个腐败透顶的银行来说,有的是办法把钱套出来。
如今,包商银行的处理已经尘埃落定,虽然法律上有50万限额的存款保险制度,但国家还是出手了。个人客户不受损失,包括520万存款客户,20万理财客户。5000万以下的对公客户和同业也是全额保障。但是打破刚兑的事情也要做,超过5000万的承兑汇票保障金额是80%以上。
不过,下次我们还有这么幸运吗?
原创文章,作者:EBXGGR,如若转载,请注明出处:https://www.beidanyezhu.com/a/13770.html
微信扫一扫