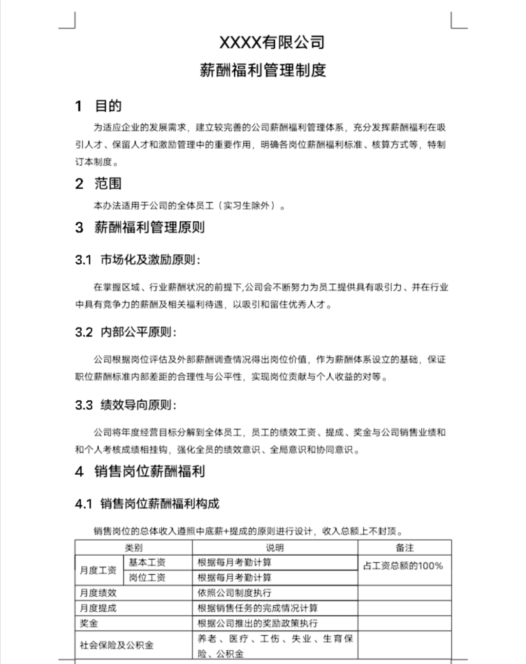
薪酬福利管理制度(薪酬福利管理制度) NXVSZW • 2025-12-08 19:50:58 • 网络知识 薪酬福利管理制度 薪酬福利管理制度(共10页) 这里只能展示部分目录 原创文章,作者:NXVSZW,如若转载,请注明出处:https://www.beidanyezhu.com/a/3614.html 福利管理制度薪酬 赞 (0) NXVSZW 0 0 打赏 微信扫一扫 生成海报 脚手架不好验收(验收规范) 上一篇 2024-12-17 定了(中秋国庆放假安排2020法定节假日) 下一篇 2024-12-17 相关推荐 体育新闻 NBA篮球宝贝年薪竟高达10万美元?揭秘她们不为人知的严格选拔和惊人福利 文哥说小事回答了为什么nba有篮球宝贝?,篮球比赛本来就是属于激烈的对抗运动,每个球员的都是猛男,擦出火花也是常有的事情,而篮球宝贝就是在这个 北单实体店微信:200833335 2025-11-20 一月购车福利季(宜昌奥迪4s店) 芯片短缺,车源有限,疯狂开抢,手慢无!宜昌奥迪总店-宜昌奥龙,真情关注!携手共进!感谢一路有您!我们必将心怀感恩倾情回馈!宜昌奥迪总店奥迪A6L限时特惠!即日起来宜昌奥龙奥迪即享8… SMQIFL 网络知识 2025-08-08 惊喜福利到(别克凯越价格) 本周最新车市行情,凯越,浙江米家别克店购车优惠2.0万元02.06-02.08,观望凯越的朋友,机会难得,不要犹豫,不要错过下手好机会 促销时间 2022年02月06日 至 202… IQNQGS 网络知识 2025-07-19 装饰工程公司薪酬体系(装修公司规章制度) 第一章 总则 一、公司组织结构 二、各部门底薪 注:底薪=基本工资+补助(经理级别400元,员工300元)+全勤(100元) 三、绩效管理 1、绩效考核分类:绩效奖金、计件奖金及提… LJYLIR 网络知识 2025-07-16 惊喜福利到(武汉中基奥迪) 与奥迪一起,不负春光——荆门中基奥迪,进店即享购车八重礼: 【诚意礼】预缴198元诚意金,可抵2000元购车款; 【精品礼】购车可获6888元舒适精品大礼包; 【抢订礼】活动订单前… UYLPGA 网络知识 2025-07-11 网络知识 完整版费用报销管理制度(公司费用报销制度及流程) 完整版费用报销管理制度,从总则到审批管理共153页,会计必备! 费用报销管理制度 费用报销单填写及票据粘贴要求 费用报销流程和报销时间的规定 差旅费报销 办公费用管理 业务招待费管… KKQSEB 2025-06-27 农民有哪些福利(养猪补贴) 生活在农村,却不知道作为一个地地道道的农民到底可以享受到哪些补贴,真的是一件很疼心的事情,然而,受到各方面的制约,很多村干部都很难全部清楚明白的告诉村民,谁能享受到哪些补贴。随着各… QFOBBR 网络知识 2025-06-25 公司的员工福利有哪些项目(公司员工福利) 现在,不仅是员工越来越在意企业的员工福利,事实上,员工福利也是很多HR和管理者头疼的事情,缺失了员工福利,企业很难招到优秀的员工。 企业员工福利种类有很多,常见的有:津贴补助、带薪… KXDBBV 网络知识 2025-06-20 最新公司薪酬管理制度(公司工资制度) 最新完整版公司薪酬管理制度,含各权重参数及表格,附工资管理系统 公司规模大小都是需要合理合规的规章制度的,这个是维持发展前提条件。其中公司薪酬管理方案的设计和制度的制定,就是少不了… FOZHIC 网络知识 2025-06-20 生产企业管理制度大全(企业的管理制度) 仅展示部分内容,共172页83720字 获取完整版关注后请参考我的获取说明“微头条+文章置顶” 更多企业管理制度,关注“管理制度体系” DIGFCQ 网络知识 2025-06-16