新一轮信用等级评价即将开始,每年4月会确定上一年度纳税信用评价结果。该缴的税一分钱都没少,信用等级为什么达不到A呢?在哪儿扣了分?扣掉分数还可以补回来吗?
缴纳税款的多少并不影响纳税人纳税信用等级的高低,是否按时申报、缴纳税款等因素才是影响纳税人等级的关键。
评定方式
采取评价指标得分和直接判级两种方式。纳税人纳税信用的高低,由纳税信用的级别来体现。
指标得分每年评价一次,近三个评价年度内存在非经常性指标信息按照100分*起评,采取倒扣分方式。
非经常性指标信息包括纳税评估、税务审计、反避税调查信息和税务稽查信息等指标。
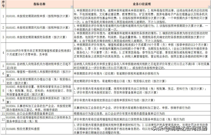
扣分指标(部分)

内部评价指标95个。涵盖申报信息、税(费)款缴纳信息、发票与税控器具信息、登记与账簿信息、纳税评估、税务审计、反避税调查信息和税务稽查信息等方面。
外部评价指标4个。分别为银行、工商、海关和土地。
直接判级
新设立企业(M级)和有严重失信情形的企业(D级)
发生相应情形随时判级,随时发布评价结果
直接判D的情形。存在逃避缴纳税款、逃避追缴欠税、骗取出口退税、虚开增值税专用发票等行为,经判决构成涉税犯罪的;
存在前项所列行为,未构成犯罪,但偷税(逃避缴纳税款)金额10万元以上且占各税种应纳税总额10%以上,或者存在逃避追缴欠税、骗取出口退税、虚开增值税专用发票等税收违法行为,已缴纳税款、滞纳金、罚款的;
在规定期限内未按税务机关处理结论缴纳或者足额缴纳税款、滞纳金和罚款的;
以暴力、威胁方法拒不缴纳税款或者拒绝、阻挠税务机关依法实施税务稽查执法行为的;
存在违反增值税发票管理规定或者违反其他发票管理规定的行为,导致其他单位或者个人未缴、少缴或者骗取税款的;
提供虚假申报材料享受税收优惠政策的;
骗取国家出口退税款,被停止出口退(免)税资格未到期的;
有非正常户记录或者由非正常户直接责任人员注册登记或者负责经营的;
由D级纳税人的直接责任人员注册登记或者负责经营的。
参评企业。已办理税务登记,从事生产、经营并适用查账征收的企业;首次在税务机关办理涉税事宜之日起时间不满1个评价年度的新设立企业;评价年度内无生产经营业务收入的企业。
不参与当期评价。因涉嫌税收违法被立案查处尚未结案的;被审计、财政部门依法查出税收违法行为,税务机关正在依法处理、尚未办结的;已申请税务行政复议、提起行政诉讼尚未结案的。
提示:
非独立核算分支机构可自愿参与纳税信用评价;
上述情况结案或办理完结后,企业可以申请补评。
纳税信用补评。当立案、诉讼、处罚等情形解除后,纳税人可以向税务机关申请补充评价。补评时,填写《纳税信用补评申请表》2份,前往办税服务厅或电子税务局办理。
纳税信用级别
A级纳税人,税务机关采取以下激励措施:
向社会公告年度A级纳税人名单;
取消增值税专票认证;
一般纳税人可单次领取3个月的增值税发票用量,普通发票按需领用;
享受出口退(免)税便利措施;
连续3年被评为A级信用级别(简称3连A)的纳税人,由税务机关提供绿色通道或专门人员帮助办理涉税事项;
一般纳税人办理开票限额100万元及以上的,税务机关免于实地核验;
税务机关与相关部门实施的联合激励措施,以及结合当地实际情况采取的其他激励措施,如“税企银纳税信用贷”。
不予评A的情形
实际生产经营期不满三年;
上一年度评价结果为 D;
非正常原因一个评价年度内增值税连续3个月或者累计6个月零申报、负申报。
B级
正常管理,适时进行税收政策和管理规定的辅导
视信用评价状态变化趋势选择性地提供激励措施
C级
依法从严管理,根据信用评价状态变化趋势动态管理

D级惩戒措施
公开D级纳税人及其直接责任人员名单,对直接责任人员注册登记或者负责经营的其他纳税人纳税信用直接判为D级;
增值税专用发票领用按辅导期一般纳税人政策办理,普通发票的领用实行交(验)旧供新、严格限量供应;
加强出口退税审核;
加强纳税评估;
列入重点监控对象,提高监督检查频次,发现税收违法违规行为的,不得适用规定处罚幅度内的最低标准;
将纳税信用评价结果通报相关部门,建议在经营、投融资、取得政府供应土地、进出口、出入境、注册新公司、工程招投标、政府采购、获得荣誉、安全许可、生产许可、从业任职资格、资质审核等方面予以限制或禁止;
对于因评价指标得分评为D级的纳税人,次年评价时加扣11分;对于直接判D级的,评价保留2年,第三年纳税信用不得评价为A级;
.税务机关与相关部门实施的联合惩戒措施,以及结合实际情况依法采取的其他严格管理措施。
已纳入信用评价的纳税人,对评价结果有异议,可在评价结果确定的当年内申请复核。复评时,填写《纳税信用复评申请表》2份,前往办税服务厅或电子税务局办理。
信用修复

逾期纳税申报
未按法定期限办理纳税申报、税款缴纳、资料备案等,补办后在次年年前向主管税务机关提出信用修复申请。
足额缴纳、补缴
没有(足额)缴纳税款、滞纳金和罚款,未构成犯罪,纳税信用级别被直接判为D级的纳税人,在税务机关处理结论明确的期限期满后60日内足额缴纳、补缴的,可在次年年底前提出申请,调整后不能评为A级。
解除非正常户
次年年底前提出申请,一个纳税年度内只能申请一次,调整后不得评价为A级。
关联D级
假如某老板注册登记的企业是D级纳税人,注册登记或负责经营的的其他纳税人也可能关联为D级的,修复后关联企业可向主管税务机关申请解除纳税信用D级关联。
办理流程
提出申请
向主管税务机关提出纳税信用修复申请的纳税人应填报《纳税信用修复申请表》,并对纠正失信行为的真实性作出承诺。
审核反馈
主管税务机关自受理纳税信用修复申请之日起15个工作日内完成审核,并向纳税人反馈信用修复结果。
信用修复完成
纳税信用修复完成后,纳税人按照修复后的纳税信用级别适用相应的税收政策和管理服务措施。
原创文章,作者:XKKQFN,如若转载,请注明出处:https://www.beidanyezhu.com/a/7018.html
微信扫一扫