【最精细的薪酬管理制度(含全自动薪资个税管理系统),可编辑套用】
不管是大规模的公司还是中小企业都是需要有属于自己一套薪酬管理制度的,公司的每个部门都是有不一样的考核制度,一些新办的企业如何制定薪酬管理制度呢?
今天在这里分享最精细的薪酬管理制度(含全自动薪资个税管理系统),可编辑套用,有制度、规范、以及具体的流程,都有详细的介绍
另外还给大家带来了全自动的薪资个税管理系统,函数公式已设好,可以直接套用,核算工资也会会高效。快来瞅瞅吧!(文末可以获取全套电子资料)

公司薪酬管理制度手册


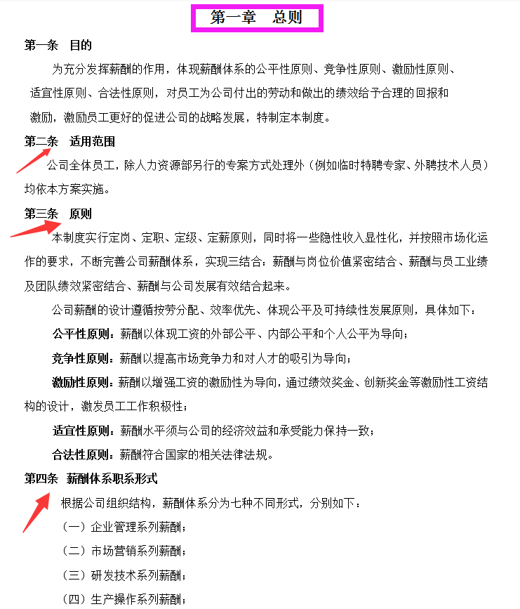
第一章总则(部分展示)

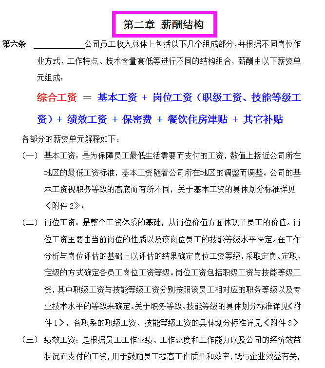
第二章薪酬结构(部分展示)



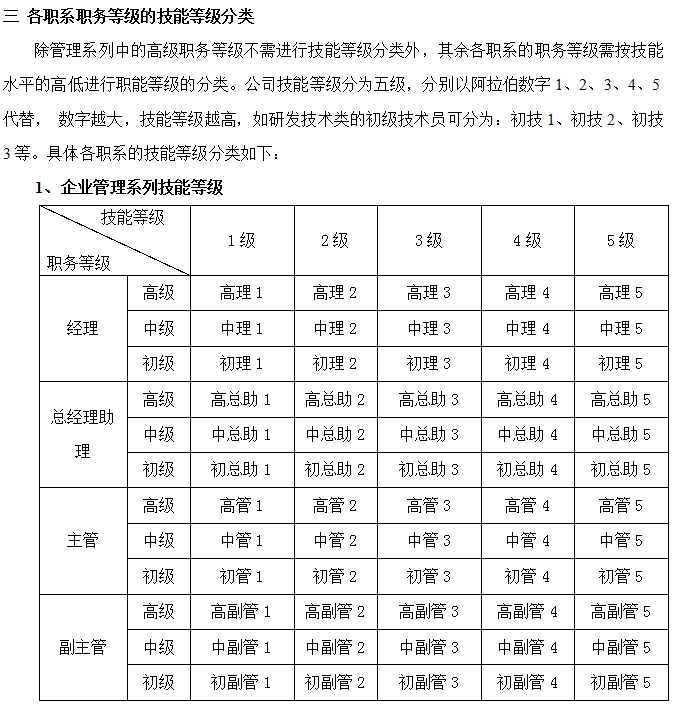
职系划分标准及分类、技能等级划分标准





客户服务系列技能等级
文职系列技能等级
晋级的原则
……
各职系、职级基本工资划分标准
各职系职级工资、技能等级工资划分标准
各职系职级绩效工资划分标准
工龄补贴具体规定
各职系、职级餐饮住房津贴划分标准
各职系、职级保密费划分标准
……
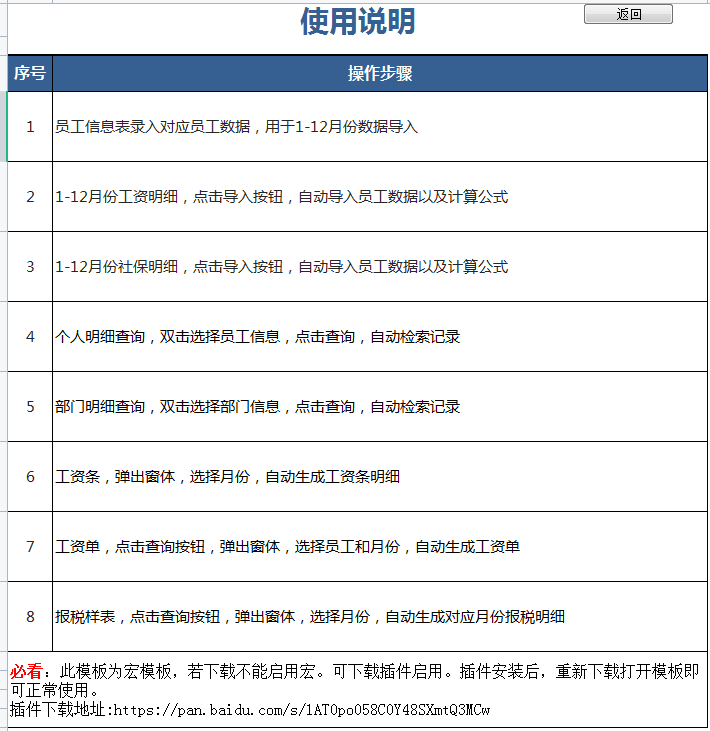
全自动新个税工资管理系统

全自动新个税工资管理系统使用说明

……
看到这里,以上即是今天分享的有关【公司薪酬管理制度】的内容了,由于内容较多,篇幅太长,今天不在此详细分享了,电子版已整理,需要参阅学习的可以分享哟~~

原创文章,作者:HEQSOU,如若转载,请注明出处:https://www.beidanyezhu.com/a/7454.html
微信扫一扫